任务介绍
本次选择任务3:
题目要求:设计一个能实时显示锂电池电压和剩余电量的模块(建议使用带电荷泵计量的芯片)
- 使用4位数码管显示
- 支持3.7V锂电池
- 具备低电量报警功能
- PCB尺寸建议控制在50mm×30mm范围内
- 主要器件:需在DigiKey官网上有货且正常售卖
模块介绍
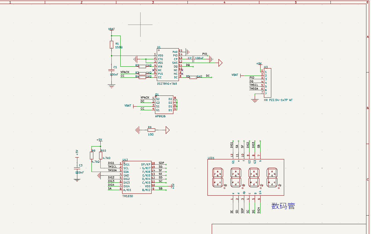
本模块具有4位数码管显示,可以用于低电量报警和显示实时电量。其中数码管显示部分采用TM1650,它是一个I2C接口的数码管驱动芯片。其中电量采集芯片使用的是ADI的DS2784G+T&R,它可以根据库仑计数、放电速率、温度和电池特性估算可用容量,实现精确的电量采集功能。DS2784G+T&R具有以下特点:DS2784的工作电压范围为2.5V至4.6V,适用于采用单节锂离子(Li+)或锂聚合物电池的电池组。可用容量以mAh和百分比形式报告。内置的Li+保护功能和基于SHA-1的质询-响应认证机制确保了安全运行。 通过对电压、温度和电流进行精确测量,结合电池特性和应用参数来估算容量。可用容量寄存器会根据当前温度和放电速率,保守估算可释放的电量。 除了用于电池补偿和应用参数的非易失性(NV)存储外,还提供16字节的EEPROM存储器供主机系统和/或电池组制造商专用。这便于进行电池批次和日期跟踪,或非易失性存储系统或电池使用统计数据。 1-Wire接口提供16kbps或143kbps的串行通信,用于访问数据寄存器、控制寄存器和用户存储器。此外,1-Wire通信支持在基于哈希的消息认证码(HMAC)认证协议中使用SHA-1作为哈希算法进行质询-响应电池组认证。
DS2784G+T&R:DS2784G+T&R Analog Devices Inc./Maxim Integrated | 集成电路(IC) | DigiKey
原理图和PCB模块介绍
原理图:

PCB:

3D预览:


模块主要性能指标和管脚定义
主要性能指标
类型 | 电量显示模块 |
|---|---|
核心芯片 | DS2784G+T&R和TM1650 |
板卡尺寸 | 71.717mm x 25.936mm |
供电电压 | 5V/VBAT |
通讯接口 | I2C和1-Wire通信 |
管脚定义
*管脚编号* | *管脚名* | *管脚属性* |
|---|---|---|
H3-1 | 5V | P |
H3-2 | VBAT | P |
H3-3 | PIO | IO |
H3-4 | DQ | IO |
H3-5 | TMSCL | IO |
H3-6 | TMSDA | IO |
H3-7 | GND | P |
eZ-PLM上新建物料和项目的截图
这里使用了eZ-PLM系统进行项目管理,可随时查阅。物料管理,项目管理,BOM自动提取,非常方便。
物料添加展示图

项目详情图

心得体会
以前处理电池电量都是通过AD采集结合电池容量去估算的,但是在电池大功率放电之后这个误差就会非常大,本次使用带库仑计的芯片DS2784G+T&R,希望可以很好的解决这个问题。

