任务介绍
题目要求:设计一个能实时显示锂电池电压和剩余电量的模块(建议使用带电荷泵计量的芯片)
- 使用4位数码管显示
- 支持3.7V锂电池
- 具备低电量报警功能
- PCB尺寸建议控制在50mm×30mm范围内
- 主要器件:需在DigiKey官网上有货且正常售卖
请注意:PCB设计工具需用KiCad(官方邮件赠送了课程),或最终提交的文件需是KiCad文件,详见大赛主页阶段1要求和项目提交内容。
模块介绍
根据任务要求本次我选用的是STM8S003F3P6TR和MAX17048G+T10芯片设计了一款移动电源电量显示模块,本电路模块是一套基于STM8S003F3P微控制器的多功能显示与监控系统,集成了电池电量检测、数码管显示、蜂鸣报警、LED指示等功能,适用于便携式设备、仪器仪表等场合。主要设计目标是实现对电源状态的实时监控、数据可视化显示以及异常状态的声光报警。
主要功能与架构说明:
- 主控单元
- U1(STM8S003F3P):负责系统的核心控制,包括数据采集、处理、显示驱动和报警逻辑。
- 电源管理
- U3(ME6211C33M5):3.3V LDO稳压器,为主控及外设提供稳定电源。
- VBUS输入:通过J2端子输入,适配多种供电场景。
- 电池电量检测
- U2(MAX17048G+T10):高精度锂电池电量计,通过I2C与主控通信,实时监测电池电压和剩余电量。
- 相关分压电阻(R2、R3):用于电池电压采样。
- 显示模块
- U4(CA56-12CGKWA):四位共阳数码管,用于显示电量、电压或其他状态信息。
- U5(MAX7221):数码管驱动芯片,简化主控与显示的接口,支持多位数码管动态显示。
- 声光报警
- BZ1(蜂鸣器)+ Q1(SS8050):主控通过三极管驱动蜂鸣器,实现异常报警。
- D2(LED):状态指示灯,配合主控用于电量低、充电等状态提示。
- 接口与调试
- J1:主控编程与调试接口(含SWIM、NRST等)。
- J2/J3:电源输入与外部连接端子。
- 外围保护与滤波
- D1(1N4148W):为蜂鸣器回路提供反向保护。
- C1~C8:多处去耦与滤波电容,提升系统抗干扰能力。
典型应用流程:
外部供电经LDO稳压后为主控和外设供电,主控通过I2C读取电池电量信息,并将数据通过MAX7221驱动数码管显示。当检测到电量过低或其他异常时,主控控制三极管驱动蜂鸣器报警,同时点亮LED指示。
STM8S003F3P6TR芯片DigiKey链接:https://www.digikey.cn/zh/products/detail/stmicroelectronics/STM8S003F3P6TR/4357536
MAX17048G+T10芯片DigiKey链接:https://www.digikey.cn/zh/products/detail/analog-devices-inc-maxim-integrated/MAX17048G-T10/3758921
MAX7219CWG+T芯片DigiKey链接:https://www.digikey.cn/zh/products/detail/analog-devices-inc-maxim-integrated/MAX7219CWG-T/1514450
LTC-4727JR芯片DigiKey链接:https://www.digikey.cn/zh/products/detail/liteon/LTC-4727JR/408224
原理图和PCB模块介绍
一、原理图模块介绍
- 电源管理与分配
- VBUS输入(J2):外部电源输入端,通常为5V。
- LDO稳压(U3, ME6211C33M5):将VBUS降压至3.3V,供主控、显示、传感等电路使用。
- 去耦电容(C1~C8):分布在各芯片电源脚附近,抑制电源噪声,提升系统稳定性。
- 主控单元
- STM8S003F3P(U1):负责数据采集、处理、显示控制、报警逻辑等核心功能。
- 编程/调试接口(J1):包含SWIM、NRST等信号,便于固件烧录和调试。
- 电池电量检测
- MAX17048(U2):通过I2C与主控通信,实时检测电池电压和剩余电量。
- 分压电阻(R2、R3):用于电池电压采样,确保输入电压在芯片允许范围内。
- 显示模块
- 数码管(U4, CA56-12CGKWA):四位共阳数码管,显示电量、电压等信息。
- 数码管驱动(U5, MAX7221):SPI接口,简化主控与数码管的连接,支持多位动态显示。
- 声光报警
- 蜂鸣器(BZ1)+ 驱动三极管(Q1, SS8050):主控输出信号驱动三极管,控制蜂鸣器报警。
- LED指示(D2):状态指示灯,配合主控用于电量低、充电等状态提示。
- 保护二极管(D1, 1N4148W):为蜂鸣器回路提供反向电流保护。
- 外围电阻/电容
- 上拉/下拉电阻(R1、R4、R5、R6、R7、R8、R9):用于信号稳定、限流等。
- 滤波电容(C2、C5、C6等):提升电源和信号的抗干扰能力

原理图
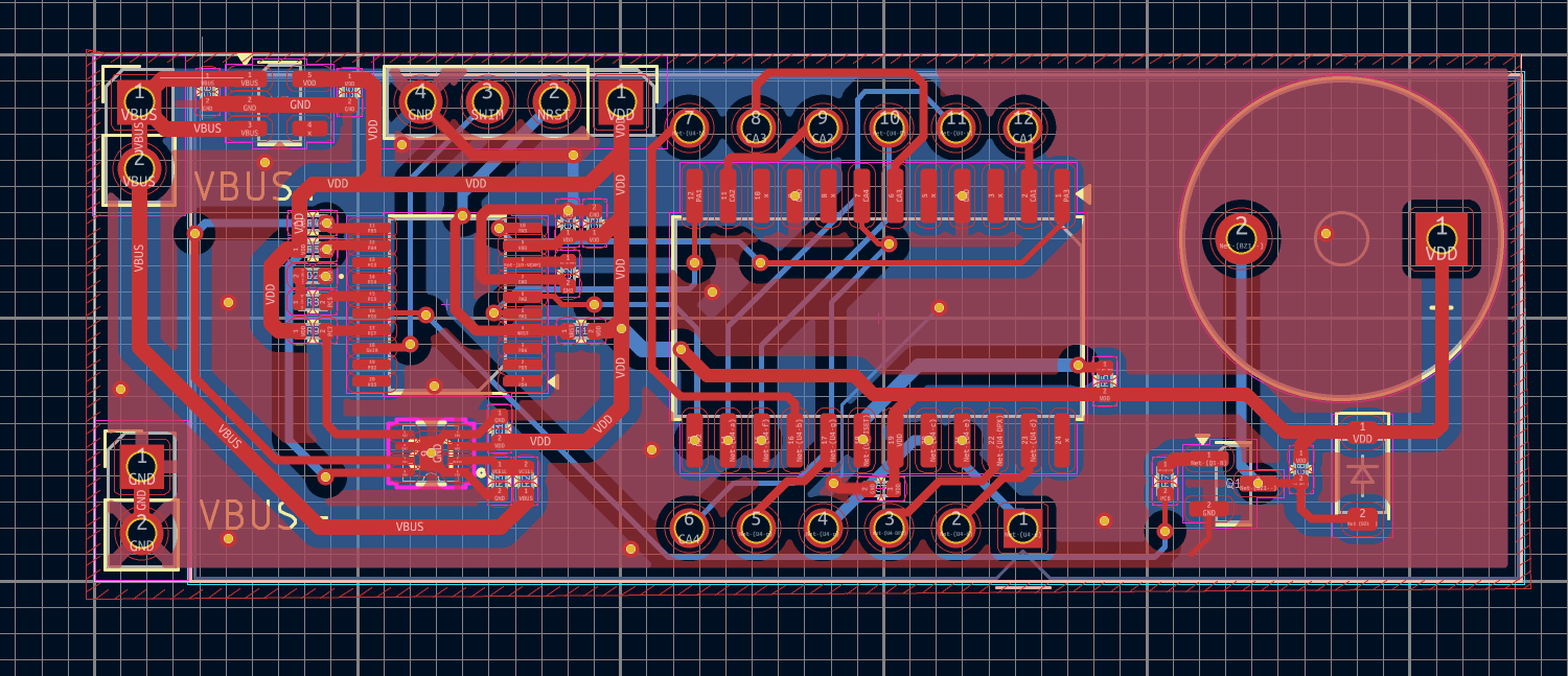
二、PCB模块布局介绍
- 电源与地线布局
- 电池输入端(J2、J1)和LDO(U3)靠近板边,便于外部接线和散热。
- 3.3V电源通过宽铜线分配到主控、显示、检测等模块,确保供电稳定。
- 地线采用大面积铺铜,减少地回路干扰。
- 主控与信号线
- 主控芯片(U1)居中布局,便于与各功能模块的信号连接,减少走线长度。
- SWIM、NRST等调试信号引出至J1,方便调试。
- 显示与驱动
- 数码管(U4)靠近PCB一侧边缘,便于面板开窗显示。
- 数码管驱动芯片(U5)紧邻数码管,减少高频信号走线长度,降低干扰。
- 电池检测与报警
- 电量检测芯片(U2)靠近电池采样输入,减少采样误差。
- 蜂鸣器(BZ1)和驱动三极管(Q1)靠近板边,便于声音外放和散热。
- 去耦与滤波
- 各芯片电源脚附近均布置去耦电容,优先靠近芯片放置。
- 关键信号线(如I2C、SPI)适当加宽并远离高噪声区域。
- 接口与外设
- J1、J2、J3等接口均布置在PCB边缘,便于外部连接和维护。

PCB


3D效果图
模块主要性能指标和管脚定义
主要性能指标
- 供电电压范围
- 外部输入(VBUS):4.5V ~ 5.5V
- 板载LDO输出:3.3V(±2%)
- 功耗
- 静态功耗:< 1mA(主控待机,显示关闭)
- 工作功耗:< 50mA(数码管全亮,蜂鸣器工作)
- 电池检测
- 支持单节锂电池(2.5V ~ 4.2V)电量检测
- 电压检测精度:±1%(MAX17048典型值)
- 电量分辨率:1%
- 显示功能
- 四位共阳数码管,绿色高亮
- 可显示电压、电量百分比、错误码等
- 刷新率:> 100Hz(无闪烁)
- 报警功能
- 蜂鸣器声压级:≥ 85dB @ 10cm
- LED指示:高亮0402封装,状态可编程
- 接口特性
- I2C通信速率:最高400kHz(MAX17048)
- SPI通信速率:最高10MHz(MAX7221)
- 支持SWIM单线调试
- 环境适应性
- 工作温度:-20℃ ~ +70℃
- 存储温度:-40℃ ~ +85℃
管脚定义板上设置及标识
1. STM8S003F3P(U1)
管脚号 | 信号名 | 主要功能说明 |
|---|---|---|
1 | PD4 | GPIO/通用I/O |
2 | PD5 | GPIO/通用I/O |
3 | PD6 | GPIO/通用I/O |
4 | NRST | 复位输入 |
5 | PA1 | SPI/I2C/显示控制 |
6 | PA2 | SPI/I2C/显示控制 |
7 | GND | 地 |
8 | VCAP | 内部稳压电容 |
9 | VDD | 电源输入(3.3V) |
10 | PA3 | SPI/I2C/显示控制 |
11 | PB5 | I2C SCL/电量检测 |
12 | PB4 | I2C SDA/电量检测 |
13 | PC3 | GPIO/通用I/O |
14 | PC4 | GPIO/通用I/O |
15 | PC5 | LED控制 |
16 | PC6 | 蜂鸣器控制 |
17 | PC7 | 电量检测/报警 |
18 | SWIM | 单线调试 |
19 | PD2 | GPIO/通用I/O |
20 | PD3 | GPIO/通用I/O |
2. MAX17048(U2)
管脚号 | 信号名 | 主要功能说明 |
|---|---|---|
1 | GND | 地 |
2 | VCELL | 电池电压采样输入 |
3 | VDD | 电源输入(3.3V) |
4 | GND | 地 |
5 | ALRT | 低电量报警输出 |
6 | GND | 地 |
7 | SCL | I2C时钟 |
8 | SDA | I2C数据 |
9 | GND | 地 |
3. MAX7221(U5)
管脚号 | 信号名 | 主要功能说明 |
|---|---|---|
1 | DIG0 | 数码管位选 |
2 | DIG1 | 数码管位选 |
4 | GND | 地 |
6 | DIG6 | 预留/未用 |
7 | DIG3 | 数码管位选 |
8 | DIG7 | 预留/未用 |
9 | GND | 地 |
11 | DIG2 | 数码管位选 |
12 | PA1 | SPI接口/显示控制 |
13 | PA2 | SPI接口/显示控制 |
14~23 | SEGx | 数码管段选(a~g, DP等) |
18 | ISET | 电流设定 |
19 | V+ | 电源输入(3.3V) |
24 | DOUT | 级联输出(未用) |
4. CA56-12CGKWA(U4)
管脚号 | 信号名 | 主要功能说明 |
|---|---|---|
1~12 | a~g, DP, CA1~CA4 | 数码管段选、位选 |
eZ-PLM上新建物料和项目的截图
使用了eZ-PLM系统上传了自己的工程文件,方便保存记录各个版本,也可随时查阅,系统里查阅不到的物料也支持手动添加。

物料添加展示图

项目详情图
心得体会
本次设计一个能实时显示锂电池电压和剩余电量的模块,这次配着MCU单片机芯片,画PCB注意的地方会更多,希望下次继续加油!!
