任务介绍
题目要求:设计一个能从USB PD充电器诱骗出9V/12V/15V/20V电压的模块
- 带电压选择开关
- 输出电流能力2A
- 具备输出电压指示LED
- PCB尺寸建议控制在40mm×20mm范围内
- 主要器件:需在DigiKey官网上有货且正常售卖
请注意:PCB设计工具需用KiCad(官方邮件赠送了课程),或最终提交的文件需是KiCad文件,详见大赛主页阶段1要求和项目提交内容。
模块介绍
根据任务要求本次我选用的是CH224K芯片设计了一款USB PD充电器,本电路模块基于CH224K芯片,设计为USB-C PD(Power Delivery)协议的电源输出模块,适用于需要通过USB-C接口获取多档电压(如5V/9V/12V/15V/20V)供电的场合。模块可通过拨码开关(SW1)配置输出电压,适合开发板、便携设备、测试工装等应用。
主要功能与架构说明:
- USB-C 电源输入
- 通过J1(USB-C母座)接入PD电源适配器,支持多种电压档位。
- CH224K芯片负责与PD适配器通信,协商所需电压。
- 电压配置
- SW1为三位拨码开关,结合R3、R4、R5上拉电阻,分别连接到CH224K的CFG1、CFG2、CFG3引脚,用于设定所需输出电压档位。
- 用户可根据实际需求切换不同电压输出。
- 输出端口
- J2为螺丝端子,输出协商后的电压(VBUS)和地(GND),方便外部负载接入。
- 状态指示
- D1为电源指示LED,通过R6限流,指示VBUS有电输出。
- 去耦与保护
- C1为VDD去耦电容,提升系统稳定性。
- R1、R2等电阻用于上拉/限流,保证信号完整性和安全性。
典型应用场景:
- USB-C PD协议电源适配器的多档电压输出测试
- 便携式设备的多电压供电
- 实验室电源模块
CH22K在DigiKey上面找不到,可以在网购平台随便买到,量大还便宜。
219-3MSTR的DigiKey链接: https://www.digikey.cn/zh/products/detail/cts-electrocomponents/219-3MSTR/5224026
TB002-500-02BE的DigiKey链接:https://www.digikey.cn/zh/products/detail/same-sky-formerly-cui-devices/TB002-500-02BE/10064069
原理图和PCB模块介绍
原理图模块介绍
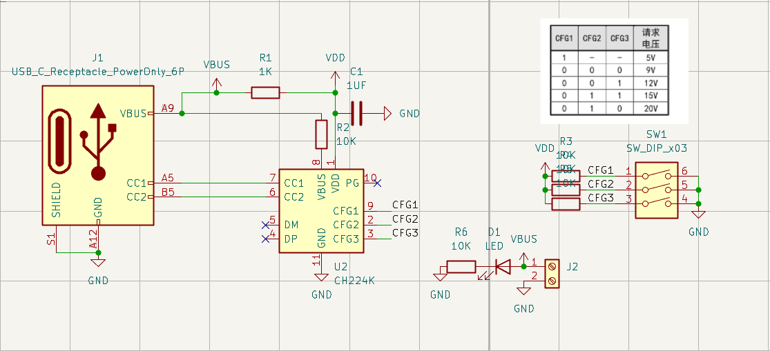
本模块以CH224K为核心,设计为USB-C PD多档电压输出电源板。原理图主要分为以下几个功能单元:
- USB-C输入接口(J1)
- 采用6Pin的USB-C母座,仅用于电源输入。
- CC1/CC2脚分别连接到CH224K的CC1/CC2引脚,用于PD协议通信和电压协商。
- VBUS脚直接作为主电源输入,GND脚为地。
- CH224K PD协议芯片(U2)
- 负责与USB-C适配器进行PD通信,协商所需电压。
- CFG1/CFG2/CFG3引脚通过上拉电阻(R3、R4、R5)和拨码开关(SW1)配置,决定输出电压档位。
- VBUS输出脚连接到输出端子和指示电路。
- 拨码开关配置(SW1 + R3~R5)
- 三位拨码开关分别控制CFG1~CFG3,用户可灵活选择所需电压。
- 每个CFG脚通过10K上拉电阻接VDD,拨码开关闭合时拉低对应CFG脚。
- 输出端子(J2)
- 螺丝端子输出协商后的VBUS和GND,方便外部负载接入。
- 电源指示与保护
- D1为电源指示LED,R6为限流电阻,指示VBUS有电输出。
- C1为VDD去耦电容,提升电源稳定性。
- R1、R2为上拉/限流电阻,保证信号完整性。

原理图
PCB模块介绍
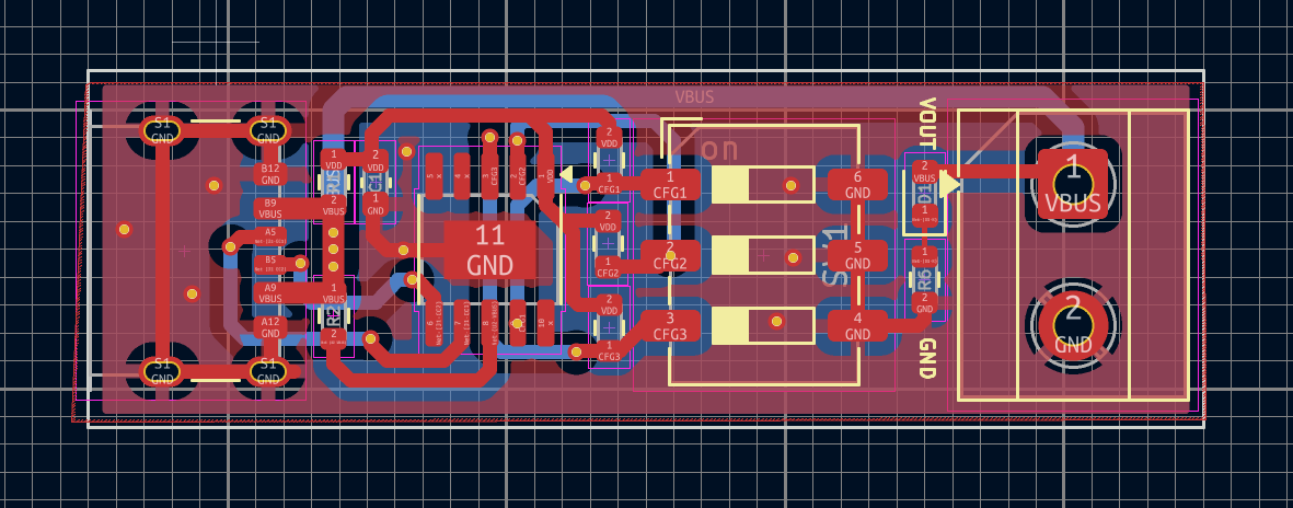
PCB布局紧凑,注重信号完整性与电源安全,主要分为以下区域:
- USB-C输入区
- J1靠近PCB一侧,便于插拔。
- CC1/CC2信号线短且直,减少干扰。
- 核心控制区
- CH224K芯片(U2)位于板中央,周围布置去耦电容(C1)和相关上拉电阻,保证供电稳定。
- CFG配置电路(R3~R5、SW1)紧邻U2,走线简洁,避免信号串扰。
- 输出与指示区
- J2螺丝端子位于另一侧,方便接线。
- D1 LED及R6限流电阻靠近输出端,便于观察电源状态。
- 地与电源层处理
- GND大面积敷铜,降低阻抗,提升抗干扰能力。
- VBUS走线宽,保证大电流输出能力。
- 丝印与标识
- 各接口、开关、LED等均有清晰丝印,便于用户识别和操作。

PCB

3D效果图
模块主要性能指标和管脚定义
主要性能指标
- 输入接口
- USB-C母座,支持PD协议电源适配器输入
- 输入电压范围
- 5V、9V、12V、15V、20V(具体档位由拨码开关配置,取决于PD适配器支持的电压)
- 最大输出电流
- 取决于PD适配器能力和USB-C连接器规格,通常最大可达3A(建议≤3A,具体以适配器和走线能力为准)
- 输出端口
- 螺丝端子输出协商后的VBUS和GND
- 电压档位选择
- 通过三位拨码开关(SW1)配置,支持多种常见PD电压档位
- 电源指示
- 板载LED指示输出电源状态
- 安全与保护
- 具备基本的去耦和限流设计,实际过流/过压保护依赖PD适配器和CH224K内部机制
管脚定义板上设置及标识
主要芯片(CH224K)管脚定义
管脚号 | 名称 | 连接/功能说明 |
|---|---|---|
1 | VDD | 电源输入(3.3V),与C1、R3~R5、R1连接 |
2 | CFG2 | 电压档位配置2,接R4、SW1.2 |
3 | CFG3 | 电压档位配置3,接R5、SW1.3 |
4 | DP | USB数据线正,未连接 |
5 | DM | USB数据线负,未连接 |
6 | CC2 | USB-C CC2,接J1.B5 |
7 | CC1 | USB-C CC1,接J1.A5 |
8 | VBUS | 协商后输出电压,接R2、J2.1、D1、R1 |
9 | CFG1 | 电压档位配置1,接R3、SW1.1 |
10 | PG | 电源良好指示,未连接 |
11 | GND | 地,接C1、J1、J2、SW1等 |
拨码开关(SW1)与电压档位配置
- SW1为三位拨码开关,分别对应CFG1、CFG2、CFG3。
- 通过不同的开关组合,CH224K可协商不同的PD输出电压。
- 具体电压档位与开关状态对应关系可参考CH224K官方手册,常见配置如下(示例):
CFG1 | CFG2 | CFG3 | 输出电压(示例) |
|---|---|---|---|
0 | 0 | 0 | 5V |
1 | 0 | 0 | 9V |
0 | 1 | 0 | 12V |
1 | 1 | 0 | 15V |
0 | 0 | 1 | 20V |
0=开关闭合(拉低),1=开关断开(上拉)
eZ-PLM上新建物料和项目的截图
使用了eZ-PLM系统上传了自己的工程文件,方便保存记录各个版本,也可随时查阅,系统里查阅不到的物料也支持手动添加。

物料添加展示图

项目详情图
心得体会
通过CH224K芯片实现USB-C PD多档电压输出,极大简化了PD协议的实现难度。只需通过简单的拨码开关配置,就能灵活选择所需电压,适应不同负载需求,提升了模块的通用性和实用性。