KiCad文件
全屏
内容介绍
内容介绍
任务介绍
这是一款能从USB PD充电器诱骗出5V/9V/12V/15V/20V/28V电压的模块,带电压选择开关,输出电流能力2A以上,且具备输出电压指示LED。
设计的模块介绍
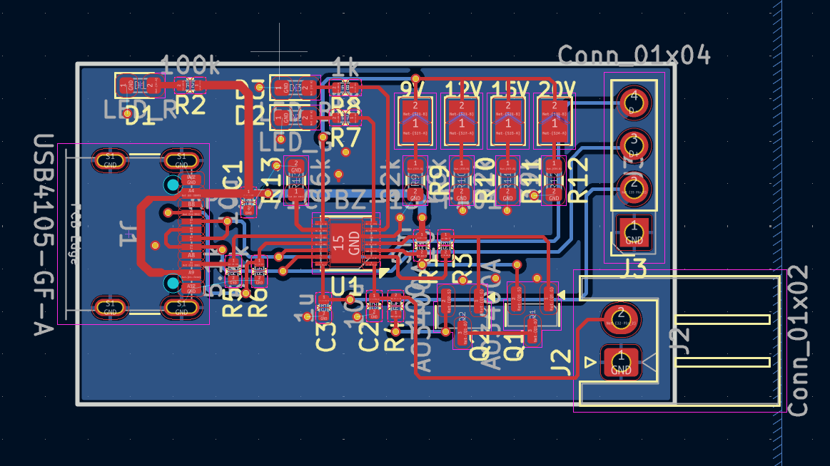
这个模块由三个主要器件构成,一个TYPE-C USB母座,一个CH224A芯片,一个三联拨码开关。
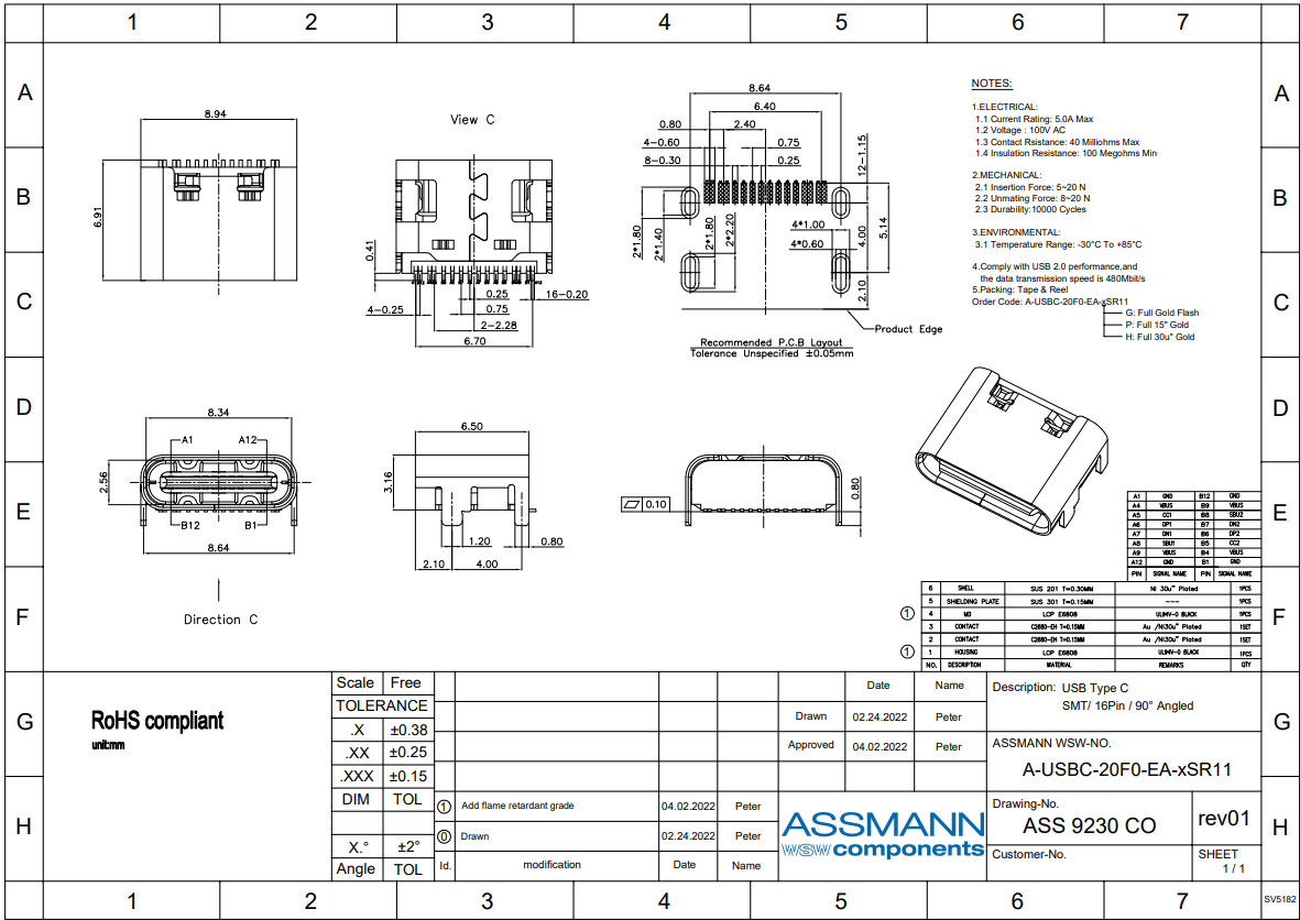
只有16pin以上的type-c口支持PD诱骗,因为PD协议需要用到CC1和CC2这两个引脚来确定请求电压。
https://www.digikey.hk/zh/products/detail/assmann-wsw-components/A-USBC-20F0-EA-GSR11/18734925

原理图和PCB模块设计介绍

CH224A芯片由于耐压提升,使用起来比CH224K芯片方便不少,可以省去两个限流电阻。
LED指示灯通过PG引脚实现,这个引进低电平有效,当成功诱骗出电压后会被拉低至低电平,因此可以通过连接一颗LED来指示PG的电平状态,LED点亮说明PG为低电平,也就是电压诱骗成功。

板子布局使用单面紧凑布局,元件全部布置在单面,方便直接使用铁板烧进行焊接。
底部的引脚间距为标准1.27的整数倍,方便插接排针适应各种宽度。
电压配置表写在板子的反面。

eZ-PLM上新建物料和项目的截图

在物料页面可以添加对应的物料,方便在设计过程中对成本进行控制。

项目页面可以方便的添加多个版本的PCB。
心得体会
时隔一年再次参加电子森林的活动,活动依旧创意十足,诚意满满!
附件下载
ProDoc_PD诱骗器_2025-09-21.kicad_sch
ProDoc_PD诱骗器_2025-09-21.kicad_pcb
团队介绍
个人
评论
0 / 100
查看更多
猜你喜欢
2025 Make Blocks阶段1 - USB-PD诱骗器模块该项目使用了KiCAD,实现了USB-PD诱骗器模块的设计,它的主要功能为:基于AP33771C,能够从USB-PD充电器诱出2A电流的可选电压。
南小冰冰冰
462
2025 Make Blocks阶段1 -USB PD诱骗器模块该项目使用了STUSB4710AQ1TR,实现了PD诱骗器模块的设计,它的主要功能为:STUSB4710AQ1TR实现了PD诱骗器模块。
小易w
374
2025 Make Blocks阶段2 - USB PD诱骗器模块这是一款能从USB PD充电器诱骗出5V/9V/12V/20V/28V电压的模块,带电压选择开关,输出电流能力2A以上,且具备输出电压指示LED。
StreakingJerry
340