任务介绍
本项目旨在设计并实现一款基于USB PD协议的可调电压诱骗器模块,能够从USB PD充电器中请求并输出9V/12V/15V/20V四档电压,最大输出电流能力为2A。该模块适用于需要多档可选电压供电的应用场景。
模块介绍
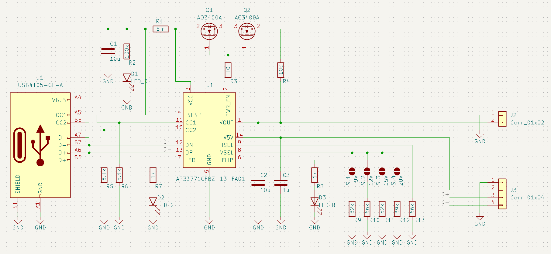
本模块核心控制芯片为AP33771CFBZ-13-FA01(DigiKey网址:AP33771CFBZ-13-FA01 Diodes Incorporated | 集成电路(IC) | DigiKey),其内部集成了USB PD Sink协商逻辑,可通过外部电阻设置请求的电压与电流,芯片内部集成状态机,并提供LED引脚输出当前工作状态,可直接驱动指示灯。主控IC外围的电源通路采用外接背靠背N沟道MOS管AO3400A(DigiKey网址:AO3400A Alpha & Omega Semiconductor Inc. | 分立半导体产品 | DigiKey)作为高边开关,由AP33771CFBZ-13-FA01的PWR_EN引脚驱动,实现VBUS到模块输出VOUT的受控通断。
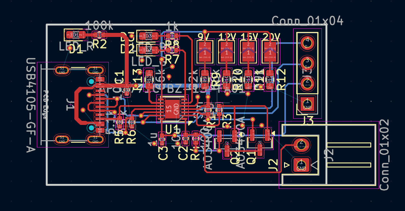
原理图与PCB设计


电源部分为了确保AP33771C在稳定、纯净的电源环境下工作,在USB-C的VBUS输入端布置了去耦电容,用以滤除输入电源的纹波与瞬态干扰。充电输出端(VOUT/V5V)同样配置了旁路电容,维持了输入输出环路稳定性。
电压输出部分配置均通过外部电阻元件实现,增强了设计的灵活性,根据输出9V/12V/15V/20V四档电压的要求设置了四档不同的RVSEL,并使用焊盘跳线进行输出的电压选择。
性能指标
项目类别 | 项目 | 指标参数 | 说明 |
输入特性 | 输入电压 | 4.5V ~ 24V | 通过USB-C接口获取电源,支持标准PD电压 |
输出特性 | 输出电压 | 9V/12V/15V/20V | PD协商电压 |
输出电流 | 最大2A | 由RISEL设置决定 | |
状态指示 | LED 引脚 | 呼吸/常亮/闪烁 | 显示供电/错误状态 |
FLIP 引脚 | 高/低电平 | 指示Type-C插头方向 | |
ISENP 引脚 | 电流检测电压 | 外接LED或测量电流流动 | |
工作环境 | 工作温度范围 | -40℃ ~ +85℃ | 芯片工业级温度范围 |
管脚定义
JST引脚定义
管脚编号 | 名称 | 属性 | 说明 |
1 | GND | P | 模块地 |
2 | VOUT | P | PD协商电压输出 |
通孔焊盘定义
管脚编号 | 名称 | 属性 | 说明 |
1 | GND | P | 模块地 |
2 | V5V | P | 由IC提供5V输出 |
3 | D+ | I/O | USB差分正端信号 |
4 | D- | I/O | USB差分负端信号 |
板上设置与使用方法
电压通过VSEL引脚后的焊盘跳线选择目标电压(9V/12V/15V/20V),电流由ISEL引脚处固定设置为66kΩ,即2A输出能力。
上电过程插入支持USB PD的适配器后,AP33771C自动与充电器进行电压/电流协商,协商完成后驱动MOSFET导通,VOUT协商后输出的稳定电压。
板上LED1显示电流检测状况;LED2根据AP33771C的状态闪烁/呼吸/常亮,用户可直观了解当前供电状态;LED3显示PD接口是否插反,若灯亮则公口CC与母口CC1相连,不亮则公口CC与母口CC2相连。
eZ-PLM项目
已于eZ-PLM系统中上传了自己的工程文件,方便保存记录各个版本,也可随时查阅,系统里查阅不到的物料也支持手动添加。


心得体会
通过本次USB PD可调电压诱骗器模块设计,我系统性地学习了USB-C/PD协议在硬件实现中的关键点,也了解了背靠背MOSFET高边开关设计。

