KiCad文件
全屏
内容介绍
内容介绍
任务要求
题目要求:设计一个能从USB PD充电器诱骗出9V/12V/15V/20V电压的模块
- 带电压选择开关
- 输出电流能力2A
- 具备输出电压指示LED
- PCB尺寸建议控制在40mm×20mm范围内
本次使用的芯片STUSB4710AQ1TR:STUSB4710AQ1TR STMicroelectronics | 集成电路(IC) | DigiKey
- 制造商:STMicroelectronics(意法半导体)
- 功能定位:自主式USB PD控制器,专为Type-C电源设备(Provider/DFP角色)设计,无需外部MCU即可独立完成USB PD协议协商、电压输出控制及安全保护
。 - 封装形式:QFN-16(3.0×3.0mm),紧凑型设计节省PCB空间
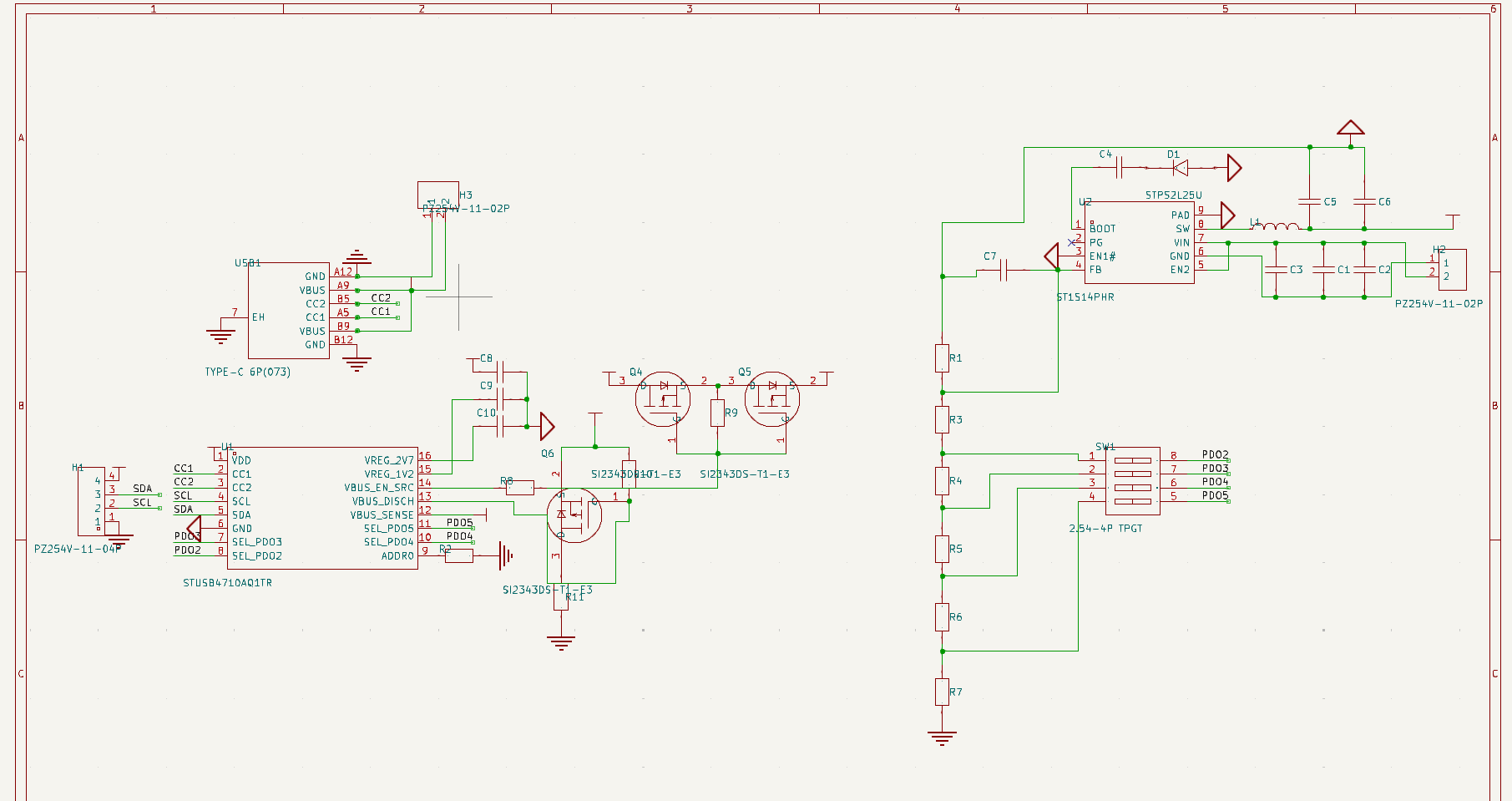
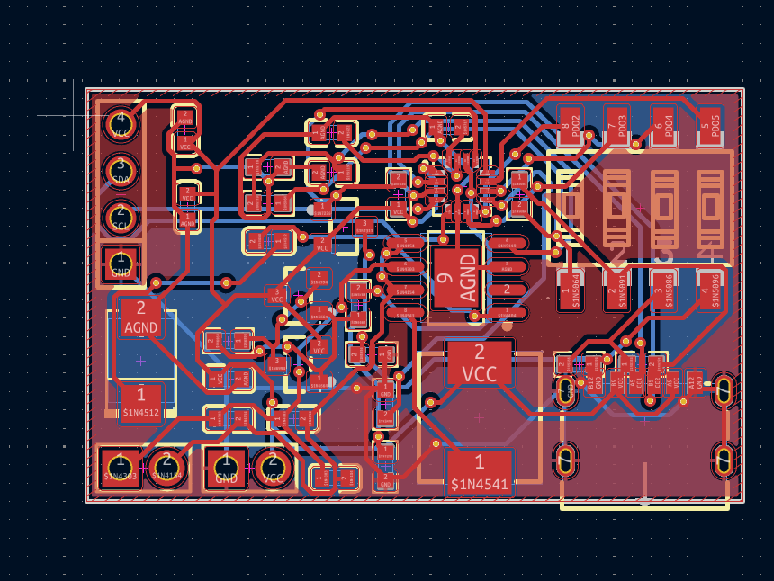
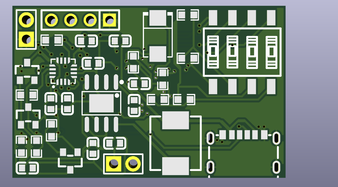
原理图和PCB模块介绍

原理图

PCB

3D效果图
模块主要性能指标和管脚定义
引脚编号 | 引脚名称 | 类型 | 功能描述 |
|---|---|---|---|
1 | VDD | 电源输入 | 主供电引脚(4.1V–22V),需外接1μF以上去耦电容 |
2 | CC1 | 模拟I/O | Type-C配置通道1,用于插头检测、方向识别及PD通信 |
3 | CC2 | 模拟I/O | Type-C配置通道2,功能同CC1 |
4 | SCL | 数字输入 | I²C时钟线,需外接上拉电阻 |
5 | SDA | 双向开漏 | I²C数据线,需外接上拉电阻 |
6 | GND | 电源地 | 芯片参考地 |
7–8 | SEL_PDO2/3 | 开漏输出 | PDO选择标志(低电平有效),指示当前激活的PDO档位 |
9 | ADDR0 | 模拟输入 | I²C地址配置位,上电时锁存以设置从机地址 |
10–11 | SEL_PDO4/5 | 开漏输出 | 同SEL_PDO2/3,扩展PDO选择 |
12 | VBUS_SENSE | 模拟输入 | VBUS电压监测与放电控制引脚,连接至Type-C接口VBUS |
13 | VBUS_DISCH | 控制输出 | 外部放电路径使能信号(如驱动MOSFET) |
14 | VBUS_EN_SRC | 开漏输出 | VBUS电源路径使能(低电平有效),直接控制外部PMOS开关 |
15 | VREG_1V2 | 模拟输出 | 1.2V内部稳压器输出,外接1μF电容 |
16 | VREG_2V7 | 模拟输出 | 2.7V内部稳压器输出,外接1μF电容 |
电源管理能力
- 输入电压范围:4.1V–22V,兼容宽压输入(如车载适配器、USB PD快充头)
。 - 可编程输出电压:支持 5V/9V/12V/15V/18V/24V 五档PDO(Power Data Object),通过引脚或I²C配置
。 - 最大功率:100W(24V/5A),满足高功率设备需求
。
集成保护机制
- VBUS监控与放电:
- 内置VBUS电压监测电路,精度±5%
。 - 集成内部/外部放电路径,支持安全断电(如设备拔出时自动放电)
。
- 内置VBUS电压监测电路,精度±5%
- 高压保护:
- CC引脚耐压 22V,VBUS引脚耐压 28V,防止短路损坏
。
- CC引脚耐压 22V,VBUS引脚耐压 28V,防止短路损坏
- 温度范围:-40°C 至 +105°C,适应工业及消费电子环境
。
控制接口
- 全硬件解决方案:无需外部MCU,独立完成PD协议握手、电压切换及保护
。 - 可选I²C接口:用于动态配置PDO、读取状态寄存器(如连接故障码)
。
物料添加展示图

物料图

项目图
附件下载
PD.kicad_sch
PD.kicad_pcb
团队介绍
个人
评论
0 / 100
查看更多
猜你喜欢
2025 Make Blocks阶段1 - USB PD诱骗器模块这是一款能从USB PD充电器诱骗出5V/9V/12V/15V/20V/28V电压的模块,带电压选择开关,输出电流能力2A以上,且具备输出电压指示LED。
StreakingJerry
755
2025 Make Blocks阶段1 - USB-PD诱骗器模块该项目使用了KiCAD,实现了USB-PD诱骗器模块的设计,它的主要功能为:基于AP33771C,能够从USB-PD充电器诱出2A电流的可选电压。
南小冰冰冰
463
2025 Make Blocks阶段2 - USB PD诱骗器模块这是一款能从USB PD充电器诱骗出5V/9V/12V/20V/28V电压的模块,带电压选择开关,输出电流能力2A以上,且具备输出电压指示LED。
StreakingJerry
340