任务介绍
题目要求:设计一个12V输入,4路独立控制输出的电源分配器
- 每路输出500mA
- 带过流保护和软件开关控制
- 支持单片机控制
- PCB尺寸建议控制在50mm×40mm范围内
- 主要器件:需在DigiKey官网上有货且正常售卖
请注意:PCB设计工具需用KiCad(官方邮件赠送了课程),或最终提交的文件需是KiCad文件,详见大赛主页阶段1要求和项目提交内容。
模块介绍
根据任务要求本次我选用的是STM8S003F3P6TR和LM358DT芯片设计了一款4路独立控制输出的电源分配器,本模块是一款基于STM8S003F3P微控制器的多通道直流电机驱动控制板,适用于小型机器人、智能小车或多通道负载控制等应用场景。其主要设计目标是实现对多路直流电机或负载的独立控制,并具备过流检测、状态反馈和编程调试等功能。
主要架构与功能说明:
- 核心控制单元
- 采用STM8S003F3P(TSSOP-20封装)作为主控MCU,负责逻辑控制、PWM输出、信号采集和通信。
- 通过/NRST和/SWIM接口支持在线编程和调试。
- 电源管理
- 支持+12V主电源输入,通过AMS1117-3.3稳压芯片为MCU及相关逻辑电路提供+3.3V电源。
- 多颗去耦电容(100nF、1uF、10uF、100uF)分布于各关键节点,提升电源稳定性和抗干扰能力。
- 电机驱动部分
- 采用4组H桥结构(每组由SS8050 NPN三极管和AO3400A N-MOSFET组成),可独立驱动4路直流电机或负载。
- 每路输出均设有0.1Ω采样电阻,实现过流检测或电流反馈功能。
- 接口与扩展
- J1为主控制接口,包含电源、复位、SWIM等信号。
- J2~J5为4路输出端子,分别对应4路电机或负载。
- M1为电源输入端子,D1(1N5819WS肖特基二极管)用于反向保护。
- 信号采集与保护
- 关键控制信号通过分压电阻(2K/18K)与MCU端口连接,确保信号电平兼容和保护MCU输入。
- 多路采样电阻用于电流检测,便于实现过流保护或闭环控制。
- 其他说明
- 所有关键节点均有适当的滤波和去耦设计,提升系统抗干扰能力。
- PCB布局采用SMD封装,便于小型化和批量生产。
典型应用场景:
- 多路直流电机独立控制
- 智能小车/机器人底盘
- 多通道负载开关控制
- 需要过流检测和状态反馈的嵌入式控制系统
STM8S003F3P6TR芯片DigiKey链接:https://www.digikey.cn/zh/products/detail/stmicroelectronics/STM8S003F3P6TR/4357536
LM358DT芯片DigiKey链接:https://www.digikey.cn/zh/products/detail/stmicroelectronics/LM358DT/591693
AMS1117-3.3 SOT-223芯片DigiKey链接:https://www.digikey.cn/zh/products/detail/shenzhen-slkormicro-semicon-co-ltd/AMS1117-3-3-SOT-223/21853079https://www.digikey.cn/zh/products/detail/shenzhen-slkormicro-semicon-co-ltd/AMS1117-3-3-SOT-223/21853079
原理图和PCB模块介绍
原理图模块介绍
本电路原理图主要分为以下几个功能模块:
1. 电源管理模块
- 输入电源:通过M1接口引入+12V主电源。
- 降压稳压:AMS1117-3.3(U2)将+12V降压为+3.3V,供MCU及相关逻辑电路使用。
- 去耦与滤波:C1、C2、C3、C4、C5、C6、C7、C8、C9、C10、C11等电容分布在电源输入、输出及关键IC附近,提升电源纯净度和抗干扰能力。
- 反向保护:D1(1N5819WS)用于主电源输入的反向保护,防止接线错误损坏电路。
2. 主控单元模块
- MCU:STM8S003F3P(U1)为核心控制器,负责所有逻辑、PWM输出、信号采集和通信。
- 编程/调试接口:J1提供/NRST和/SWIM信号,便于在线编程和调试。
- 复位电路:R1为上拉电阻,保证MCU复位脚正常工作。
- VCAP电容:C2为MCU内部稳压电容,保证MCU稳定运行。
3. 电机驱动与输出模块
- H桥驱动:每路由一对SS8050(NPN三极管)和AO3400A(N-MOSFET)组成半桥,4组共8颗管子(Q1~Q8),可实现4路直流电机或负载的正反转控制。
- 采样电阻:R2、R7、R10、R13为0.1Ω采样电阻,用于检测各路输出电流,实现过流保护或反馈。
- 输出端子:J2~J5为4路输出接口,方便外部电机或负载接入。
- 主电机端子:M1为主电机输出,配合D1做反向保护。
4. 信号采集与保护模块
- 分压保护:R14~R21为2K/18K分压电阻,连接在输出采样与MCU之间,保护MCU输入端口,确保信号电平安全。
- 上拉/下拉电阻:R3、R4、R5、R6、R8、R9、R11、R12等为10K电阻,用于信号稳定和管脚保护。
5. 其他辅助模块
- 滤波与去耦:各关键节点均有100nF、1uF、10uF等电容,提升系统抗干扰能力。
- 接口扩展:J1为主控制接口,J2~J5为输出接口,方便系统集成和扩展。

原理图
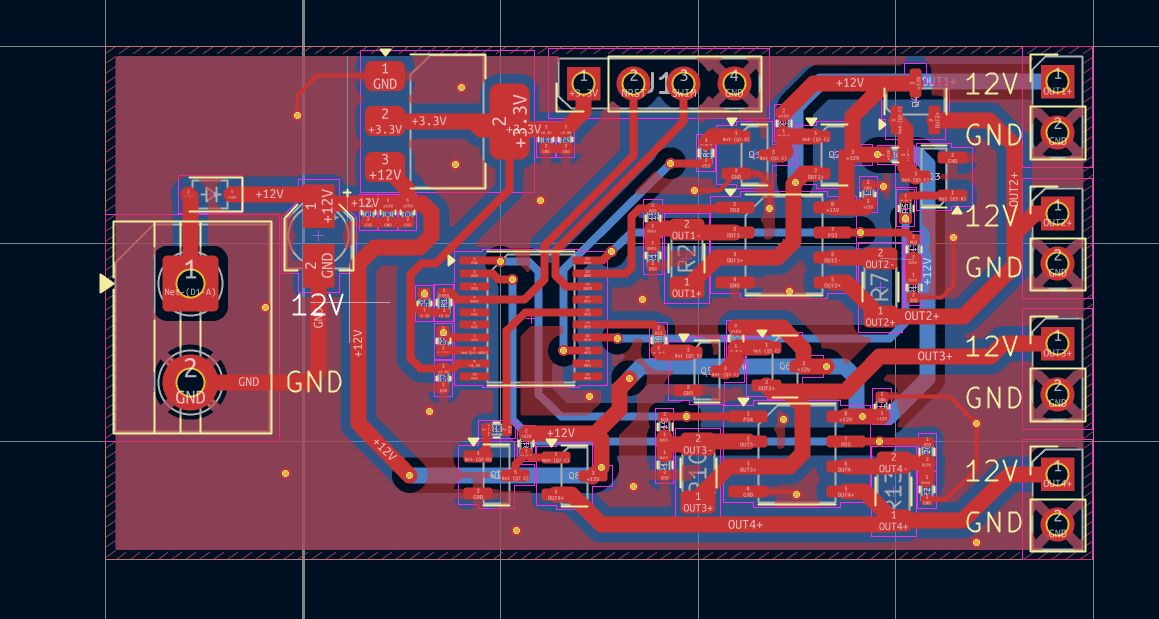
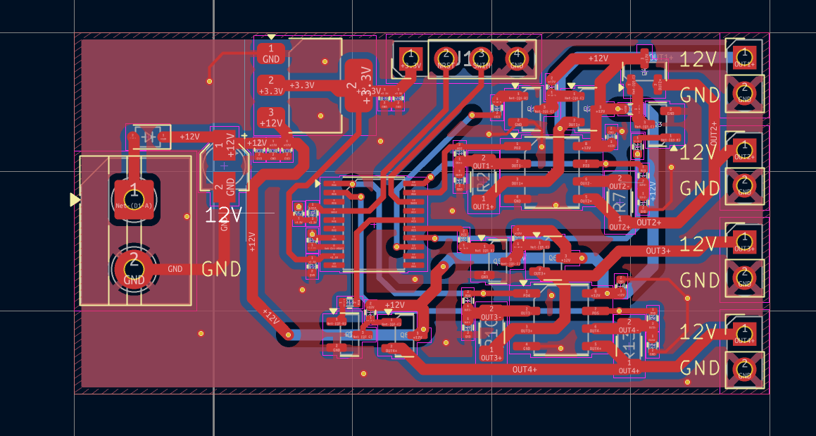
PCB模块介绍
PCB设计上,模块布局和走线遵循如下原则:
1. 电源与地线
- 电源线宽敞:+12V主电源和+3.3V电源线采用较宽走线,保证大电流供电能力。
- 地平面完整:GND采用大面积铺铜,减少地回路干扰,提升抗噪声能力。
2. 功率器件布局
- 驱动管靠近输出端子:Q1~Q8及采样电阻R2、R7、R10、R13靠近J2~J5,减少大电流环路面积,降低EMI。
- 电解电容靠近输入端:C8等大容量电容靠近电源输入,吸收电源纹波。
3. 信号与控制部分
- MCU及相关小信号器件集中布置:U1及其外围电阻、电容紧凑布局,减少信号干扰。
- 编程/调试接口靠边缘:J1布置在PCB边缘,便于调试和维护。
4. 采样与保护
- 采样信号单独走线:采样电阻到MCU的信号线尽量远离大电流走线,避免干扰。
- 分压电阻靠近MCU:R14~R21靠近U1,保证信号完整性。

PCB

3D效果图
模块主要性能指标和管脚定义
主要性能指标
- 电源输入
- 主电源电压:+12V DC
- 控制电源:板载AMS1117-3.3稳压输出+3.3V
- 输出通道
- 通道数量:4路独立输出(可驱动4路直流电机或负载)
- 每路最大输出电流:受限于MOSFET(AO3400A)和采样电阻,单路建议不超过4A(具体视PCB散热和实际应用而定)
- 输出类型:H桥驱动,支持正反转/双向控制
- 控制方式
- MCU:STM8S003F3P,支持PWM、GPIO控制
- 过流检测:每路0.1Ω采样电阻,支持电流检测与保护
- 状态反馈:可通过MCU采集各路状态
- 接口特性
- 输入/输出端子:螺丝端子,便于接线
- 编程/调试接口:支持SWIM在线调试,/NRST复位
- 保护功能
- 电源反接保护(肖特基二极管)
- 过流检测与反馈
- 信号分压保护MCU输入
- 其他
- 工作温度范围:-20℃ ~ +70℃(取决于元件和散热)
- PCB尺寸:根据实际布局,通常小于50mm×30mm
管脚定义
主要管脚定义
J1(主控制/编程接口,4Pin)
引脚 | 信号 | 说明 |
|---|---|---|
1 | +3.3V | 控制电源输出 |
2 | /NRST | MCU复位 |
3 | SWIM | 单线编程/调试接口 |
4 | GND | 地 |
J2~J5(输出端子,2Pin/每路)
引脚 | 信号 | 说明 |
|---|---|---|
1 | /OUTx+ | 第x路输出正端 |
2 | GND | 地 |
M1(电源输入端子,2Pin)
引脚 | 信号 | 说明 |
|---|---|---|
1 | 电源正端 | 连接主电源正极 |
2 | GND | 连接主电源负极 |
STM8S003F3P(U1)主要功能管脚
管脚号 | 信号 | 主要功能/连接说明 |
|---|---|---|
1 | /PD4 | 输出4-控制/采样 |
2 | /PD5 | 输出4-控制/采样 |
3 | /PD6 | 备用/扩展 |
4 | /NRST | 复位 |
5 | /PA1 | 控制/扩展 |
6 | /PA2 | 控制/扩展 |
7 | GND | 地 |
8 | VCAP | 内部稳压电容 |
9 | +3.3V | 电源 |
10 | /PA3 | 控制/扩展 |
11 | /PB5 | 控制/扩展 |
12 | /PB4 | 控制/扩展 |
13 | /PC3 | 输出1-控制/采样 |
14 | /PC4 | 输出2-控制/采样 |
15 | /PC5 | 输出3-控制/采样 |
16 | /PC6 | 输出4-控制/采样 |
17 | /PC7 | 备用/扩展 |
18 | SWIM | 单线编程/调试 |
19 | /PD2 | 输出1-控制/采样 |
20 | /PD3 | 输出2-控制/采样 |
eZ-PLM上新建物料和项目的截图
使用了eZ-PLM系统上传了自己的工程文件,方便保存记录各个版本,也可随时查阅,系统里查阅不到的物料也支持手动添加。

物料添加展示图

项目详情图
心得体会
本项目设计过程中,深刻体会到电源模块稳定运行的重要性。合理选型和布局元器件,优化PCB走线,有效提升了系统的可靠性和抗干扰能力。通过实践,进一步加深了对4路独立控制输出的电源分配器设计的理解。