KiCad文件
全屏
内容介绍
内容介绍
一、任务简介
题目要求:设计一个 12V 输入,4 路独立控制输出 的电源分配器,要求如下:
- 每路输出电流:500mA
- 具备 过流保护 和 软件开关控制
- 支持 单片机控制
- PCB 尺寸:50mm × 40mm
- 主要器件:需在DigiKey官网上有货且正常售卖
二、模块介绍
1. 芯片选择:(DigiKey官网链接:VNI4140KTR-32 STMicroelectronics | 集成电路(IC) | DigiKey)
为满足题目要求的 4 路独立控制输出、12V 电压输入 和 限流功能,我选择了 VNI4140K 芯片。该芯片具有以下特点:
- 每路输出电流:每个通道最大输出 0.6A,符合 500mA 的需求。
- 短路保护:每个通道具备短路保护,确保电路在异常情况下安全运行。
- 过热保护:每个通道具备过热保护功能,防止因过热导致芯片损坏。
- I/O 兼容性:支持 5V 和 3.3V 兼容的 I/O,能够与常见的单片机或控制系统接口。
- 符合国际标准:
- 符合 IEC61131-2、IEC61000-4-4、IEC61000-4-5 标准
- 符合 IEC 61000-4-2 标准,支持 ESD 最高可达 ±25kV。
2. 功能说明
本模块基于 VNI4140K 芯片设计,旨在实现 4 路独立控制的固态继电器 功能。通过集成 光耦隔离模块,确保外部控制信号不受继电器切换的影响,提供高安全性的 单片机控制接口。每路输出都具备独立控制能力,使得模块在高效能和稳定性之间达到了良好的平衡。
3. 应用领域
该 电源控制模块 可广泛应用于以下领域:
- 可编程逻辑控制(PLC):用于工业自动化控制系统中,提供高效的电源分配和控制功能。
- 工业计算机外围 I/O:用于工业个人计算机(IPC)与外部设备之间的电源分配和管理。
- 数控机床:在数控机床等设备中,用于提供多路独立控制电源,确保不同模块的稳定运行。
三、原理图和PCB设计

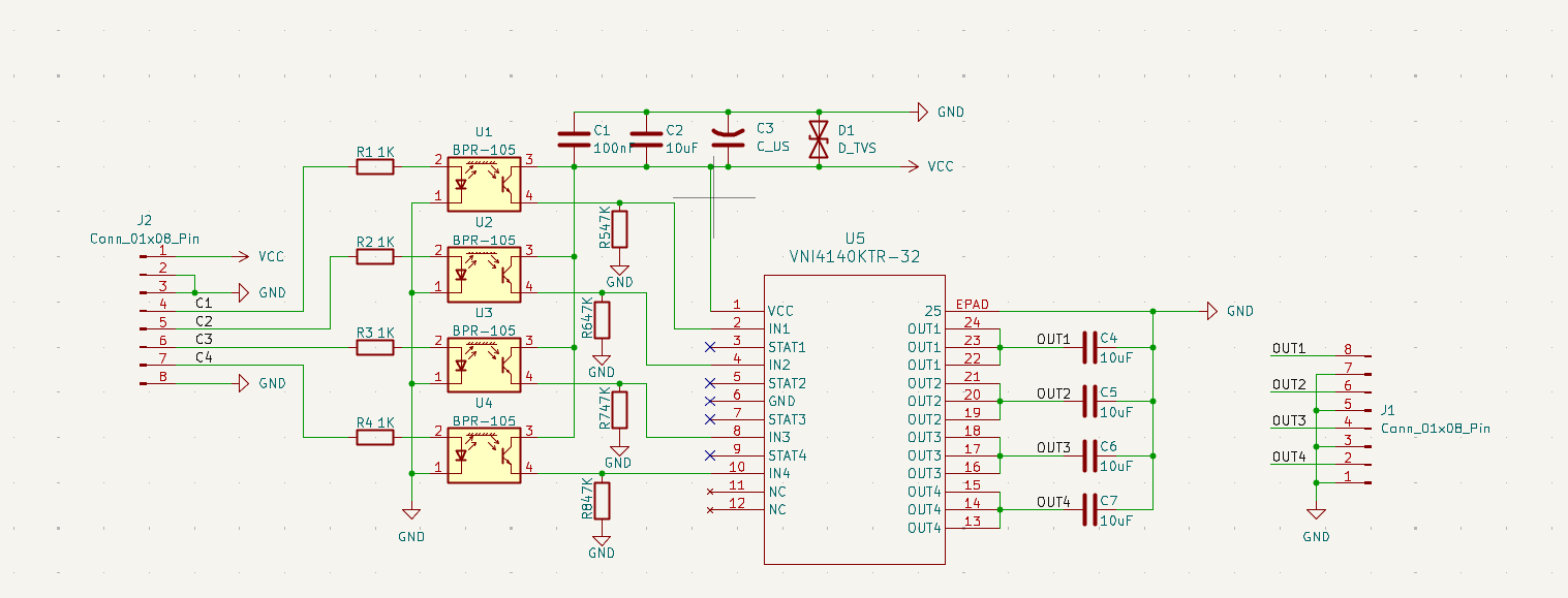
原理图

PCB正面

PCB正面(3D仿真图)

PCB反面(3D仿真图)
- 原理图规范:原理图与电路连接按照官方手册进行。
- PCB布局:PCB设计时采用双面板布局,紧凑布局使得模块尽可能小。
- 标识规范:添加引脚标识,反向显示方便用户快速确认引脚。
四、性能指标和管脚定义
性能指标:
- 输入电压范围:10.5V ~ 36V。
- 电流:600mA。
管脚定义:
引脚名称 | 功能说明 |
|---|---|
Vin | 电源输入引脚,连接 10.5V 至 36V 的外部电源,提供输入电压。 |
GND | 地线引脚,电源电流的回流路径。 |
C1 | 电容连接引脚,用于输入端去噪或滤波,确保输入电压的稳定性。 |
C2 | 电容连接引脚,用于输入端去噪或滤波,确保输入电压的稳定性。 |
C3 | 电容连接引脚,用于输出端去噪或滤波,确保输出电压稳定。 |
C4 | 电容连接引脚,用于输出端去噪或滤波,确保输出电压稳定。 |
GND | 地线引脚,单片机控制连接的地线。 |
O1 | 输出引脚,提供 通道 1 的电压输出,连接到负载。 |
GND | 地线引脚,电源电流的回流路径,确保电路正常工作。 |
O2 | 输出引脚,提供 通道 2 的电压输出,连接到负载。 |
GND | 地线引脚,电源电流的回流路径,确保电路正常工作。 |
O3 | 输出引脚,提供 通道 3 的电压输出,连接到负载。 |
GND | 地线引脚,电源电流的回流路径,确保电路正常工作。 |
O4 | 输出引脚,提供 通道 4 的电压输出,连接到负载。 |
五、物料及说明(eZ-PLM)

eZ-PLM系统BOM列表

eZ-PLM系统项目详情图
- 针对本模块,将所需物料添加至eZ-PLM系统,并创建了对应的项目。
六、心得体会
- 通过本次 PD诱骗模块 的设计,我深入了解了 USB Power Delivery(PD) 技术及其应用。在选择 VNI4140K 芯片时,我学会了如何根据电压、输出电流和过流保护需求进行合理选择,并成功实现了 4 路独立控制输出。
- 在电路设计中,我关注了电源稳定性和信号可靠性,确保模块在不同条件下稳定工作。使用 KiCad 软件,我熟悉了从 原理图 到 PCB 布局 的整个设计过程,学会了如何优化元器件布局,提高模块的紧凑性和稳定性。
附件下载
Multi-channel Solid-state Relay.kicad_sch
原理图
Multi-channel Solid-state Relay.kicad_pcb
PCB
团队介绍
无
评论
0 / 100
查看更多
猜你喜欢
2025 Make Blocks阶段1 -USB转UART的适配器该项目使用了CP2102N,实现了USB转UART的设计,它的主要功能为:USB转UART。
Hotmilk
430
2025 Make Blocks阶段1 - 基于STM8S003F3P6TR和LM358DT的多路电源分配器设计该项目使用了STM8S003F3P6TR和LM358DT,实现了多路电源分配器的设计,它的主要功能为:每路输出500mA 带过流保护和软件开关控制 支持单片机控制。
金L
282
2025 Make Blocks阶段1 - 四路独立控制输出的电源分配器该项目使用了KiCAD,实现了电源分配器模块的设计,它的主要功能为:基于NIV3071MTW6TWG,四路独立控制输出电源分配,带过流保护和软件开关控制。
南小冰冰冰
176