1. 所选任务介绍
本项目旨在设计并实现一款功能全面、安全可靠且具备高性价比的单节锂电池充电模块。随着USB-C接口的普及和锂电池在便携式电子设备中的广泛应用,开发一款支持主流接口、性能可定制的充电模块具有实用价值。
它将采用通用的USB Type-C作为供电接口,以无缝对接现代电子设备的充电标准。为了提供直观的用户反馈,该模块将集成双色LED状态指示灯,能够清晰地显示“正在充电”与“充电完成/待机”两种核心状态。其关键特性在于充电电流可在100mA至1A的范围内连续调节,从而灵活适配不同容量的电池,兼顾了充电效率与安全性。此外,安全性是设计的重中之重,模块将内置完善的保护电路,实现对电池的过充、过放的全方位防护。
2. 设计的模块介绍
本模块围绕三款高度集成的芯片展开,构成了一套充电管理加电池保护的系统。
2.1 主要芯片选择
芯片型号 | 角色 | 功能特点 | 应用 |
|---|---|---|---|
TP4057 | 充电管理核心 | 是一款经典的线性锂电池充电管理IC。外围电路简单,成本低廉,内置精确的恒流/恒压(CC/CV)充电算法。 | 广泛用于各种便携设备、充电宝、手电筒等产品的充电电路中。 |
DW01A | 电池保护 | 单节锂电池保护专用IC。能精确监测电池电压和回路电流,并向MOSFET开关发出控制信号,以防止电池过充、过放和过流。 | 几乎是所有消费级单节锂电池保护板(PCM)的标准配置。 |
FS8205A | 电路执行开关 | 内置两个低导通内阻的N沟道MOSFET。它接收DW01A的指令,通过串联在电池负极回路中,执行切断或导通电路的动作。 | 与DW01A配套使用,作为执行保护动作的电子开关。 |
2.2 模块功能概述
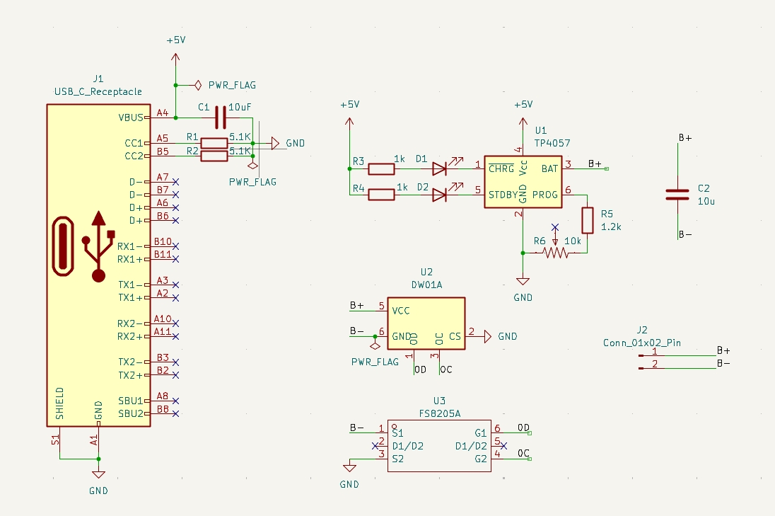
- 供电部分:通过USB-C母座输入5V直流电。接口的CC1和CC2引脚各接一个5.1kΩ下拉电阻到地,以符合USB-C规范,向供电设备请求5V标准供电模式。
- 充电部分:TP4057芯片负责整个充电过程。当电池电压低于2.9V时,以涓流模式预充电;随后进入大电流恒流充电阶段;当电压接近4.2V时,转为恒压充电,充电电流逐渐减小;当电流减小到设定值的1/10时,充电结束,状态灯切换。
- 保护部分:DW01A实时监测电池电压。当电压超过约4.3V(过充)或低于约2.4V(过放)时,它会分别控制FS8205A内的两个MOSFET关断,切断电池与外部的连接。同时,DW01A的CS引脚通过监测FS8205A的导通压降来实现过流和短路保护。
- 电流调节:通过改变TP4057的
PROG引脚对地电阻值来设定充电电流。本设计采用“固定电阻+电位器”串联的方式,实现了100mA-1A的宽范围调节。
主要芯片在DigiKey官网的链接
TP4057: TP4057 EVVO | Integrated Circuits (ICs) | DigiKey
FS8205A: FS8205A EVVO | Discrete Semiconductor Products | DigiKey
3. 原理图和PCB模块设计介绍


PCB布局输入电容的C1应紧靠TP4057的VCC和GND引脚。输出电容C2应紧靠BAT和GND引脚。保护IC DW01A应靠近电池焊盘,以实现最准确的电压采样。
4. 模块主要性能指标和管脚定义
4.1 模块主要性能指标
参数 | 指标 |
|---|---|
输入电压 | DC 4.5V - 5.5V |
充电截止电压 | 4.2V ±1% |
可调充电电流 | 约 100mA - 1000mA |
充电方式 | 线性充电 (CC/CV) |
涓流充电阈值 | 2.9V |
过充保护电压 | 约 4.3V ± 0.05V |
过放保护电压 | 约 2.4V ± 0.1V |
过流保护阈值 | 约 2-3A |
静态工作电流 | < 25µA |
工作温度 | -10°C to 85°C |
指示灯状态 | 红灯亮: 充电中 |
4.2 模块管脚定义
管脚名称 | 功能说明 |
|---|---|
IN+ | 5V电源输入正极 |
IN- | 电源输入负极 (系统GND) |
B+ | 连接电池正极 |
B- | 连接电池负极 |
5. eZ-PLM上新建物料和项目


除了核心IC,模块的正常工作还依赖于一系列外围阻容和指示元件。
- 电阻
R1,R2(5.1kΩ): USB-C接口的CC下拉电阻,用于配置5V供电模式。R_PROG(1.2kΩ): 与电位器串联,用于设定最大充电电流(1A)。RV1(10kΩ电位器): 调节PROG引脚总电阻,实现充电电流在100mA-1A范围内的线性调节。R3,R4(1kΩ): LED限流电阻,保护LED并设置其工作亮度。
- LED
LED1(红色): 连接到TP4057的/CHRG引脚,充电时低电平有效,点亮。LED2(蓝色/绿色): 连接到TP4057的/STDBY引脚,充满或未接电池时低电平有效,点亮。
- 电容
C1,C2(10µF): 陶瓷电容。C1用于输入滤波,稳定TP4057的供电;C2用于输出滤波,稳定充电电压。
6. 总结
本次充电模块的设计让我学习到了KiCad的使用方法,TP4057的外围电路设计,学习到了eZ-PLM上新建物料和项目的方法。