任务介绍
我们所选的任务是光控开关模块,要求输入光敏电阻,输出数字信号,阈值可通过电位器调节,设置一个光线阈值触发的光敏电阻控制数字输出的电路。
模块介绍
根据任务要求本次我选用的是LM393芯片设计了一个光控开关模块,这个模块的作用是输入光敏电阻后将光敏电阻电压与电位器电压进行比较,根据二者大小关系输出数字信号,阈值可以通过调节电位器来改变。lm393芯片在DigiKey官网的链接:https://www.digikey.cn/zh/products/result?s=N4IgTCBcDaIDYFsDMBOJIC6BfIA
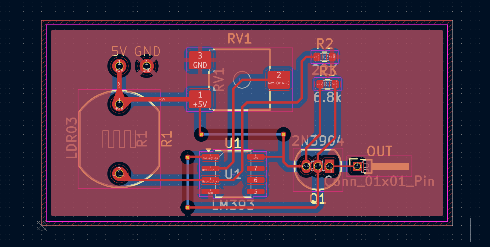
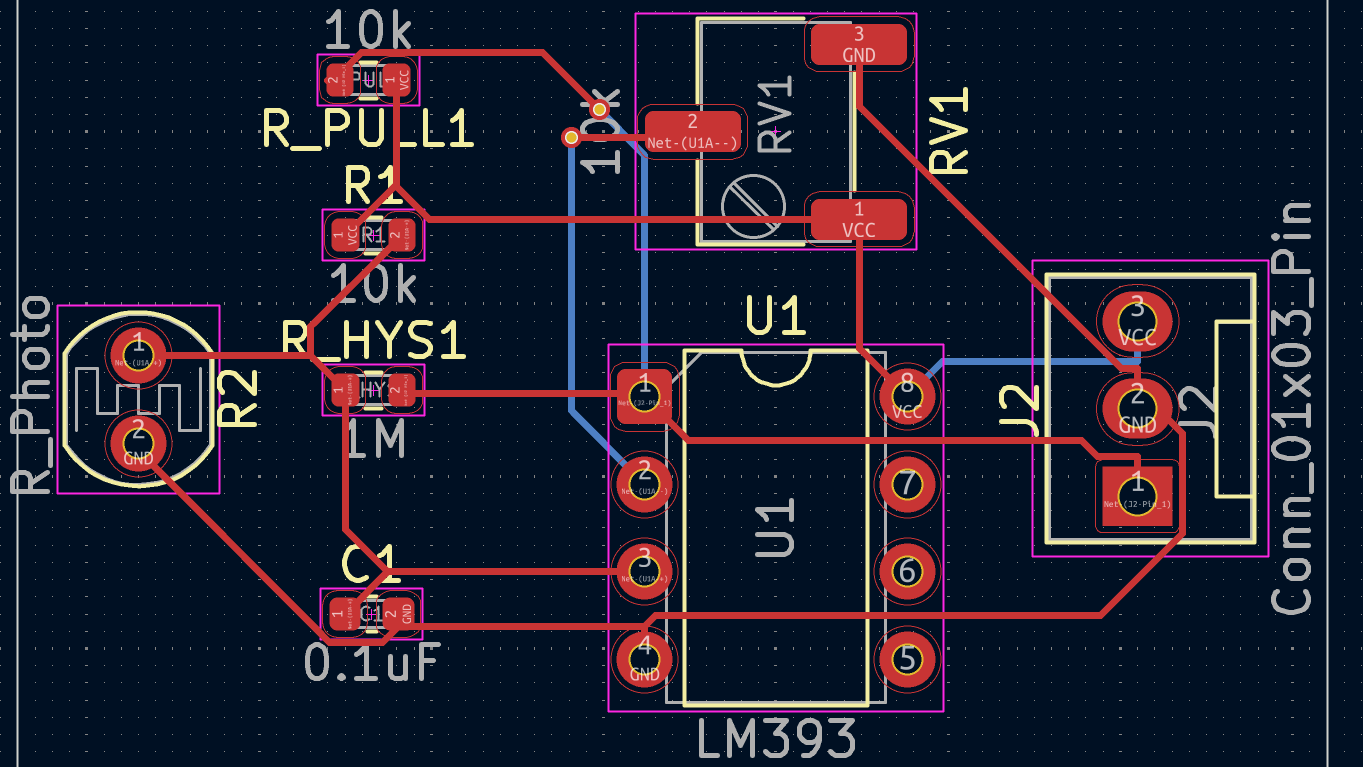
原理图和PCB模块介绍

原理图

PCB
光线增强时,光敏电阻阻值下降,光敏电阻所占有分压减小,下降到小于电位器所占有的分压时,反相输入大于同相输入,输出低电平,反之光线减弱时光敏电阻阻值上升,光敏电阻分压增大,上升到大于电位器分压时同相输入大于反相输入,输出高电平。将电位器阻值调大可以让光线阈值减小。最后的2N3904主要作用是实现放大功能。
模块主要性能指标和管脚定义
主要性能指标
类型 | 光控开关模块 |
|---|---|
核心芯片 | LM393电压比较器 |
感应元件 | 光敏电阻 (LDR) |
工作电压 | 5V ±0.5V (DC) |
输出信号 | 数字信号 (0/1) |
输出电平 | 0V (低电平) / 5V (高电平) |
驱动能力 | ≤15mA (可驱动继电器/LED等) |
触发模式 | 亮度阈值可调 |
板卡尺寸 | 约 25mm x 35mm |
安装方式 | M3螺丝孔位 / 排针插接 |
管脚定义
管脚属性 | 管脚名 | 管脚编号 | 管脚编号 | 管脚名 | 管脚属性 |
O | OUTA | 1 | 8 | Vcc | P |
I | INA- | 2 | 7 | OUTB | O |
I | INA+ | 3 | 6 | INB- | I |
G | GND | 4 | 5 | INB+ | I |
eZ-PLM上新建物料和项目的截图


心得体会
挺好的,真不错,希望能过
