KiCad文件
全屏
内容介绍
内容介绍
任务介绍
本次我选择的任务为光控开关模块,任务要求如下:
题目要求:光敏电阻控制数字输出(光线阈值触发)
- 输入:光敏电阻
- 输出:数字信号
- 阈值调节:电位器可调
- 主要器件:需在DigiKey官网上有货且正常售卖
模块介绍
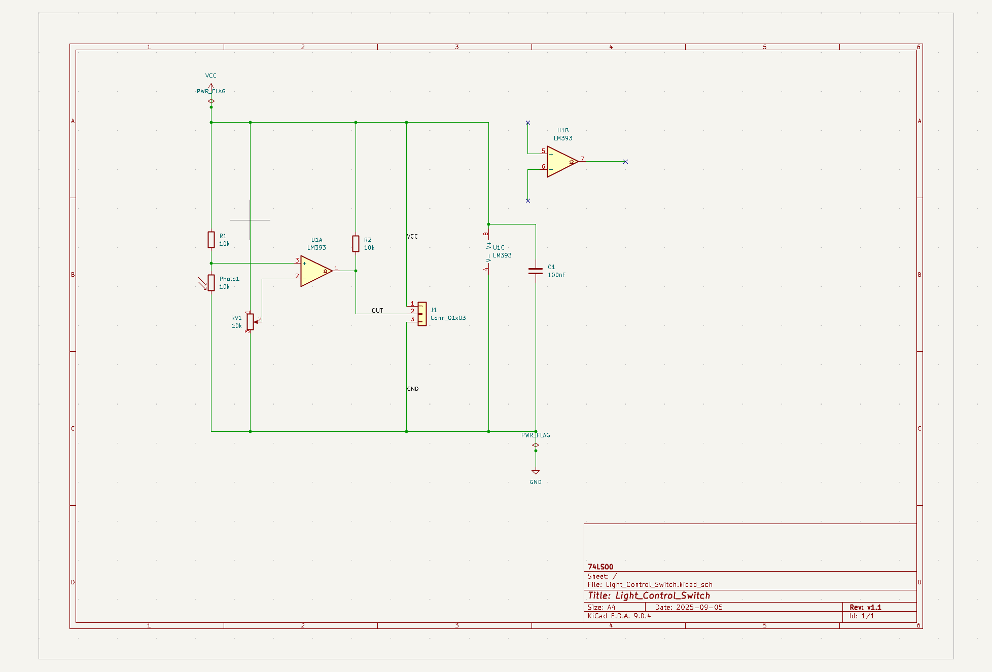
根据本次任务,我选择了经典的 LM393 电压比较器。LM393是一款常见的、便宜且性能稳定的双路比较器,本模块只需要用到其中的一路。
LM393在DigiKey官网链接:
- R1 和 PHOTO1 (光敏电阻) 组成传感电压分压电路。
- RV1 (电位器) 组成阈值电压分压电路。
- U1A (LM393比较器) 负责比较这两个电压。
- R2 是一个上拉电阻,确保当比较器输出高阻态时,输出引脚能被拉到高电平。
- C1 是一个电源滤波电容,用来稳定芯片的供电。
- J1 是一个连接器,用于连接电源 (VCC, GND) 和输出信号 (OUT)。
原理图和PCB介绍

原理图

PCB

3D效果图(其中可变电阻因为库中没有相应的资源而未显示)
板上有1颗100nF电容,2颗10k欧电阻,还有1个10k欧可变电阻,用于调节光敏阈值,实现灵活控制,达到阈值后输出。
板上供电电压5V,输出高低电平以实现开关效果。
模块主要性能指标和管脚定义
主要性能指标
- 类型:光控开关功能板
- 核心器件:电压比较器LM939
- I/O数量:1
- 板卡尺寸:40mm x 15mm
- 供电电压:3.3V/5V
- 输出信号电平:0V或VCC
管脚定义
板上只有J1对应三个管脚需要外接,如下图所示。

- Pin1:VCC,接入供电电压,属性I/O
- Pin2:OUT,模块输出端口,输出高/低电平,属性I/O
- Pin3:GND,接入地线,属性I/O
eZ-PLM上新建物料和项目的截图
使用了eZ-PLM系统上传了自己的工程文件,方便保存记录各个版本,也可随时查阅,系统里查阅不到的物料也支持手动添加。

物料添加展示图


项目详情图
心得体会
在本次PCB设计中,我掌握了PCB设计的基本原理和详细流程,着重优化了布线方式,为今后继续的竞赛和学习工作打下了坚实的基础。
软硬件
附件下载
Light_Control_Switch1.zip
团队介绍
来自北京理工大学大学的杨佳林
评论
0 / 100
查看更多
猜你喜欢
2025 Make Blocks阶段1 - 光控开关模块设计该项目使用了KiCad软件,实现了光控开关模块的设计,它的主要功能为:光敏电阻控制数字输出(光线阈值触发)。
moony
822
2025 Make Blocks阶段1 - 光控开关模块设计该项目使用了KiCad软件,实现了光敏电阻控制数字输出(光线阈值触发)的设计,它的主要功能为:本设计实现了基于光敏电阻的光控开关功能:通过LM393比较器对光照强度与电位器设定阈值进行比较,驱动三极管控制继电器通断,从而实现光照环境下的自动开关控制。
zzs111
214
2025 Make Blocks阶段1 - 光控开关模块设计该项目使用了KiCad,实现了光控开关模块的设计,它的主要功能为:光敏电阻控制数字输出,光线阈值触发。
包轶文
163