KiCad文件
全屏
内容介绍
内容介绍
一、任务介绍
本设计的任务是基于光敏电阻(LDR)实现光线强度检测,并通过可调节的阈值产生数字输出信号。当环境光强超过设定阈值时,模块输出高电平;当光强低于阈值时,输出低电平。该电路可广泛应用于自动照明、光控报警、智能家居和安防检测等场景,具有成本低、易于实现、接口友好等特点。
二、设计的模块介绍
- 主要芯片选择
- 比较器芯片:LM393
LM393 是一款双通道电压比较器,具有开漏输出结构,支持单电源供电,适合 3.3V 或 5V 系统。其特点是低功耗、响应速度快,并能兼容不同逻辑电平。
DigiKey 链接:LM393PE3 - 光敏电阻(LDR):PDV-P9003
CdS 光敏电阻阻值随光照强度变化,适合作为光检测器件。PDV 系列 LDR 在低照度下阻值大,强光下阻值小,灵敏度高。
DigiKey 链接:PDV-P9003 - 可调电位器:Bourns 3296W 10k
电位器用于设定比较器的参考电压(阈值),用户可通过旋钮调整触发点。
DigiKey 链接:3296W-1-103RLF - 辅助元件:电阻(10k、1M)、上拉电阻、去耦电容(0.1µF)等。
- 比较器芯片:LM393
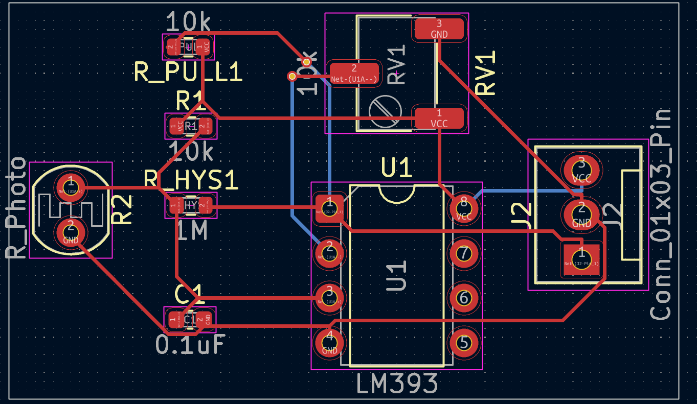
三、原理图与 PCB 设计
- 原理图设计
电路采用分压结构:R1 与 LDR 串联形成电压分压,输出电压送入 LM393 的 IN+;电位器输出的基准电压送入 IN−;LM393 输出端加上拉电阻得到数字信号,并通过反馈电阻实现迟滞抑制抖动。
在 KiCad 中绘制时,元器件按功能分组,电源部分加去耦电容,信号部分保持走线简短 - PCB 设计
模块 PCB 采用双层板设计,器件集中布置,LM393 芯片置于中央,电源输入和数字输出接口置于 PCB 边缘,方便与外部控制器连接。LDR 布置在板子上端以暴露在外界光线下。
四、模块主要性能指标与管脚定义
- 性能指标
- 工作电压:3.3V / 5V
- 输出信号:数字电平(0/1),兼容 TTL/CMOS
- 阈值范围:通过 10k 电位器在 0–VCC 范围内连续可调
- 响应时间:<1 ms(由 LM393 特性决定)
- 功耗:低功耗,典型静态电流 <1 mA
- 管脚定义
- VCC:电源正极(3.3V 或 5V)
- GND:电源地
- DIG_OUT:数字输出(开漏上拉/高低电平)
五、eZ-PLM 物料与项目管理


六、心得体会
通过本次设计,我熟悉了光敏电阻在检测电路中的应用,以及利用比较器实现模拟量到数字量的转换方法。LM393 的开漏输出为模块带来更好的兼容性,既能连接 3.3V 系统,也能连接 5V 系统。PCB 设计时需要特别注意信号路径的简洁性和电源去耦,这对抗干扰能力影响较大。
在使用 KiCad 绘制过程中,最大的收获是掌握了元件库的管理方法以及如何为非标准器件建立自定义符号和封装。同时,eZ-PLM 的物料管理使项目的规范化程度更高,为后续扩展提供了便利。
建议在后续优化中,可以增加 MOSFET 驱动接口,用于直接控制小功率负载,如 LED 灯或蜂鸣器,从而扩展模块的应用范围。
软硬件
电路图
附件下载
LDR_Threshold_Switch.zip
cad88750-e6d8-49f0-bb82-cdfae5e39041.png
8db9f7cc-6371-45b4-b366-ea0384e46137.png
团队介绍
北京理工大学郑澄楠
团队成员
moony
moony
moony
评论
0 / 100
查看更多
猜你喜欢
2025 Make Blocks阶段1 - 光控开关模块设计该项目使用了Kicad软件,实现了一个光控开关的设计,它的主要功能为:板上有一个光敏电阻,一个可调电位器,输入光信号后转化为数字信号,可以调节阈值。
74LS00
161
2025 Make Blocks阶段1 - 光控开关模块设计该项目使用了KiCad软件,实现了光控开关模块的设计,它的主要功能为:光线阈值触发的数字输出功能。
XKzzz
287
2025 Make Blocks阶段1 - 光控开关模块设计该项目使用了KiCad软件,实现了光敏电阻控制数字输出(光线阈值触发)的设计,它的主要功能为:本设计实现了基于光敏电阻的光控开关功能:通过LM393比较器对光照强度与电位器设定阈值进行比较,驱动三极管控制继电器通断,从而实现光照环境下的自动开关控制。
zzs111
214