简单的光敏电阻数字输出模块
1.任务介绍
光敏电阻控制数字输出(光线阈值触发)
- 输入:光敏电阻
- 输出:数字信号
- 阈值调节:电位器可调
- 主要器件:需在DigiKey上有货且正常售卖
2.模块介绍
根据任务要求,我选用U1 MCP6561比较器设计了一款板卡,其主要用于将光信号输入转换为数字信号输出,:
- Pin1 — VCC:电源正端(2.1–5.5 V)
- Pin2 — GND:地
- Pin3 — OUT:比较器数字输出(推挽,轨到轨;高≈VCC,低≈GND)
3.原理图和PCB模块介绍

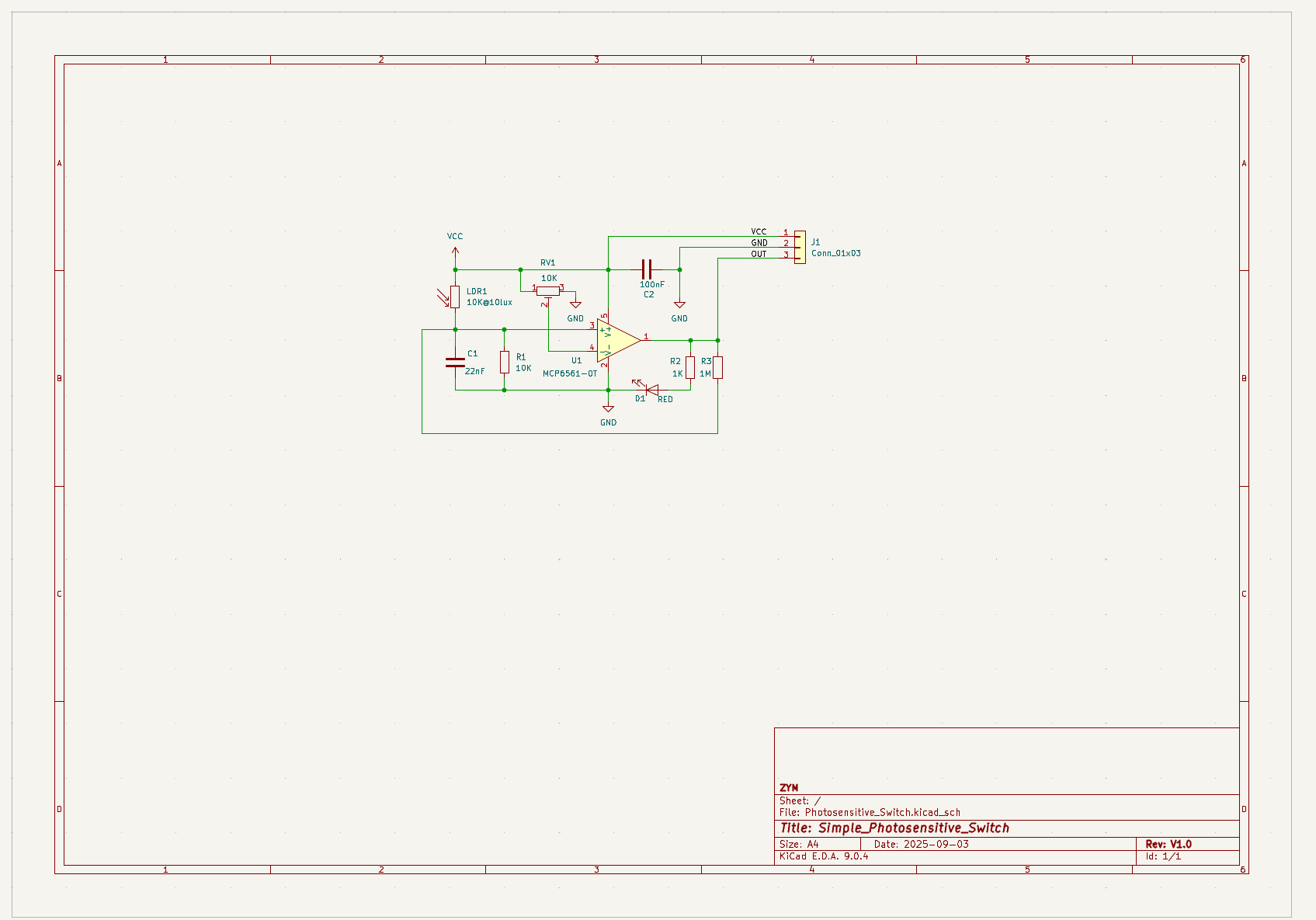
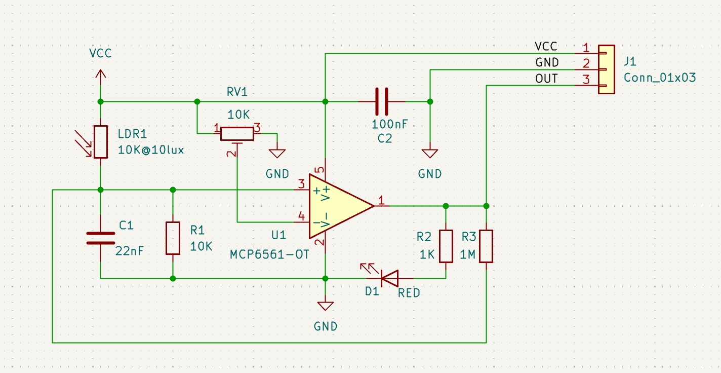
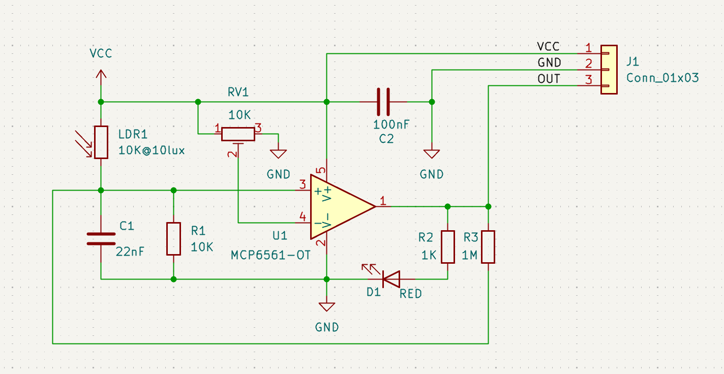
原理图

PCB
1. 供电接口:J1 三针端子,1=VCC,2=GND,3=OUT。整板单电源工作。
2. 传感器:LDR1 光敏电阻(标注“10 kΩ @ 10 lux”),受光变阻。
3. 可调阈值:RV1 电位器(10 kΩ)用来设置比较阈值。
4. 比较器芯片:U1 MCP6561(单路比较器/运放封装,单电源低功耗,轨到轨输出)。
https://www.digikey.cn/zh/products/detail/microchip-technology/mcp6561t-e-ot/2059737
5. 指示与滞回:D1 发光二极管(串联R2=1 kΩ)指示输出状态;R3=1 MΩ 形成正反馈,提供少量滞回,避免临界光线下抖动。
6. 去耦与滤波:C2=100 nF 为芯片供电去耦;C1=22 nF 与输入分压点并联,抑制光强快速变化或环境干扰;R1=10 kΩ 参与分压并提供输入阻抗。

封装分配图

3D效果图
3.1 工作原理
原理图左侧是“光敏分压器”:VCC 通过 LDR1 与下拉电阻网络(R1 并 C1)连接,形成一个随光强变化的电压节点。亮的时候 LDR1 电阻变小,节点电压升高。
RV1 把 VCC 分出一个可调基准电压,送到比较器的另一个输入端。
U1 比较两个电压:当电压高于基准时,U1 的输出在高/低电平之间翻转。输出一路去到J1 的 OUT,另一路驱动 D1+R2 作为状态指示。
R3 把输出的一点点反馈回输入,形成滞回:当刚好在门限附近,输出不会来回抖动;有了滞回,模块在两种状态之间切换更利落。
C2 作为去耦元件,防止供电波动引起误触发。

模块原理图
该模块将光信号的变化转换为一个数字输出,适合接 MCU 的 GPIO、中断口,或者直接当作开关使用。
4.模块主要性能指标和管脚定义
4.1 主要性能指标
供电电压范围:约2.1–5.5 V(由 MCP6561 单电源规格决定,建议典型 3.3 V 或 5 V)
静态电流:约 80–100 µA(MCP6561 典型值,未计指示LED电流)
输出类型:轨到轨推挽数字输出(高电平≈VCC,低电平≈GND),可直接驱动MCU GPIO
输出电流能力:可灌/拉数毫安级(满足驱动板上1 kΩ串联LED;外接负载请<5 mA 以控功耗与压降)
传感器与阈值:
传感器:LDR(10 kΩ @ 10 lux,受光电阻下降)
阈值设定:RV1(10 kΩ)连续可调,形成与 LDR、R1 的分压比较点
典型阈值范围:覆盖暗环境到室内强光,实际触发照度取决于LDR曲线与RV1位置(大致可从<1 lux 至 >200 lux,需按实际LDR规格曲线微调)
滞回:R3=1 MΩ 正反馈形成少量滞回,典型门限差几十毫伏量级,可抑制临界光线抖动
抗干扰与响应:
供电去耦:C2=100 nF
输入滤波:C1=22 nF 并联于输入分压点,抑制光强快速变化与噪声
响应时间:由比较器高速特性(亚微秒级)与C1/R等构成的时间常数共同决定
指示功能:D1(红色LED)+ R2=1 kΩ 指示比较器输出状态(亮=输出高或低,与OUT同相显示)
工作温度:受器件限制,典型 -40–85 ℃
接口与尺寸:单三针接口;板上元件均为常见0603贴片与SOT-23-5比较器,含一只THT光敏电阻
4.2管脚定义
- Pin1 — VCC(Power):电源正端(2.1–5.5 V)
- Pin2 — GND(Power):地
- Pin3 — OUT(I/O):比较器数字输出(推挽,轨到轨;高≈VCC,低≈GND)
4.3板上设置及标识
D1 指示比较器输出状态(亮=输出高或低,与OUT同相显示)
5.eZ-PLM上新建物料和项目的截图

项目详情

物料展示图
6.心得体会
在本次模块设计中,我对于电路板的设计有了更深入的了解,对于器件的摆放和连接有了一定的熟练度,同时学会了使用滞回反馈线与指示灯保障电路的正常工作。同时我完整体验了从构思想法到原理图设计再到PCB设计成型的全过程,为将来的进一步学习相关知识和从事相关工作打下坚实的基础。