2025 Make Blocks阶段1 - 光控开关模块设计
任务介绍
2025 Make Blocks阶段1任务为光控开关模块设计,核心需达成“光敏电阻控制数字输出(光线阈值触发)”目标,模块可应用于楼栋感光灯等场景,任务要求以光敏电阻作为输入器件、输出为数字信号,且需通过电位器实现光线触发阈值可调,同时规定主要器件(如光敏电阻、比较器、电位器、三极管、继电器等)需在DigiKey官网有货且正常售卖,PCB设计需使用KiCad工具,最终提交的文件也需为KiCad格式,需严格遵循大赛主页阶段1要求及项目提交内容规范完成设计。
模块介绍
项目为光控开关电路。我们选择光敏电阻为传感器,将光敏电阻串连于H桥电路中,光敏电阻感光电阻值变化,引起电压值变化,利用比较器进行电压比较,从而控制继电器通断来实现电路开关的目的,项目可以在楼栋感光灯等场景中运用。
原理图和PCB模块介绍
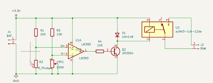
图1 原理图
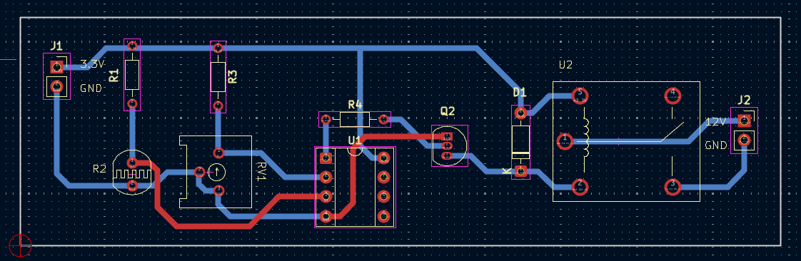
图2 PCB图
R2是光敏电阻,型号NL-19M51,DigiKey链接:
https://www.digikey.cn/zh/products/detail/advanced-photonix/nsl-19m51/5039794
光敏电组的感光特性是光敏电阻根据环境光的强度阻值发生变化,且在有光时比无光时阻值要小很多。NL-19M51无光时电阻为20MΩ,有光时电阻范围是20-100kΩ。
U1为比较器LM393N-NOPB,DigiKey链接:
https://www.digikey.cn/zh/products/detail/texas-instruments/LM393N-NOPB/9526
LM393N-NOP内部包含两个比较器,我们只用到其中一个,2脚是付输入引脚,接光敏电阻,3脚是正输入引脚,引脚1为输出引脚。
当有光照时,光敏电阻电阻值变小,比较器正向端3脚u+电压变小,从而比较器反向端电压U->U+,比较器输出脚1脚输出为低电平。
当在比较暗或没有光的环境下,光敏电阻电阻值变大,比较器正向端3脚u+电压变大,从而比较器正向输入端电压U+>U-,比较器输出脚1脚输出为高电平。
RV1为可变电阻器,可进行阈值调节,型号3386P-104-ND,DigiKey链接:
https://www.digikey.cn/zh/products/detail/bourns-inc/3386p-1-104/86821
我们可以调节RV1的值,用来调节比较器反向输入端电压U-的值,从而可以调节光强在什么程度使比较器输出高电平,以达到开关的目的。
比较器输出驱动弱,我们增加一个三极管增强驱动,三极管的型号为2N3904,
DigiKey链接:
https://www.digikey.cn/zh/products/detail/lumimax-optoelectronic-technology/2n3904/22116349。
当比较器输出高时,三极管导通,使继电器的2脚与地导通,使继电器开通,即1,3脚导通,当比较器的输出为低时,三极管截至,继电器1,3脚断开。
U2是继电器,型号为az943-1ch-12de,他是DigiKey链接:
https://www.digikey.cn/zh/products/detail/american-zettler/az943-1ch-12de/12171590
继电器的通断,可以通断J2,达到开关的目的。az943-1ch-12de的工作电压是12V,可以控制12V以下电路的通断。可以通过更换继电器,适用在不同电压范围的电路。
主要性能指标
类型 | 光控开关电路模块 |
核心芯片 | LM393N-NOPB |
IO数量 | 8 |
板卡尺寸 | 30mm×100mm |
供电电压 | 3.3V |
输出信号电平 | 3.3V |
管脚定义
管脚属性 | 管脚名 | 管脚编号 |
输出O | OUT1 | 1 |
输入I | IN1- | 2 |
输入I | IN1+ | 3 |
电源P | GND | 4 |
输入I | IN2+ | 5 |
输入I | IN2- | 6 |
输出O | OUT2 | 7 |
电源P | VCC | 8 |
eZ-PLM上新建物料和项目的截图
使用了eZ-PLM系统上传了自己的工程文件,方便保存记录各个版本,也可随时查阅,系统里查阅不到的物料也支持手动添加。
图3 物料添加展示图
图4 项目详情图
心得体会
这次光控开关设计没上板子,却也有实在体会:一开始想用水滴机,算完成本和需求没必要,才定了LM393比较器;选继电器时没细看电压,画原理图才发现是5V的,跟12V供电不匹配,赶紧换了AZ943;KiCad里比较器引脚接反,ERC直接报错,改完特意标了 “光敏接2脚、电位器接3脚”;选电位器时查手册,怕单圈的调阈值不准,最后选了多圈的3386P,就怕后续调不了精细阈值。

