KiCad文件
全屏
内容介绍
内容介绍
任务介绍
任务3:光敏电阻控制数字输出(光线阈值触发)
- 输入:光敏电阻
- 输出:数字信号
- 阈值调节:电位器可调
- 主要器件:需在DigiKey官网上有货且正常售卖
模块介绍
采用灵敏型光敏电阻传感器
比较器输出,信号干净,波形好,驱动能力强,超过 15mA。
配可调电位器可调节检测光线亮度
工作电压 3.3V-5V
输出形式 :数字开关量输出(0 和 1)和模拟输出
设有固定螺栓孔,方便安装
小板 PCB 尺寸:30mm*30mm
使用宽电压 LM393 比较器
LM393介绍:
LM393内部包括有两个独立、高精度电压比较器 组成的集成电路,失调电压低,最大为2.0mV。专为获得宽电压范围、单电源供电而设计,也可以双电源供电。而且无论电源电压大小,电源消耗的电流都很低。即使是单电源供电,比较器的共模输入电压范围接近地电平。LM393能直接连接TTL和CMOS,当用双电源供电时,能兼容MOS逻辑电路。
LM393:LM393 Shenzhen Slkormicro Semicon Co., Ltd. | 集成电路(IC) | DigiKey
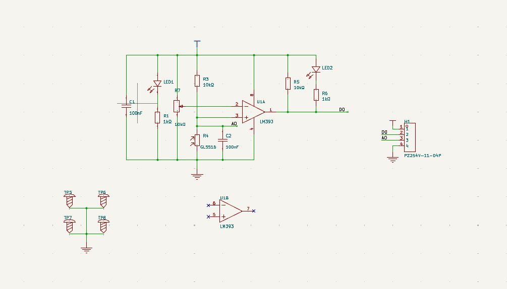
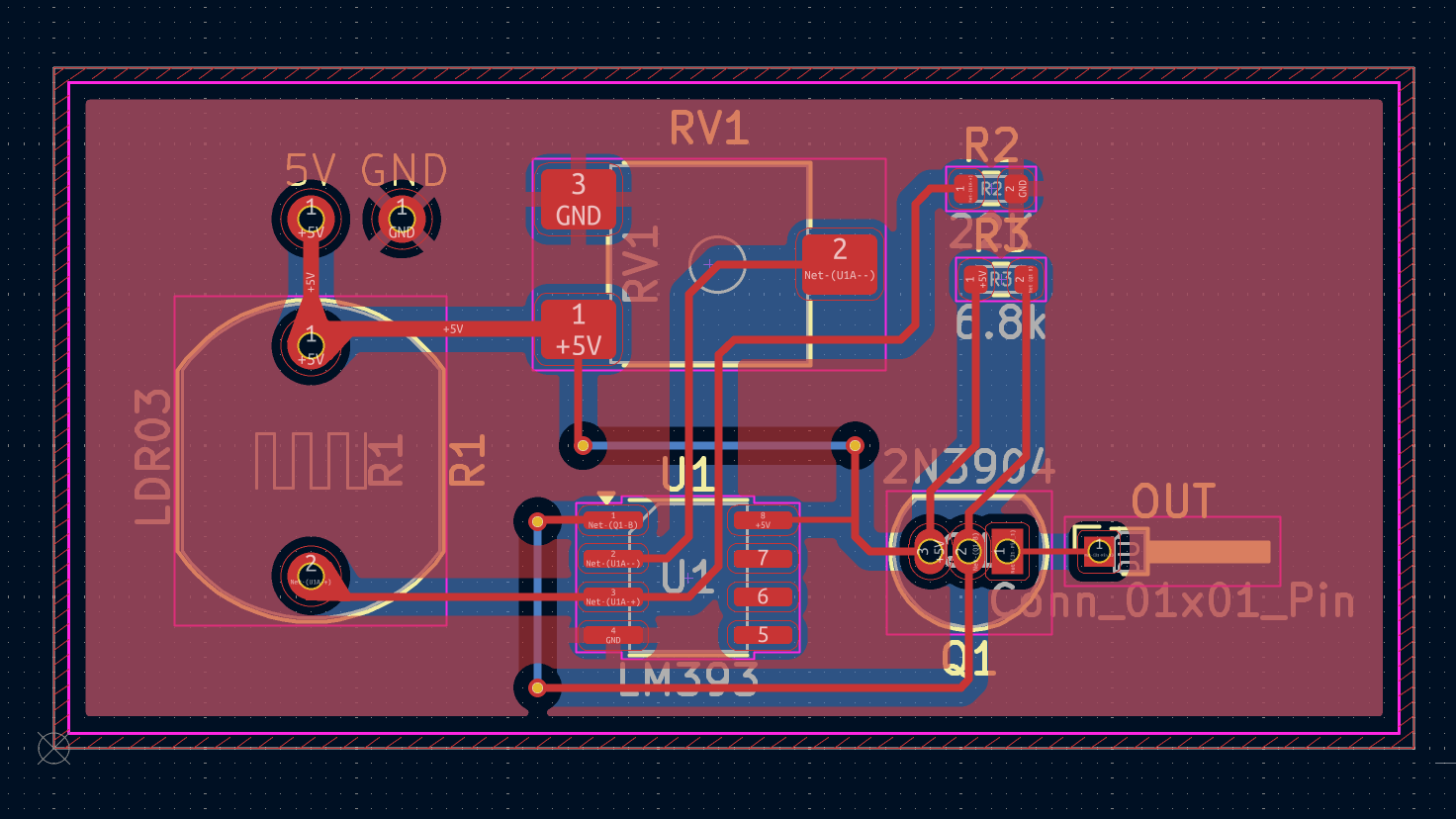
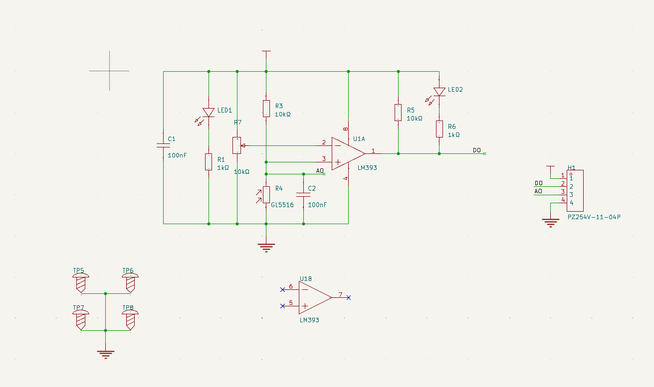
原理图和PCB模块介绍
原理图:

PCB:

3D预览:

模块主要性能指标和管脚定义
主要性能指标
类型 | 核心板扩展板 |
|---|---|
核心芯片 | LM393 |
板卡尺寸 | 30mm x 30mm |
供电电压 | 3.3v/5v |
输出类型 | 数字+模拟信号 |
阈值调节是否支持 | 是 |
管脚定义
接口 | 管脚编号 | 管脚名 | 属性 | 描述G |
|---|---|---|---|---|
H1 | 1 | 5V | P | 电源输入 |
| 2 | DO | IO | 数字量输出 |
3 | AO | IO | 模拟量输出 | |
| 4 | GND | P | 电源地 |
eZ-PLM上新建物料和项目的截图
这里使用了eZ-PLM系统进行项目管理,可随时查阅。物料管理,项目管理,BOM自动提取,非常方便。
物料添加展示图

项目详情图

心得体会
本次设计的模块,数字量Do输出端可以直接驱动继电器,由此可以组成一个光控开关。模拟量AO可以和AD模块相连,通过AD转换,可以获得环境光强的数值,可广泛应用于智能家居等领域。
软硬件
元器件

LM393
输入失调电压(Vos):3mV 工作电压(V) 24±12 输出电流(mA) 16 静态电流(mA) 2.5 输入失调电压(mV) 3 响应时间(ns) 2 功能描述 双电压比较器集成电器 Dual voltage comparator integrated appliance 应用领域 用于电平检测、低电平传感和在消费汽车领域的存储应用和工业中的电子应用 Level detection, low level sensing and storage applications in automotive and electronic applications in industry
电路图
附件下载
03_光控开关模块_2025-09-07.kicad_sch
03_光控开关模块_2025-09-07.kicad_pcb
团队介绍
kone
评论
0 / 100
查看更多
猜你喜欢
2025 Make Blocks阶段1 - 光控开关模块设计该项目使用了KiCad软件,实现了光控开关模块的设计,它的主要功能为:光敏电阻控制数字输出(光线阈值触发)。
moony
72
2025 Make Blocks阶段1 - 光控开关模块设计该项目使用了KiCad软件,实现了光控开关模块的设计,它的主要功能为:光线阈值触发的数字输出功能。
XKzzz
82
2025 Make Blocks阶段1 - 光控开关模块设计该项目使用了KiCad软件,实现了光敏电阻控制数字输出(光线阈值触发)的设计,它的主要功能为:本设计实现了基于光敏电阻的光控开关功能:通过LM393比较器对光照强度与电位器设定阈值进行比较,驱动三极管控制继电器通断,从而实现光照环境下的自动开关控制。
zzs111
109