任务介绍
NTC热敏电阻温度传感器信号调理模块
我选择的任务是设计一款NTC热敏电阻温度传感器信号调理PCB模块。要求将0-40°C的温度线性转换为0-3.3V的电压信号输出,以便主控MCU(如STM32、Arduino等)的ADC引脚直接采集,从而实现高性价比的温度测量。
一、模块介绍:
本温度传感器信号调理模块核心采用负温度系数(NTC)热敏电阻和一款高精度、低噪声的运算放大器LM393DG,实现信号的精确采集与放大。NTC热敏电阻的阻值随温度升高而减小,通过将其接入分压电路,可将温度变化转换为电压变化。但由于这种变化是非线性的,且信号幅度较小,本模块利用LM393DG构成一个同相放大电路,将分压后的微弱电压信号进行线性放大,并调理至0-3.3V的标准范围。该模块输出阻抗低、带负载能力强,可广泛适用于工业控制、环境监测、智能家居等领域的温度测量场景。
二、主要器件选型(来自DigiKey)
1. NTC热敏电阻 (10kΩ @ 25°C)
型号: NTCLE100E3103JB0 (Vishay BC Components)
链接: [DigiKey购买链接]( NTCLE100E3103JB0 Vishay Beyschlag/Draloric/BC Components | 传感器,变送器 | DigiKey)
说明:该热敏电阻在25°C时阻值为10kΩ,B值为3435K,是非常通用的型号,精度高,货源充足。
2. 运算放大器 (LM393DG)
型号: LM393DG (Texas Instruments)
链接: [DigiKey购买链接]( LM393DG onsemi | 集成电路(IC) | DigiKey)
说明:这是一款经典的双路差分 comparator,也可用于放大电路。它支持宽电压供电(2V-36V),输出兼容3.3V逻辑电平,完全满足本项目需求。
原理图和PCB模块介绍
三、原理图:
原理图主要由三部分组成:
1. 传感部分:NTC热敏电阻(RT1)与一颗10kΩ的固定电阻(R1)构成分压电路,将温度变化转换为电压变化(V_temp)。
2. 放大部分:运算放大器U1A(LM393DG的一半)构成同相比例放大电路。反馈电阻(R2, R3)和可调电阻(RVAR1)共同决定了放大电路的增益,通过调节RVAR1可以精确校准放大倍数,将V_temp信号放大到所需范围。
3. 偏置与输出部分:利用电阻分压网络(R4, R5)可能为放大器提供基准偏置,确保在0°C时输出为0V。最终,调理后的信号(V_out)通过NETPORT2输出至主控MCU。
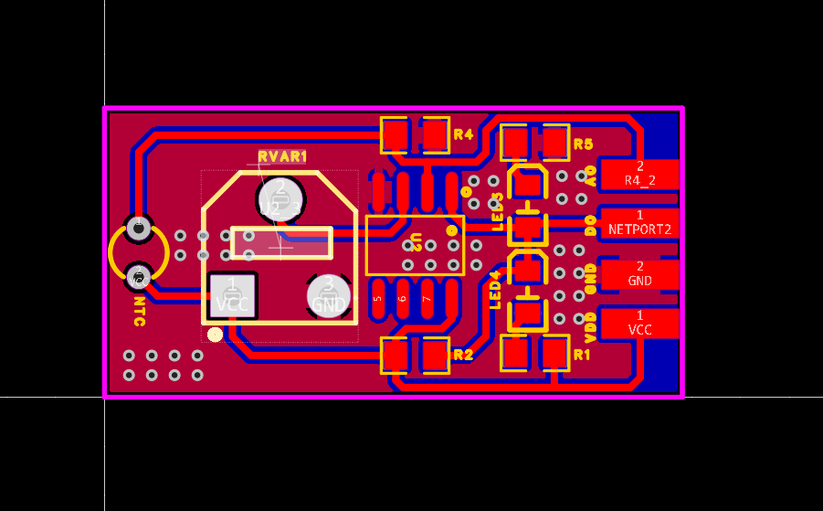
四、PCB:
PCB尺寸严格按照任务要求设计为40mm x 25mm。板型为矩形,四周留有安装孔。布局上,输入端(NTC接口)与输出端(NETPORT2)分别位于板卡两侧,信号流向清晰。电源和地线布线宽厚,以减少噪声干扰。对模拟部分进行了必要的铺铜和隔离,以保证信号质量。

物料添加展示图

项目添加展示图
六、心得体会
通过本次NTC温度传感器信号调理模块的设计,我深刻体会到理论计算与工程实践相结合的重要性。最初,仅根据公式计算出的电阻参数在实际电路中无法达到理想的0V起点,需要通过引入偏置电路或调整参考地来解决。放大倍数的计算值也需要通过电位器进行实地校准,以补偿元器件本身的公差。
在PCB设计阶段,我学习到了布局对模拟信号质量的关键影响。将NTC的弱信号部分远离电源线,进行合理的铺铜和接地,能有效抑制噪声,提高测量稳定性。使用嘉立创EDA进行原理图设计和PCB布局,让我熟悉了从元件库调用、布线规则设置到Gerber文件输出的完整流程。
此外,严谨的物料管理是项目成功的基础。在DigiKey上选型时,不仅要关注参数和价格,更要考虑封装是否适合手工焊接、库存是否充足。在嘉立创eZ-PLM平台中规范地建立物料库和BOM表,极大地避免了后续采购和生产中的错误。
这次项目全面锻炼了我的电路设计、PCB制板和硬件调试能力,让我对一个完整硬件产品的开发流程有了更清晰的认识,为未来的更复杂的电子系统设计打下了坚实的基础。
团队:RHJ木工
工具:KiCad