KiCad文件
全屏
内容介绍
内容介绍
任务介绍
题目要求:设计⼀个 NTC 热敏电阻温度传感器信号调理 PCB 模块
输出0-3.3V 对应 0°C 到 40°C
PCB尺⼨: 40mm x 25mm
主要器件:需在DigiKey官网上有货且正常售卖
模块介绍
我根据任务,基于LM358D芯片和10K NTC设计了一款热敏电阻温度传感器信号调理 PCB 模块
- 输出0-3.3V 对应 0°C 到 40°C
- 板卡尺寸:40mm x 25mm
- LM358D芯片DigiKey链接:LM358D STMicroelectronics | 集成电路(IC) | DigiKey
- 10K NTC DigiKey链接:ERT-JZEG103FA Panasonic Electronic Components | 传感器,变送器 | DigiKey
原理图和PCB模块介绍

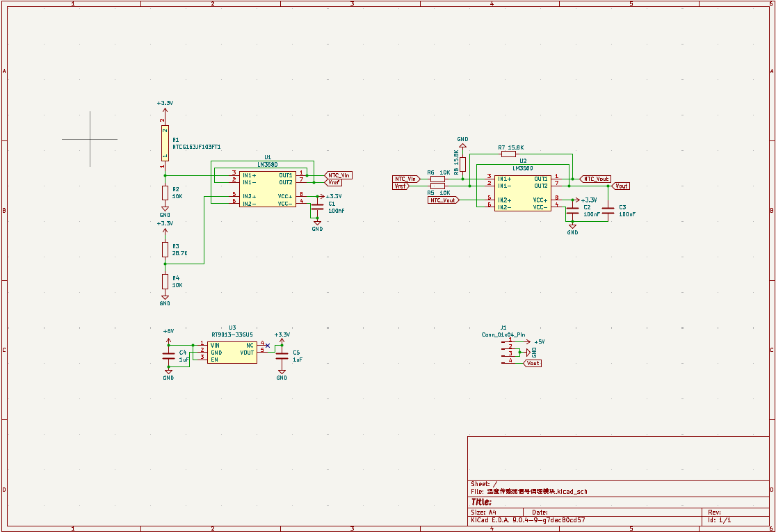
原理图

PCB

3D效果图
原理说明:利用差分放大电路,将0~40℃的电阻变化放大到0~3.3V的电压变化。
模块主要性能指标和管脚定义
主要性能指标
类型 | NTC 热敏电阻温度传感器信号调理 PCB 模块 |
核心芯片 | LM358D |
测量范围 | 0°C ~40°C |
NTC | 10K 3380K |
板卡尺寸 | 40mm x 25mm |
供电电压 | 4.5V~5.5V |
输出信号电压范围 | 0~3.3V |
管脚定义
管脚属性 | 管脚名 | 管脚编号 | 管脚名 | 管脚属性 | |
P | 5V | 1 | 4 | Vout | O |
P | GND | 2 | 3 | GND | P |
eZ-PLM上新建物料和项目的截图
使用了eZ-PLM系统上传了自己的工程文件,方便保存记录各个版本,也可随时查阅,系统里查阅不到的物料也支持手动添加。

物料添加展示图

项目详情图
心得体会
熟练掌握了KiCAD的使用,熟悉了差分放大的原理。
附件下载
温度传感器信号调理模块.zip
原理图.pdf
团队介绍
个人
评论
0 / 100
查看更多
猜你喜欢
2025 Make Blocks阶段1 - 温度传感器信号调理模块设计该项目使用了Kicad软件,实现了温度传感器信号调理模块的设计,它的主要功能为:基于STM32G030F6P6微处理器和热敏电阻实现温度0~40℃时对应输出0~3.3V电压。
douding
156
2025 Make Blocks阶段1 - 温度传感器信号调理模块设计该项目使用了TLV9002IDSGR 运放,实现了NTC 热敏电阻温度传感器信号调理 PCB 模块的设计,它的主要功能为:通过运放将输出的0-3.3V 对应到 0°C 到 40°C。
空耳-
219
2025 Make Blocks阶段1 - 温度传感器信号调理模块该项目使用了NTC热敏电阻(NTC/10K)和电压比较器(LM393DG4a),实现了温度信号的采集与比较功能的设计,它的主要功能为:将环境温度变化转换为电阻变化,进而通过电压比较器输出高/低电平信号,用于温度阈值检测与控制。。
该项目使用了可调电阻(RVAR1)和电阻网络(R1, R2, R5),实现了电压的可调设置与信号调理的设计,它的主要功能为:通过调节RVAR1改变比较器的参考电压,从而灵活设置温度触发点,适应不同应用场景的温度控制需求。。
该项目使用了LED指示灯(LED3, LED4)和网络端口(NETPORT2),实现了状态显示与信号输出功能状态显示与信号输出功能的设计,它的主要功能为:通过LED显示温度状态(如超温报警),并通过NETPORT2将比较器输出信号传递至外部系统,实现温度监控与联动控制。。
RHJ木工
173