任务介绍
本项目任务为2025 Make Blocks第四期中的温度传感器信号调理模块,题目要求设计一个NTC热敏电阻温度传感器信号调理PCB模块,且:
1. 输出0~3.3V对应温度0℃到40℃
2. PCB尺寸:40mm×25mm
3. 主要器件:需在DigiKey官网上有货且正常售卖
模块介绍
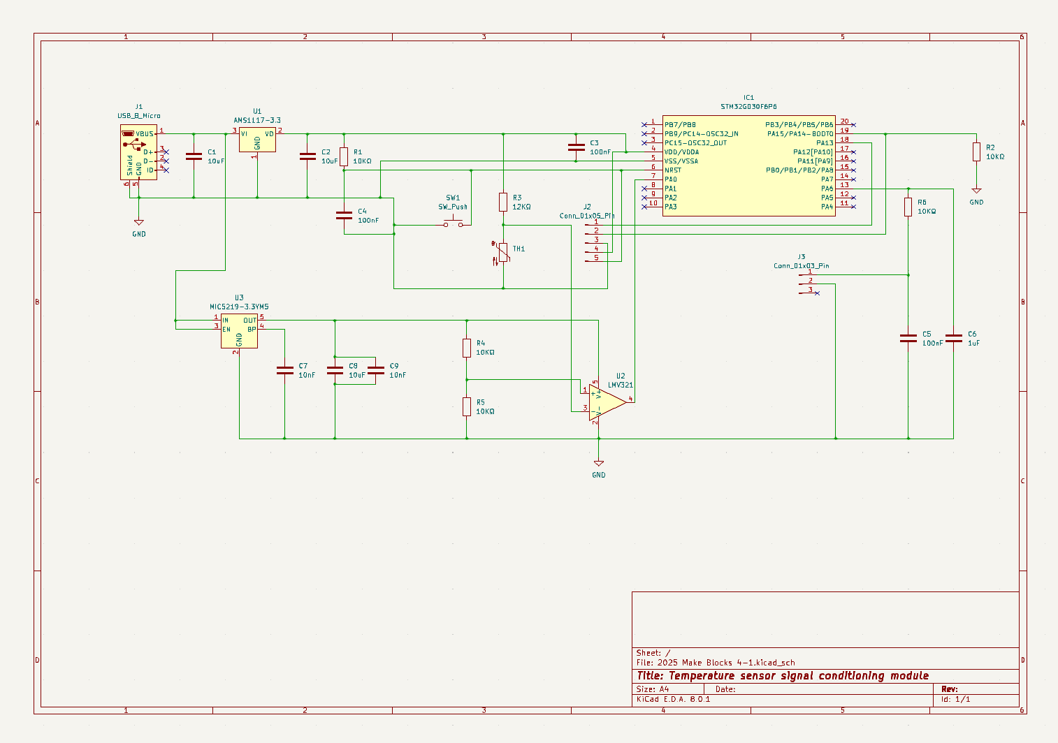
根据任务要求本次我选用的是STM32G030F6P6芯片设计了一块MCU核心板,此板卡主要基于NTC热敏电阻的阻值随温度变化特性的线性化处理和ADC采集,并以电压的形式输出以实现温度传感器的功能。芯片封装采用了STM官网的标准封装。
Pin4:VDD,USB接口5V输入经AMS1117-3.3V形成的3.3V供电电压
Pin5:VSS,地
Pin6:NRST,复位管脚
Pin7:PA0,信号输入管脚
Pin13:PA6,信号输出管脚
Pin18:PA13,编程调试用管脚
Pin19:BOOT0,配置启用管脚,接地
STM32G030F6P6芯片DigiKey链接:https://www.digikey.cn/zh/products/detail/stmicroelectronics/stm32g030f6p6/10326686
原理图和PCB模块介绍
原理图:

PCB:

本设计利用NTC热敏电阻阻值随温度变化的特性实现温度信息电信号化。本PCB由一个5V的USB插口供电,经两个3.3V稳压器件,一个给STM32G030F6P6供电,一个经处理作为放大器的基准电压。同相放大器电路是针对NTC热敏电阻阻值随温度变化非线性这一特点设置的,目的是将温度的变化范围映射到任务目标的0~3.3V,这样的信号经过核心芯片处理后能实现温度信息的正确输出。
本设计使用了一个五排针作为核心芯片的调试与编程接口,可满足一定的功能扩展需求;另有一个三排针作为温度信息向外传输的接口。本设计还配置了一个简单按压按钮实现复位。
模块主要性能和管脚定义
模块主要性能
类型 | MCU核心板 |
核心芯片 | STM32G030F6P6 |
内核 | ARM® Cortex®-M0+ 32位RISC核心 |
时钟频率 | 16MHz |
SRAM | 8KB |
Flash | 32KB |
IO数量 | 20 |
板卡尺寸 | 40mm×25mm |
供电电压 | 4.5V~5.5V |
输出信号电平 | 0~3.3V |
管脚定义
管脚编号 | 管脚名 | 管脚属性 |
1 | PB7/PB8 | I/O |
2 | PB9/PC14-OSC32_IN | I/O |
3 | PC15-OSC32_OUT | I/O |
4 | VDD/VDDA | P |
5 | VSS/VSSA | P |
6 | NRST | I/O |
7 | PA0 | I/O |
8 | PA1 | I/O |
9 | PA2 | I/O |
10 | PA3 | I/O |
11 | PA4 | I/O |
12 | PA5 | I/O |
13 | PA6 | I/O |
14 | PA7 | I/O |
15 | PB0/PB1/PB2/PA8 | I/O |
16 | PA11[PA9] | I/O |
17 | PA12[PA10] | I/O |
18 | PA13 | I/O |
19 | PA15/PA14-BOOT0 | I/O |
20 | PB3/PB4/PB5/PB6 | I/O |
eZ-PLM上新建物料和项目的截图
物料添加展示图:

项目详情图:

心得体会
这次活动是我第一次学习Kicad使用及PCB设计,参考了一些设计和资料,尽管如此,在PCB布线环节仍然经过了反复修改,且布线有些杂乱。这次活动是一次新奇体验,让我将所学的理论知识与实际工程应用相结合,一定程度上增强了我对这些知识的理解。