KiCad文件
全屏
内容介绍
内容介绍
任务介绍
Make Blocks第四期选择的任务是设计一款温度传感器信号调理模块。
题目要求:设计⼀个 NTC 热敏电阻温度传感器信号调理 PCB 模块
- 输出0-3.3V 对应 0°C 到 40°C
- PCB尺⼨: 40mm x 25mm
- 主要器件:需在DigiKey官网上有货且正常售卖
模块介绍
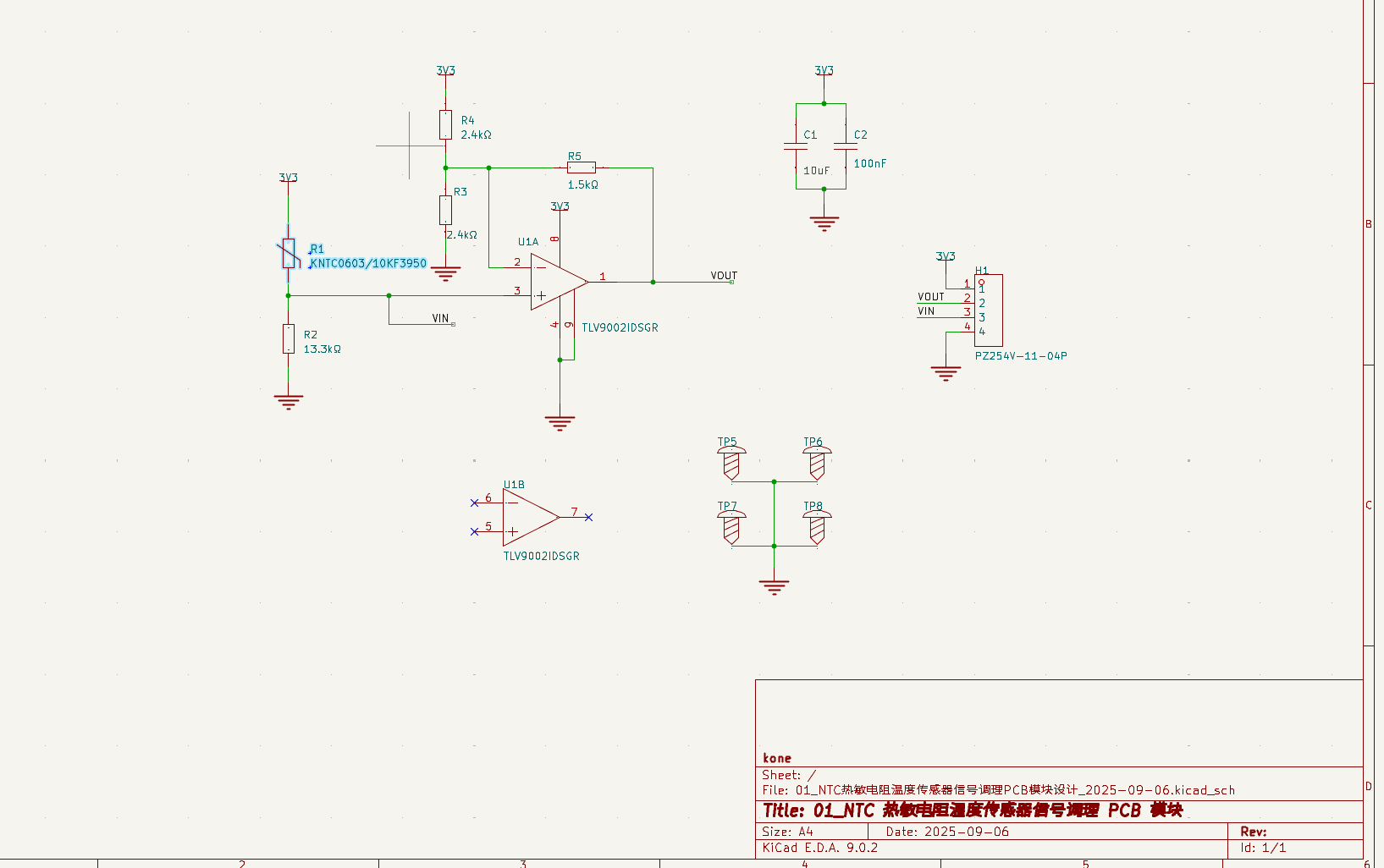
此温度感测电路使用与负温度系数 (NTC) 热敏电阻串联的电阻器构成分压器, 从而产生在温度范围内呈线性的输出电压。此电路将同相配置中的运算放大器与反相参考搭配使用来对信号进行偏置和增益, 这有助于利用整个ADC 分辨率并提高测量精度
模块参数:
- NTC参数:10kΩ @ 25°C, B值 = 3950K
- 温度范围:0°C to 40°C
- 电源电压 (Vdd):3.3V
- 期望输出电压范围:0V to 3.3V
- 运算放大器:TLV9002IDSGR(必须使用轨到轨输出运放)
仿真结果:

TLV9002IDSGR 是一款德州仪器(TI)推出的双通道、低电压、通用型运算放大器。它以其小尺寸、低功耗和轨到轨输入/输出特性,特别适合空间受限和电池供电的应用。
TLV9002IDSGR :TLV9002IDSGR Texas Instruments | 集成电路(IC) | DigiKey
原理图和PCB模块介绍



模块主要性能指标和管脚定义
主要性能指标
类型 | 核心板扩展板 |
|---|---|
核心芯片 | TLV9002IDSGR |
板卡尺寸 | 40mm x 25mm |
供电电压 | 3.3V |
输出电压 | 0-3.3v |
管脚定义
*管脚编号* | *管脚名* | *管脚属性* |
|---|---|---|
P2.54-1 | 3V3 | P |
P2.54-2 | VOUT | I/O |
P2.54-3 | VIN | I/O |
P2.54-4 | GND | P |
eZ-PLM上新建物料和项目的截图
这里使用了eZ-PLM系统进行项目管理,可随时查阅。物料管理,项目管理,BOM自动提取,非常方便。
物料添加展示图

项目详情图

心得体会
感谢硬禾和得捷举办的活动,这次终于把运放相关的知识狠狠补了一波!
软硬件
附件下载
NTC-10K-3950K-0-3.3.tsc
01_NTC热敏电阻温度传感器信号调理PCB模块设计_2025-09-06.kicad_sch
01_NTC热敏电阻温度传感器信号调理PCB模块设计_2025-09-06.kicad_pcb
团队介绍
空耳
评论
0 / 100
查看更多
猜你喜欢
2025 Make Blocks阶段1 - 温度传感器信号调理模块设计该项目使用了Kicad软件,实现了温度传感器信号调理模块的设计,它的主要功能为:基于STM32G030F6P6微处理器和热敏电阻实现温度0~40℃时对应输出0~3.3V电压。
douding
156
2025 Make Blocks阶段1 - 温度传感器信号调理模块设计该项目使用了KiCad软件、LM358D、10K NTC,实现了温度传感器信号调理模块的设计,它的主要功能为:将热敏电阻的阻值变化,转化为电压变化,输出0-3.3V 对应 0°C 到 40°C。
豆腐Orz
317
2025 Make Blocks阶段1 - 温度传感器信号调理模块该项目使用了NTC热敏电阻(NTC/10K)和电压比较器(LM393DG4a),实现了温度信号的采集与比较功能的设计,它的主要功能为:将环境温度变化转换为电阻变化,进而通过电压比较器输出高/低电平信号,用于温度阈值检测与控制。。
该项目使用了可调电阻(RVAR1)和电阻网络(R1, R2, R5),实现了电压的可调设置与信号调理的设计,它的主要功能为:通过调节RVAR1改变比较器的参考电压,从而灵活设置温度触发点,适应不同应用场景的温度控制需求。。
该项目使用了LED指示灯(LED3, LED4)和网络端口(NETPORT2),实现了状态显示与信号输出功能状态显示与信号输出功能的设计,它的主要功能为:通过LED显示温度状态(如超温报警),并通过NETPORT2将比较器输出信号传递至外部系统,实现温度监控与联动控制。。
RHJ木工
173