任务介绍
设计一款MCU核心板,以核心板 + 扩展板的方式(即把STM32G031的功能独立出来换成其他MCU设计一个核心板,周围其他功能不用设计),这款核心板能够支持硬禾上面这款学习平台的所有功能,具体要求:
- 使用除STM32G031以外的任何其它MCU芯片来设计
- 用到的MCU芯片需在DigiKey官网上有货且正常售卖
- 核心板上的资源以及管脚连接能够支持硬禾这款学习平台上的所有外设功能:
- 2个按键 + 1个光电旋转编码器用于控制输入
- 1个SPI接口的OLED显示屏(128*128分辨率)
- 1路音频放大电路用于产生ADC的测试信号,并可作为测试电路使用
- 一个蜂鸣器用于音效输出
- 1路基于PWM的DDS信号输出,用于产生测试信号(任意波形)
- 2路增益可调的模拟信号输入,通过12bits ADC采集2mVpp - 30Vpp,带宽为100KHz的模拟信号
- 核心板的样式尺寸不做要求,可以自行定义,但要尽可能考虑到其“独立性”(可以单独使用、验证)和“通用性”(方便搭配各种外设扩展板)。
模块介绍
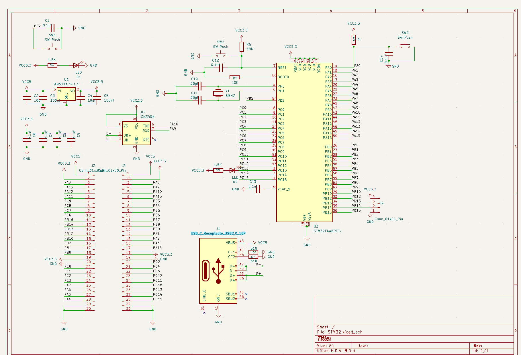
根据任务要求本次我选用的是STM32F446RET6TR芯片设计了一款MCU核心板,此板卡主要用于测试测量学习套件的主控,常用于实时信号采集与处理场景,我将所以引脚给引出来方便使用更多的引脚功能作为一款核心板,可以通过实现我们的操作,根据主控的多引脚,来分别实现我们的模块的单独化,来完成我们大赛的要求。
得捷购买连接:STM32F446RET6TR STMicroelectronics | 集成电路(IC) | DigiKey
通过稳压芯片我们可以直接通过USB进行对我们模块的供电,添加了SWD接口对我们的程序进行程序下载调试的功能
原理图和PCB模块介绍
这里我将板子的基本引脚通过1x30的排针引出,方便我们调试一下其中相关引脚,通过USB来实现我们的供电,通过三个按键对我们的引脚能即使的操控。
原理图

PCB图
板子的设计根据核心板的思考设计,这次的设计是将基本所有引脚给引出来,才设计这次的1x30的排针设计,方便我们后续做扩展版根据其中的引脚更好的扩展我们的核心板的功能,这次本次设计的初衷,也想更好的方便实现我们的开发板后续的设计和相关扩展版的功能。

3D效果图
板上有两颗LED,一个用于指示3.3V电压是否正常,另一个为状态指示灯,使用者可以通过编程对其进行点亮操作,以指示需要表示的状态。
板载带了下载器接口,可以添加ST_link进行连接烧录程序
模块主要性能指标
STM32F446RET6TR 核心板主要性能指标
项目 | 参数 |
|---|---|
类型 | MCU 核心板 |
核心芯片 | STM32F446RET6TR |
内核 | Arm Cortex-M4(带 FPU + DSP) |
主频 | 180 MHz |
SRAM | 128 KB |
Flash | 512 KB |
IO 数量 | 50 |
板卡尺寸 | 18 mm × 52 mm |
供电电压 | 4.5 V ~ 5.5 V |
输出电平 | 3.3 V TTL 兼容 |
管脚定义
引脚编号 | 管脚名 | 属性 | 常见功能 / 复用说明 |
|---|---|---|---|
1 | VDD | P | 电源输入(3.3V) |
2 | VSS | P | 地(GND) |
3 | PC13 | I/O | RTC 输出 / EXTI13 |
4 | PC14 | I/O | RTC 时钟输入 / OSC32_IN |
5 | PC15 | I/O | RTC 时钟输出 / OSC32_OUT |
6 | PH0 | I/O | HSE 外部晶振输入 |
7 | PH1 | I/O | HSE 外部晶振输出 |
8 | PC0 | I/O | ADC123_IN10 |
9 | PC1 | I/O | ADC123_IN11 |
10 | PC2 | I/O | ADC123_IN12 |
11 | PC3 | I/O | ADC123_IN13 |
12 | VSSA | P | 模拟地 |
13 | VDDA | P | 模拟电源(推荐 3.3V) |
14 | PA0 | I/O | ADC123_IN0 / TIM2_CH1 / USART2_CTS |
15 | PA1 | I/O | ADC123_IN1 / TIM2_CH2 / USART2_RTS |
16 | PA2 | I/O | ADC123_IN2 / TIM2_CH3 / USART2_TX |
17 | PA3 | I/O | ADC123_IN3 / TIM2_CH4 / USART2_RX |
18 | PA4 | I/O | ADC123_IN4 / DAC_OUT1 / SPI1_NSS |
19 | PA5 | I/O | ADC123_IN5 / SPI1_SCK |
20 | PA6 | I/O | ADC123_IN6 / SPI1_MISO |
21 | PA7 | I/O | ADC123_IN7 / SPI1_MOSI |
22 | PC4 | I/O | ADC123_IN14 |
23 | PC5 | I/O | ADC123_IN15 |
24 | PB0 | I/O | ADC123_IN8 / TIM3_CH3 |
25 | PB1 | I/O | ADC123_IN9 / TIM3_CH4 |
26 | PB2 | I/O | BOOT1 / 通用 GPIO |
27 | PB10 | I/O | I2C2_SCL / TIM2_CH3 / USART3_TX / SPI2_SCK |
28 | PB11 | I/O | I2C2_SDA / USART3_RX / TIM2_CH4 / SPI2_NSS |
29 | VCAP_1 | P | 外接电容至地(连接 1µF)用于内核供电 |
30 | PB12 | I/O | SPI2_NSS / USART3_CK / I2C2_SMBA |
31 | PB13 | I/O | SPI2_SCK / USART3_CTS |
32 | PB14 | I/O | SPI2_MISO / TIM1_CH2N |
33 | PB15 | I/O | SPI2_MOSI / TIM1_CH3N |
34 | PC6 | I/O | TIM3_CH1 / USART6_TX |
35 | PC7 | I/O | TIM3_CH2 / USART6_RX |
36 | PC8 | I/O | TIM3_CH3 / SDIO_D0 |
37 | PC9 | I/O | TIM3_CH4 / SDIO_D1 |
38 | PA8 | I/O | MCO1 / TIM1_CH1 / USART1_CK |
39 | PA9 | I/O | USART1_TX / TIM1_CH2 |
40 | PA10 | I/O | USART1_RX / TIM1_CH3 |
41 | PA11 | I/O | USART1_CTS / USB_DM / TIM1_CH4 |
42 | PA12 | I/O | USART1_RTS / USB_DP / TIM1_ETR |
43 | PA13 | I/O | SWDIO(调试接口) |
44 | PA14 | I/O | SWCLK(调试接口) |
45 | PA15 | I/O | SPI1_NSS / TIM2_CH1 / JTDI |
46 | PB3 | I/O | SPI1_SCK / TIM2_CH2 / JTDO |
47 | PB4 | I/O | SPI1_MISO / TIM3_CH1 / NJTRST |
48 | PB5 | I/O | SPI1_MOSI / TIM3_CH2 |
49 | PB6 | I/O | I2C1_SCL / USART1_TX / TIM4_CH1 |
50 | PB7 | I/O | I2C1_SDA / USART1_RX / TIM4_CH2 |
51 | PB8 | I/O | TIM4_CH3 / I2C1_SCL |
52 | PB9 | I/O | TIM4_CH4 / I2C1_SDA |
53 | VSS | P | 地(GND) |
54 | VDD | P | 电源输入(3.3V) |
55 | PC10 | I/O | USART3_TX / SDIO_D2 |
56 | PC11 | I/O | USART3_RX / SDIO_D3 |
57 | PC12 | I/O | USART3_CK / SDIO_CK |
58 | PD2 | I/O | SDIO_CMD / TIM3_ETR |
59 | VCAP_2 | P | 外接电容至地(连接 1µF)用于内核供电 |
60 | VSS | P | 地(GND) |
61 | VDD | P | 电源输入(3.3V) |
62 | NRST | I | 复位输入 |
63 | OSC_IN | I | 外部高速晶振输入 |
64 | OSC_OUT | O | 外部高速晶振输出 |
eZ-PLM上新建物料和项目的截图
使用了eZ-PLM系统上传了自己的工程文件,方便保存记录各个版本,也可随时查阅,系统里查阅不到的物料也支持手动添加。

物料展示图

项目详情图
收获与总结
感谢这次的活动,让我在48小时内设计属于自己的核心板,也想在此次活动种增加自己关于PCB相关设计知识,继续完成这次的活动。