所选任务介绍
基于RP2040设计一款功能完整的开发模块,设计要求包括:
采用RP2040作为主控芯片
外挂W25Q16 SPI Flash(2MB)用于程序存储
使用12MHz无源晶振提供主时钟
USB Type-C接口实现供电和数据传输
配备BOOT按键和RESET按键
板载电源LED(常亮指示)和用户LED(GPIO控制)
引出全部26个GPIO引脚
支持拖拽式UF2固件烧录
设计方案介绍
围绕RP2040微控制器进行构建,板上资源框图如下

设计模块介绍
主控芯片为RP2040,内核2× ARM Cortex-M0+,主频为133MHz,SRAM264KB,支持USB 1.1Host/Device,可以模拟U盘来实现UF2拖拽烧录,并且也适合手工焊接,能够满足大多数应用。
DigiKey链接:RP2040
外部Flash,采用W25Q16,其拥有2MB容量,可以存储较大程序,支持Quad SPI模式,可以提高读取速度,其工作电压业余RP2040相兼容。
晶振电路使用12MHz无源晶振,配合两个15pF负载电容,XOUT引脚串联1kΩ限流电阻防止晶振过驱动。
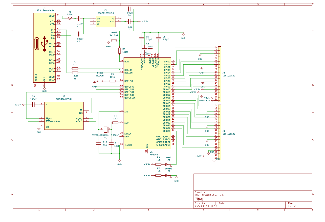
原理图和PCB设计介绍
原理图按功能模块划分,包括:
电源电路
RP2040主控电路:核心芯片及其去耦电容
Flash电路:W25Q16与RP2040的QSPI连接
晶振电路:12MHz晶振和15pF电容,1kΩ电阻
按键电路:BOOT按键和RESET按键
LED电路:电源指示和用户指示
排针接口:两个1×20排针引出GPIO

PCB设计布局RP2040置于中央便于引出IO,晶振紧贴XIN和XOUT引脚,去耦电容靠近对应的电源引脚,USB接口放在板子边缘,方便进行插拔。

模块主要性能指标和管脚定义
主控芯片 | RP2040@133MHz |
存储 | 2MB SPI Flash (W25Q16) |
SRAM | 264KB |
供电 | USB5V或排针3.3V输入 |
逻辑电平 | 3.3V |
GPIO数量 | 26个(GPIO0-GPIO25) |
ADC | 4通道×12位 |
PWM | 16通道 |
通信接口 | SPI, I2C, UART, USB |
烧录方式 | UF2拖拽烧录(USB) |
板载LED | 电源指示,用户LED |
按键 | BOOT,RESET |
尺寸 | 约51mm × 21mm |
上方排针:
引脚 | 功能 | 引脚 | 功能 |
|---|---|---|---|
1 | GPIO0 | 2 | GPIO1 |
3 | GND | 4 | GPIO2 |
5 | GPIO3 | 6 | GPIO4 |
7 | GPIO5 | 8 | GND |
9 | GPIO6 | 10 | GPIO7 |
11 | GPIO8 | 12 | GPIO9 |
13 | GND | 14 | GPIO10 |
15 | GPIO11 | 16 | 3.3V |
17 | 3.3V | 18 | GND |
19 | VBUS | 20 | VBUS |
下方排针:
引脚 | 功能 | 引脚 | 功能 |
|---|---|---|---|
1 | GPIO12 | 2 | GPIO13 |
3 | GND | 4 | GPIO14 |
5 | GPIO15 | 6 | GPIO16 |
7 | GPIO17 | 8 | GND |
9 | GPIO18 | 10 | GPIO19 |
11 | GPIO20 | 12 | GPIO21 |
13 | GND | 14 | GPIO22 |
15 | GPIO23 | 16 | GPIO24 |
17 | GND | 18 | NC |
19 | 3.3V | 20 | GND |
心得体会
在对RP2040开发模块的设计中,我学习到了从需求分析原理图设计,再到PCB布局和走线的硬件开发流程,对于KiCad软件的使用也更加熟练。在过程中我学会了USB差分线的走线,QSPI总线的布局要求等常用的高速信号设计技巧。