任务介绍
本次设计任务为设计一款基于树莓派RP2040芯片的核心开发模块。RP2040是树莓派基金会推出的首款微控制器,凭借其双核Cortex-M0+架构、大容量SRAM以及独特的可编程I/O(PIO)特性,迅速成为嵌入式开发的热门选择。
本模块的具体要求包括:外挂W25Q16 SPI Flash(2MB)作为程序存储器;使用12MHz晶振提供系统时钟;采用USB Type-C接口实现供电与数据通信;配备BOOT按键和RESET按键以支持UF2拖拽式固件烧录;设计电源指示灯和用户可编程LED;将所有26个GPIO引脚通过排针引出,方便用户扩展;最终实现一款功能完整、体积小巧、易于使用的开发板,可应用于物联网节点、机器人控制、便携仪器等多种场景。
方案介绍
本模块采用模块化设计思想,将系统划分为以下几个功能单元:
功能单元 | 核心器件 | 主要作用 |
|---|---|---|
主控单元 | RP2040 | 系统核心,负责程序执行与外设控制 |
存储单元 | W25Q16 | 存储用户程序代码(2MB) |
时钟单元 | 12MHz晶振+15pF电容 | 为RP2040提供精准时钟源 |
电源单元 | ME6211C33 LDO | 将USB 5V转换为3.3V系统电源 |
接口单元 | USB Type-C | 供电、程序烧录、串口通信 |
人机交互 | BOOT/RESET按键、LED | 模式切换、复位控制、状态指示 |
扩展接口 | 2×20 Pin排针 | 引出全部26个GPIO及电源引脚 |
模块介绍
主控芯片:RP2040
RP2040是树莓派基金会设计的首款微控制器,采用QFN-56封装。其关键特性包括:双核ARM Cortex-M0+处理器,最高运行频率133MHz;内置264KB SRAM,支持最高16MB外部QSPI Flash;30个GPIO引脚(其中4路12位ADC);丰富的外设(2×UART、2×SPI、2×I2C、16×PWM);最具特色的是8个可编程I/O状态机(PIO),可灵活模拟各种通信协议。该芯片官方售价仅1美元,性价比极高。
DigiKey链接:https://www.digikey.com/en/products/detail/raspberry-pi/RP2040/13639917
存储芯片:W25Q16
选用华邦W25Q16JVSSIQ,容量16Mbit(2MB),采用SOIC-8封装,通过QSPI接口与RP2040连接,支持四线模式高速读取,工作电压3.3V,擦写寿命10万次,数据保持20年。
DigiKey链接:https://www.digikey.com/en/products/detail/winbond-electronics/W25Q16JVSSIQ/5808708
电源芯片:ME6211C33
低功耗LDO,输入电压范围1.2V~6.0V,固定输出3.3V,最大输出电流500mA,静态电流60μA,采用SOT23-5封装,外围仅需输入输出电容即可稳定工作。
DigiKey链接:https://www.digikey.com/en/products/detail/microne/ME6211C33M5G-N/14868753
原理图和PCB模块介绍
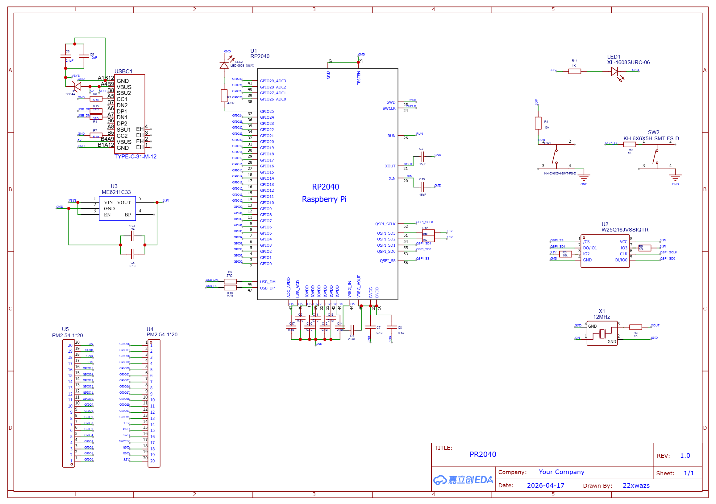
原理图设计:使用嘉立创EDA专业版完成。原理图分为电源电路、主控电路、Flash存储电路、晶振电路、按键与LED电路、排针接口电路等模块。电源部分采用SS34防反接二极管,ME6211C33 LDO输出3.3V,并在输入输出端各并联10µF和0.1µF电容。RP2040的每个电源引脚均就近放置0.1µF去耦电容,VREG_IN与VREG_OUT之间连接2.2µF电容。晶振电路按照官方推荐连接15pF电容和1kΩ电阻。USB部分CC1/CC2各通过5.1kΩ电阻下拉到GND,D+/D-各串联27Ω电阻后接入RP2040。BOOT按键通过1kΩ电阻连接到QSPI_SS,RESET按键通过10kΩ上拉电阻连接到RUN。GPIO全部通过网络标签引出到两侧排针,并额外引出3.3V、GND、VBUS、RUN等辅助引脚。
PCB设计:板框尺寸为70mm×65mm。元件布局遵循功能分区原则:Type-C接口置于左侧边缘,LDO靠近Type-C,RP2040居中,晶振紧贴RP2040的XIN/XOUT引脚,Flash靠近QSPI接口,排针分列两侧。

原理图

PCB

3D效果图
模块主要性能指标和管脚定义
参数 | 指标 |
|---|---|
主控芯片 | Raspberry Pi RP2040 |
处理器 | 双核ARM Cortex-M0+,最高133MHz |
片上SRAM | 264KB |
板载Flash | 2MB(W25Q16) |
GPIO数量 | 26个(全部引出) |
ADC通道 | 4路,12位分辨率 |
PWM通道 | 16路 |
通信接口 | 2×UART、2×SPI、2×I2C、1×USB 1.1 |
特殊功能 | 8×PIO状态机 |
供电方式 | USB Type-C(5V) |
工作电压 | 3.3V |
尺寸 | 70mm × 65mm |
固件烧录 | UF2拖拽式(USB大容量存储) |
管脚定义(排针引出)
左侧排针(P1) | 功能 | 右侧排针(P2) | 功能 |
|---|---|---|---|
1 | GPIO0 | 1 | GPIO16 |
2 | GPIO1 | 2 | GPIO17 |
3 | GPIO2 | 3 | GPIO18 |
4 | GPIO3 | 4 | GPIO19 |
5 | GPIO4 | 5 | GPIO20 |
6 | GPIO5 | 6 | GPIO21 |
7 | GPIO6 | 7 | GPIO22 |
8 | GPIO7 | 8 | GPIO26/ADC0 |
9 | GPIO8 | 9 | GPIO27/ADC1 |
10 | GPIO9 | 10 | GPIO28/ADC2 |
11 | GPIO10 | 11 | GPIO29/ADC3 |
12 | GPIO11 | 12 | GPIO23 |
13 | GPIO12 | 13 | GPIO24 |
14 | GPIO13 | 14 | 3.3V |
15 | GPIO14 | 15 | GND |
16 | GPIO15 | 16 | SWDIO |
17 | 3.3V | 17 | SWCLK |
18 | GND | 18 | GND |
19 | VUSB | 19 | GND |
20 | RUN | 20 | 3.3V |
心得体会
通过本次RP2040开发模块的设计,我深入理解了微控制器最小系统的硬件设计流程。从芯片选型、原理图绘制到PCB布局布线,每个环节都需要综合考虑电气性能、可制造性和成本控制。