KiCad文件
全屏
内容介绍
内容介绍
模块设计
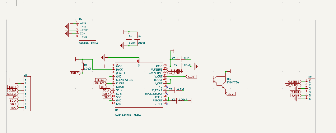
根据2025 Make Blocks第四期任务9,选用ADI和AD5412芯片,设计一个高精度12bitDAC芯片。将数字量转换为模拟量。AD5412/AD5422是低成本、精密、完全集成、12/16位数模转换器(DAC),内置可编程电流源和可编程电压输出,设计用于满足工业过程控制应用的需要。 输出电流范围可编程设置为4 mA至20 mA、0 mA至20 mA或者超量程的0 mA至24 mA。
MCU通过SPI控制DAC输出,还有一个异步清零引脚(CLEAR),可快速输出清零。

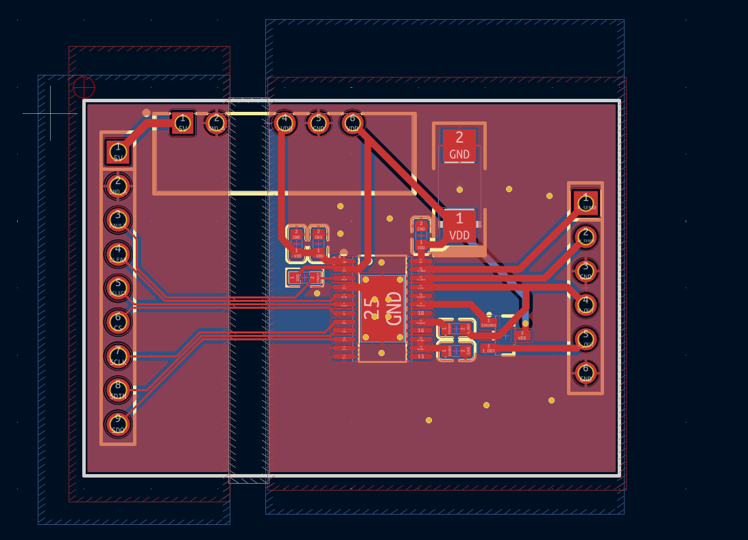
原理图和PCB
从左向右,H1是连接MCU的控制引脚,四线标准SPI和两个IO逻辑控制引脚。
上方是A0515,在隔离电源保护MCU的同时,还可产生负模拟电源。
中间是AD5412AREZ-REEL7芯片,用于DAC输出的芯片。
U3会接入FMMT734,可降低AD5412的输出电流,以减少发热。
最右侧是电流输出或者电压输出,还有两个接反馈的引脚。

PCB采用两层板,中间隔离电源下面为禁止区域,防止电源浪涌,芯片的焊盘打过孔方便散热。

调试软件
使用的工具链:
MDK-ARM V5.36
STM32CubeMX V6.14.1
焊接完成的图片,这个钽电容,着实板子价格不低的

上电测试,发现隔离电源发烫严重,可能买到劣质货了,赶快下电拆了,使用飞线,先测试SPI通信再说

代码驱动

调试效果
使用SPI外设,读取AD5412的芯片ID,根据手册,会返回0x4954作为ID,同时返回一个掩码0xFFFC


心得体会
这个模块用料扎实,调试一把成本还是不低的,从专业DAC芯片到钽电容
附件下载
D-02-12bitDAC-KICAD.zip
ProPrj_D-02-12位DAC_2025-09-07.kicad_pcb
ProPrj_D-02-12位DAC_2025-09-07.kicad_sch
H503Nu_SPI_AD5412.zip
团队介绍
由种花家刘氓兔完成
评论
0 / 100
查看更多
猜你喜欢
2025 Make Blocks阶段1 - AD5412高精度12bitDAC该项目使用了AD5412,实现了12bitDAC输出的设计,它的主要功能为:MCU可通过SPI控制DAC输出。
zhjlmt
55
2025 Make Blocks阶段1 -升降压转换模块该项目使用了TPS63060芯片,实现了3-20V转5V/2A升降压转换的设计,它的主要功能为:宽范围电压转换,大电流输出,电压监测,软启动与保护。
珊闪扇山善
124
2025 Make Blocks 阶段1:升降压转换模块该项目使用了LM25118MHX/NOPB,实现了升降压转换模块的设计,它的主要功能为:升降压转换。
meme
154