KiCad文件
全屏
内容介绍
内容介绍
任务介绍
设计一款16x2字符型LCD的驱动板包含:并口接口电路、背光亮度调节电位器和LED背光驱动电路
模块介绍
根据任务要求本次我选用的是LCM-S01602DSR/B
LCM-S01602DSR/B 得捷的链接 LCM-S01602DSR/B Lumex Opto/Components Inc. | 光电器件 | DigiKey
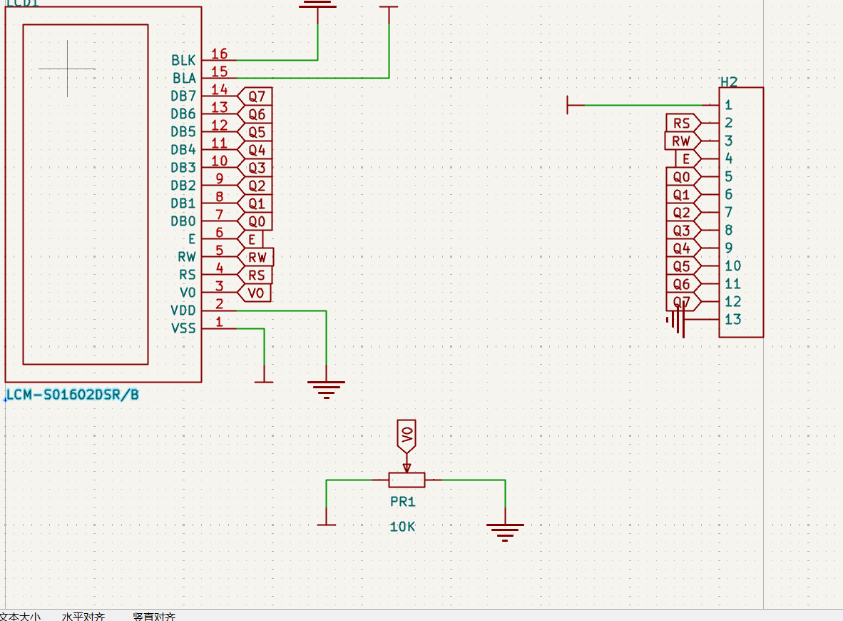
原理图和PCB模块介绍


1. LCD 引脚与功能
- VSS(引脚 1):LCD 的电源地,连接到电路的公共地(GND)。
- VDD(引脚 2):LCD 的电源正极,通常接 + 5V 电源,为 LCD 内部逻辑电路供电。
- VO(引脚 3):LCD 的对比度调节端。通过电位器(PR1,10KΩ)连接到地和 VDD 之间,调节电位器的滑片,可以改变 VO 的电压,从而调整 LCD 显示的对比度,使字符显示更清晰。
- RS(引脚 4):寄存器选择端。当 RS 为高电平时,选择数据寄存器,用于写入要显示的数据;当 RS 为低电平时,选择指令寄存器,用于写入控制 LCD 的指令(如清屏、设置显示模式等)。
- RW(引脚 5):读写选择端。当 RW 为高电平时,进行读操作;当 RW 为低电平时,进行写操作。在很多应用中,若只需要向 LCD 写入数据和指令,可将 RW 直接接地,固定为写模式。
- E(引脚 6):使能端。用于控制 LCD 对数据或指令的锁存。通常在 E 的下降沿,LCD 会锁存当前 RS、RW 以及数据总线上的信号,完成相应的操作。
- DB0 - DB7(引脚 7 - 14):8 位数据总线,用于传输指令或显示数据。可以工作在 8 位模式(使用全部 8 条线)或 4 位模式(通常使用 DB4 - DB7,分时传输数据的高 4 位和低 4 位)。
- BLA(引脚 15):LCD 背光的正极,用于连接背光电源的正极。
- BLK(引脚 16):LCD 背光的负极,连接到地,形成背光的电流回路,使背光发光。
2. 接口与外部连接
- H2:是一个连接器(如排针),用于将 LCD 的控制信号(RS、RW、E)和数据信号(Q0 - Q7,对应 LCD 的 DB0 - DB7)引出,以便与外部控制电路(如单片机)连接。外部控制电路通过 H2 向 LCD 发送指令和数据,实现对 LCD 的控制和显示内容的更新。
3. 对比度调节电路
电位器 PR1(10KΩ)构成了 LCD 的对比度调节电路。它的一端连接到地,另一端连接到 VDD(+5V),滑片连接到 LCD 的 VO 引脚。通过旋转电位器的滑片,改变 VO 引脚的电压,进而调整 LCD 内部液晶分子的偏转程度,最终实现对显示对比度的调节,让字符显示效果达到最佳。
管脚定义
接口 / 引脚 | 功能说明 |
|---|---|
VSS(1) | 电源地(接 GND) |
VDD(2) | 电源正极(通常接 + 5V) |
RS(4) | 寄存器选择:高电平 = 数据,低电平 = 指令 |
RW(5) | 读写控制:高电平 = 读,低电平 = 写(常用接地固定为写) |
E(6) | 使能信号:下降沿触发数据 / 指令锁存 |
DB0-DB7(7-14) | 8 位数据总线:传输指令或显示数据(4 位模式用 DB4-DB7) |
eZ-PLM上新建物料和项目的截图
使用了eZ-PLM系统上传了自己的工程文件,方便保存记录各个版本,也可随时查阅,系统里查阅不到的物料也支持手动添加。


心得体会
设计16x2字符型LCD驱动板,让我对LCD工作原理和硬件设计有了更深认识。从接口电路到背光驱动,每部分都需精准考量,既要兼容不同模式,又要保障显示稳定。PCB布局布线的细节也至关重要,关乎信号传输质量。整个过程从理论到实践,虽有挑战,但看到LCD正常显示、背光可调时,满是成就感,也更爱硬件设计了。
软硬件
附件下载
ProPrj_16x2字符型LCD并口驱动板_2025-10-19.kicad_pcb
ProPrj_16x2字符型LCD并口驱动板_2025-10-19.kicad_sch
团队介绍
无
评论
0 / 100
查看更多
猜你喜欢
制作FPGA电子琴1. 存储一段音乐,并可以进行音乐播放,
2. 可以自己通过板上的按键进行弹奏,支持两个按键同时按下(和弦)并且声音不能失真,板上的按键只有13个,可以通过有上方的“上“、”下”两个按键对音程进行扩展
john
2350
2025 Make Blocks阶段1 -16x2字符型LCD并口驱动板该项目使用了LCD1602、电位器、三极管,实现了16x2字符型LCD并口驱动板的设计,它的主要功能为:背光调节、亮度调节、图形显示。
你豪吗
98
2025 Make Blocks 限时挑战赛_16x2字符型LCD并口驱动板该项目使用了LDO降压芯片XC6206P332MR和稳压管BZT52C3V3S,实现了多电压供电兼容和电源保护的设计,它的主要功能为:支持3.3V直接供电(仅焊电容电阻)或更高电压(如5V)供电(需焊LDO和稳压管),确保逻辑电平稳定,防止过压损坏,同时通过电容滤波提高电源质量,适应不同应用场景。
该项目使用了背光亮度调节电位器(通过R4电阻)和LED背光驱动电路,实现了背光亮度可调的的设计,它的主要功能为:允许用户通过调整R4电阻值(默认0Ω可短路)来调节LCD背光亮度,节省功耗,并支持拆掉背光壳后透明显示,方便添加外置背光,适用于各种照明环境和小型项目。
该项目使用了并口接口电路和固定排针,实现了LCD信号稳定传输和方便安装的设计,它的主要功能为:提供16x2字符型LCD的并口驱动信号,并通过两个排针(与信号排针间距1400mil)固定屏幕排线,防止松动,同时支持直插面包板,便于原型开发和测试。
bike
83