KiCad文件
全屏
内容介绍
内容介绍
任务介绍
本项目设计一款 16x2 字符型 LCD 并口驱动板,具备背光亮度调节、液晶显示器对比度调整、字符 / 数字显示等功能。驱动板采用并行通信接口,支持与各类微控制器(MCU)的便捷连接,适用于工业控制、智能设备、便携式终端等多种应用场景。
模块介绍
驱动板采用模块化设计,主要包含以下功能模块:
- 电源管理模块:提供稳定的 5V 供电,支持 Type-C 和排针两种供电方式
- 并行接口模块:实现 8 位数据总线和控制信号的电气连接
- 对比度调节模块:通过电位器精确控制 LCD 显示对比度
- 背光驱动模块:采用三极管开关电路驱动 LED 背光
- 信号缓冲模块:确保信号传输的稳定性和抗干扰能力
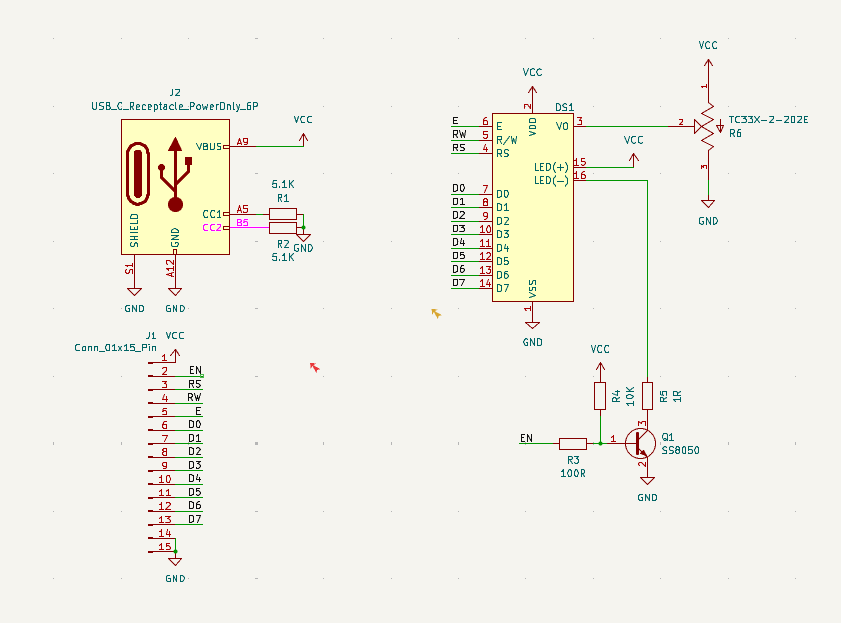
原理图和PCB模块介绍
主要电路特点:
- 采用标准 1602 LCD 接口布局
- 集成 Type-C 电源管理
- 优化的信号走线设计
- 完善的保护电路



模块主要性能指标和管脚定义
主要性能指标
类型 | 16x2字符型LCD并口驱动板 |
板卡尺寸 | 85mm x 37mm |
供电电压 | 4.5V-5.5V |
通讯方式 | 并行通信 |
字符数 | 16x2 |
光标 | 支持光标以及光标闪烁 |
字符滚动 | 支持字符水平滚动 |
管脚定义
管脚属性 | 管脚名 | 管脚编号 |
P | VCC | 1 |
P | EN | 2 |
I/O | I/O | 3 |
I/O | RW | 4 |
I/O | E | 5 |
I/O | D0 | 6 |
I/O | D1 | 7 |
I/O | D2 | 8 |
I/O | D3 | 9 |
I/O | D4 | 10 |
I/O | D5 | 11 |
I/O | D6 | 12 |
I/O | D7 | 13 |
P | GND | 14 |
P | GND | 15 |
eZ-PLM上新建物料和项目的截图


总结
本项目设计并实现了一款功能完整的 16x2 字符型 LCD 并口驱动板,具备以下特点:双供电设计 支持 Type-C 和排针两种供电方式。模块化布局:便于维护和升级等。
软硬件
电路图
附件下载
kicad.zip
团队介绍
个人玩家
评论
0 / 100
查看更多
猜你喜欢
制作FPGA电子琴1. 存储一段音乐,并可以进行音乐播放,
2. 可以自己通过板上的按键进行弹奏,支持两个按键同时按下(和弦)并且声音不能失真,板上的按键只有13个,可以通过有上方的“上“、”下”两个按键对音程进行扩展
john
2350
2025 Make Blocks阶段1 -16x2字符型LCD并口驱动板该项目使用了LCM-S01602DSR/B,实现了16x2字符型LCD并口驱动板的设计,它的主要功能为:可以通过电位器进行调光。
mnbv
158
2025 Make Blocks 限时挑战赛_16x2字符型LCD并口驱动板该项目使用了LDO降压芯片XC6206P332MR和稳压管BZT52C3V3S,实现了多电压供电兼容和电源保护的设计,它的主要功能为:支持3.3V直接供电(仅焊电容电阻)或更高电压(如5V)供电(需焊LDO和稳压管),确保逻辑电平稳定,防止过压损坏,同时通过电容滤波提高电源质量,适应不同应用场景。
该项目使用了背光亮度调节电位器(通过R4电阻)和LED背光驱动电路,实现了背光亮度可调的的设计,它的主要功能为:允许用户通过调整R4电阻值(默认0Ω可短路)来调节LCD背光亮度,节省功耗,并支持拆掉背光壳后透明显示,方便添加外置背光,适用于各种照明环境和小型项目。
该项目使用了并口接口电路和固定排针,实现了LCD信号稳定传输和方便安装的设计,它的主要功能为:提供16x2字符型LCD的并口驱动信号,并通过两个排针(与信号排针间距1400mil)固定屏幕排线,防止松动,同时支持直插面包板,便于原型开发和测试。
bike
83