2025 Make Blocks阶段1 - 基于ILD6150XUMA1的单路恒流LED驱动模块设计
该项目使用了ILD6150XUMA1,实现了单路恒流LED驱动模块的设计,它的主要功能为:单路恒流LED驱动。
标签
Make Blocks
单路恒流LED驱动模块
ILD6150XUMA1
立冬的雪
更新2025-10-29
64
KiCad文件
全屏

任务介绍

本次任务的核心目标是开发一款单路恒流LED驱动模块,以满足在输入电压范围为6-40V的条件下,提供稳定的1A恒流输出,同时支持PWM调光和模拟调光功能。该模块的设计需充分考虑电路的稳定性、效率以及调光的灵活性。

模块介绍

本单路恒流LED驱动模块采用ILD6150XUMA1作为核心驱动芯片,该芯片是一款高性能的降压型LED驱动器,专为高亮度LED应用设计。ILD6150XUMA1具备宽输入电压范围,可支持4.5-60V的输入,非常适合本模块的设计要求。其内部集成了高精度的电流检测和调节电路,能够提供稳定的1A恒流输出,确保LED在不同输入电压下都能保持一致的亮度。此外,该芯片支持PWM调光和模拟调光两种方式,用户可以通过外部引脚灵活选择调光模式,满足不同应用场景的需求。在PWM调光模式下,芯片能够响应高频PWM信号,实现无频闪的亮度调节;在模拟调光模式下,通过调节模拟电压,可以平滑地调整LED的亮度。ILD6150XUMA1还具备完善的保护功能,如过温保护、过流保护和短路保护等,有效提高了模块的可靠性和安全性。其高效的设计和优化的热性能,使得模块在长时间工作中仍能保持稳定的性能。通过合理配置外围元件,如电感、电容和电阻等,模块能够进一步优化性能,降低电磁干扰,提高整体效率。ILD6150XUMA1凭借其卓越的性能和灵活的调光功能,成为本单路恒流LED驱动模块的理想选择。模块提供便捷的调光接口,方便用户根据实际需求选择PWM调光或模拟调光方式,实现LED亮度的灵活调节。

ILD6150XUMA1芯片DigiKey链接:https://www.digikey.cn/zh/products/detail/infineon-technologies/ILD6150XUMA1/4897530

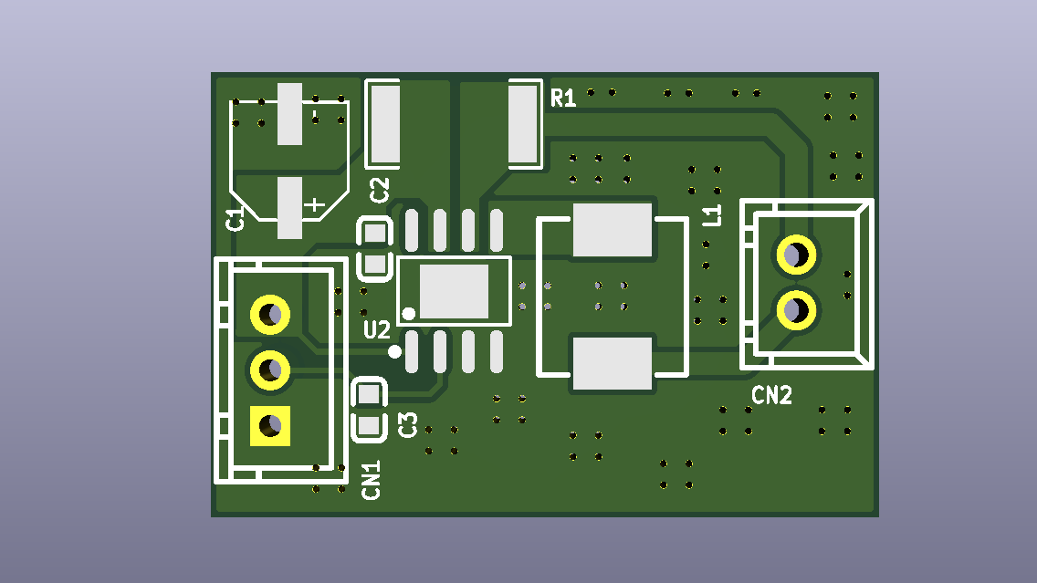
原理图和PCB模块介绍


0

原理图


0

PCB


0

3D效果图

模块主要性能指标和管脚定义

主要性能指标

类型

单路恒流LED驱动模块

核心芯片

ILD6150XUMA1

板卡尺寸

20mm x 30mm

供电电压

6-40V

接口

XH2.54

管脚定义

管脚属性

管脚名

管脚编号

P

GND

1

IO

PWM

2

P

VCC

3

eZ-PLM上新建物料和项目的截图

使用了eZ-PLM系统上传了自己的工程文件,方便保存记录各个版本,也可随时查阅,系统里查阅不到的物料也支持手动添加。


0

物料添加展示图


0

项目详情图

心得体会

这次设计的模块是单路恒流LED驱动模块,使用的是非常容易焊接的SOP-8封装的充电芯片,当然了得捷上也有很多同类型的LED驱动芯片,还有分装特别小的,可以根据自己的设计进行选择,在得捷上快速筛选,快速锁定目标,分门别类非常清晰,购物体验非常好,希望更多的人加入本次的活动。

附件下载
恒流驱动模块-LED.kicad_pcb
恒流驱动模块-LED.kicad_sch
团队介绍
评论
0 / 100
查看更多
硬禾服务号
关注最新动态
0512-67862536
info@eetree.cn
江苏省苏州市苏州工业园区新平街388号腾飞创新园A2幢815室
苏州硬禾信息科技有限公司
Copyright © 2024 苏州硬禾信息科技有限公司 All Rights Reserved 苏ICP备19040198号