任务介绍
设计一款升压型白光LED背光驱动输入2.7-5.5V,输出可调恒流支持EasyScale PWM调光
模块介绍
根据这个要求选择的是MP3202DJ-LF-P芯片 MP3202DJ-LF-P 作为 4.5V-36V 输入、2A 输出的降压 DC-DC,能将高电压(如锂电池 3.7V、外部 12V)稳定降压至背光 LED 所需电压(通常 3V-5V),同时通过外围电路实现亮度调节。
MP3202DJ芯片DigiKey链接 MP3202DJ-LF-Z Monolithic Power Systems Inc. | 集成电路(IC) | DigiKey
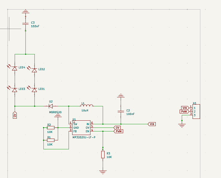
原理图和PCB模块介绍


一、核心器件:MP3202DJ - LF - P(U1)
- 功能:将输入电压(
VIN)降压为稳定电压,驱动 LED,并通过 PWM 信号调节输出占空比,实现 LED 亮度调节。 - 关键引脚:
IN(引脚 1):输入电压端,接外部电源(如锂电池、适配器)。GND(引脚 2):电源地。FB(引脚 3):反馈端,通过电阻分压(R1、R2)设置输出电压基准,决定 LED 的驱动电压。EN(引脚 4):使能端,高电平使能芯片工作;也可接入 PWM 信号,通过 PWM 占空比控制输出通断,进而调节 LED 亮度。OV(引脚 5):过压保护相关引脚(图中与VIN连接,可能用于检测输入过压)。SW(引脚 6):开关节点,连接电感L1,实现降压转换的能量存储与释放。
二、电源与滤波模块
- 输入滤波:
C2(100nF)为输入旁路电容,滤除VIN的高频噪声,稳定输入电压。 - 输出滤波:
C3(2.2μF)为输出滤波电容,平滑 MP3202 输出的电压纹波,为 LED 提供稳定的驱动电压。
三、LED 驱动与保护模块
- LED 串:
LED1-LED4为 4 颗 LED 串联,由 MP3202 降压后的电压驱动发光。 - 防反接二极管:
U2(MBR0520)为肖特基二极管,防止电路反接时损坏 MP3202 和 LED(当电源极性接反,二极管反向截止,切断回路)。 - 电感
L1(10μH):降压转换器的储能电感,在 MP3202 内部开关的控制下,实现 “储能 - 放电” 过程,将输入高压转换为适合 LED 的低压。
四、亮度调节(PWM 控制)
- PWM 输入:
H1为 3 针接插件,VIN提供电源,PWM输入来自 MCU 等控制器的 PWM 信号,接入 MP3202 的EN引脚。 - 调节原理:MP3202 的
EN引脚通过 PWM 信号的 “高电平使能、低电平关断” 特性,控制内部开关的导通占空比。PWM 占空比越高,MP3202 输出时间越长,LED 亮度越高;占空比越低,LED 亮度越低,从而实现背光亮度的无级调节。
五、反馈与分压模块
R1、R2:分压电阻,连接FB引脚与地,通过调整R1/R2的比值,设置 MP3202 的输出电压,确保 LED 工作在额定电压范围内。
管脚定义
1 | VIN | 电源输入引脚,用于接入外部电源,为整个电路供电。常见的电源来源可以是锂电池、适配器输出等,输入电压范围需满足 MP3202DJ-LF-P 芯片的要求(4.5V - 36V)。 | |
2 | PWM | 脉宽调制信号输入引脚,接收来自微控制器(MCU)或其他信号源的 PWM 信号。通过改变 PWM 信号的占空比,控制 MP3202DJ-LF-P 芯片的使能状态,进而调节 LED 的亮度。 | |
3 | GND | 接地引脚,作为整个电路的参考地,与电源的负极相连,为电路中的电流提供回路。 |
eZ-PLM上新建物料和项目的截图
使用了eZ-PLM系统上传了自己的工程文件,方便保存记录各个版本,也可随时查阅,系统里查阅不到的物料也支持手动添加。


心得体会
设计基于 MP3202DJ-LF-P 的 LED 背光驱动电路,让我对 DC-DC 转换器在调光场景的应用有了更深理解。
PWM 调光方案的选择很关键,通过 EN 引脚直接控制芯片开关,相比电压调节更精准,且避免了 LED 色偏。但需注意 PWM 频率匹配,过低会有闪烁,过高则可能引入 EMI 干扰,最终选 10kHz 平衡了效果与稳定性。
电路保护细节不可忽视,防反接二极管和输入滤波电容的加入,显著提升了抗误操作能力和电压稳定性。反馈电阻的配比计算需精准,确保输出电压适配 LED 额定值,这让我意识到硬件设计中 “计算先行” 的重要性。
整体设计既要发挥芯片高效降压优势,又要兼顾调光功能的实用性,这种 “功能整合” 思维对嵌入式硬件设计至关重要。
