任务介绍:
- 设计一款升压型白光LED背光驱动
- 输入2.7-5.5V,输出可调恒流
- 支持EasyScale PWM调光
- 主要器件:需在DigiKey官网上有货且正常售卖
模块介绍:
这是基于 SY7200AABC 升压型 LED 驱动模块电路,适用于需为 LED 提供稳定驱动电流的场景。右侧 IN1 接口接入输入电源,电容 C2 组成输入滤波,滤除电源噪声使输入电压更平稳。核心芯片 SY7200AABC 负责整体控制,外接电阻 R2 可参与反馈调节,同时通过 FB 引脚检测反馈电压以实现恒流控制,保障 LED 驱动电流稳定。功率转换部分,电感 L1 与芯片内部开关管配合,在芯片控制下实现能量的存储与释放,二极管 D1 起续流作用,确保电流通路连续。输出端电阻 R1 用于电流采样,电容 C1 辅助滤波,最后通过 OUT1 接口为 LED 负载供电,可高效完成从输入电源到稳定 LED 驱动电流的转换,适配各类 LED 照明、显示等对驱动有要求的应用场景。
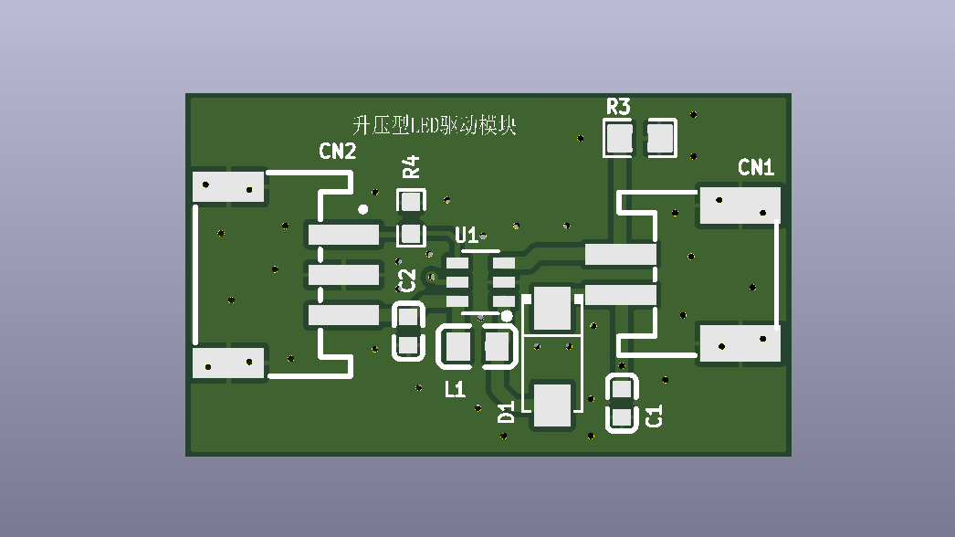
原理图和PCB介绍


SY7200AABC 主要数据指标
SY7200AABC 是矽力杰(Silergy)推出的升压型 LED 驱动芯片,拥有优异的驱动性能:其输入电压范围为 2.8V 至 30V,可适配单节锂电池、5V USB 等多种供电场景;输出电压最高可达 30V,能支持多颗 LED 串联的驱动需求,且开关电流限制为 2A,可提供稳定的 LED 驱动电流。在能效方面,该芯片以 1MHz 固定开关频率工作,搭配同步整流技术,典型应用下转换效率表现出色,有效降低功耗与发热;支持 20kHz~1MHz 调光频率,可实现 LED 亮度的灵活调节。同时,芯片集成过温、过流、短路保护以及 LED 开路过压保护功能,保障电路与 LED 负载的安全,工作温度范围覆盖 -40°C 至 85°C,适用于 LED 照明、背光源、汽车照明等多种应用场景。
包装 | 卷带(TR) |
零件状态 | 停产 |
功能 | 电池保护 |
电池化学成份 | 锂离子/聚合物 |
电池数 | 1 |
故障保护 | 过流,短路 |
接口 | - |
工作温度 | -40°C ~ 85°C(TA) |
安装类型 | 表面贴装型 |
封装/外壳 | 6-SMD,扁平引线 |
供应商器件封装 | SNT-6A |
基本产品编号 |
SY7200AABC 管脚定义
1 脚(LX):电感连接引脚,连接外部升压电感 L1,是芯片内部功率开关管的漏极节点,在开关过程中实现能量的存储与释放。
2 脚(GND):接地引脚,为芯片提供电气参考地,保障芯片内部电路的正常电位参考。
3 脚(FB):反馈引脚,通过连接外部电阻 R2 组成反馈网络,将输出电压的反馈信号送入芯片内部,芯片据此调节输出,实现 LED 驱动电流的稳定控制。
4 脚(EN/PWM):使能 / 调光引脚,兼具使能和调光功能。高电平时芯片使能工作,低电平时芯片关断;同时支持 20kHz~1MHz 的 PWM 调光信号输入,实现 LED 亮度调节。
5 脚(IN):电源输入引脚,连接输入电源(如锂电池、USB 电源等),为芯片提供工作电能,输入电压范围为 2.8V~30V。
6 脚(GND):接地引脚,与第 2 脚共同构成芯片的接地回路,增强接地稳定性,保障芯片可靠工作。
物料截图

项目截图

心得体会
在对基于SY7200AABC的LED驱动原理图进行深度剖析后,我在电路设计理念、芯片应用逻辑以及工程实践认知等多个维度都有了显著的收获,这些感悟从抽象的理论层面逐步落实到具体的实际应用,也让我对电子系统各部分之间的“协作共生”有了更为透彻的理解。
芯片选型在整个电路设计流程中占据着基础性的关键地位。我们不能盲目选择芯片,必须首先清晰地界定应用场景对电压、电流以及功能的具体要求,之后再从芯片的一系列性能参数,像输入输出范围、能量转换效率、保护机制等方面去筛选出最契合的型号。以SY7200AABC为例,它具备2.8V-30V的宽输入电压范围以及最高30V的输出能力,这一特性使其能够很好地适配单节锂电池、5V USB等多种供电场景,同时也能满足多颗LED串联驱动的需求。这一选型过程让我深刻认识到,只有紧扣实际应用的需求,才能为后续的电路设计奠定坚实的基础。
在原理图中,每一个外围元件都与核心芯片SY7200AABC形成了紧密的功能闭环。输入侧的电容C2如同一个“噪声过滤器”,它能够有效滤除输入电源中的纹波和干扰,为芯片提供纯净、稳定的电能输入,这让我明白电源的洁净程度是芯片能否稳定工作的重要前提。电感L1和二极管D1组成的升压回路则是“能量转换器”,L1负责电能的存储,D1起到续流导通的作用,二者与芯片内部的开关管相互配合,完成了从低压到高压的能量转换,这体现了“被动元件+主动芯片”这种经典的功率转换逻辑。反馈回路中的电阻R2与芯片的FB引脚联动,构成了“恒流控制闭环”,确保了LED驱动电流的稳定,这让我深刻理解到反馈机制是电源稳定性的灵魂,没有精准的反馈,再强大的芯片也无法输出稳定的电能。输出侧的R1就像“电流哨兵”,通过对电流的采样实现过流保护,C1则是“纹波抑制器”,降低输出电压的波动,二者共同为LED负载构建起“安全与稳定”的双重防线。这些外围元件看似简单,但它们与核心芯片之间精密的功能协作,让我意识到电路设计绝不是芯片的简单堆砌,而是元件之间协同配合的艺术。
芯片内置的过温、过流、短路保护功能,与外围的采样、滤波电路相结合,构建起了多层级的“安全网”。这让我对“工程可靠性”有了更加具象化的认知,电子设备不仅仅要能够正常工作,更要能够安全地工作。在工业级、消费级的LED应用场景中,任何一次过流、过压都可能导致LED烧毁或者芯片损坏,而这些保护机制就是保障可靠性的底线。从设计的角度来看,我们在芯片选型时就要关注其保护功能,同时在电路设计中通过外围元件来强化保护,比如R1的电流采样功能,从而形成“芯片内置+外围辅助”的保护体系。
原理图中输入接口IN1、输出接口OUT1、使能接口EN1都采用了标准化的接插件,这种“模块化”的设计思路具有很高的工程价值。它使得电路的组装、调试和维修都变得高效便捷,在更换电源、负载或者使能控制电路时,只需要插拔接口即可,无需进行焊接拆解。这启示我,在实际的工程设计中,“可维护性”是一个不容忽视的隐性要求,一套易于拆装、替换的模块化电路,能够大幅降低后期的运维成本,这也是从“实验室原型”向“量产产品”转变过程中关键的设计思维转变。
从原理图的设计到最终产品的落地,还需要经历“成本、空间、性能”的多方权衡。比如在电容选型时,要在容值、耐压、体积和价格之间寻找平衡;在接插件选择时,要考虑插拔寿命、接触电阻与成本的适配。这让我明白,优秀的电路设计不是追求参数上的最优,而是要在特定的应用场景下,实现性能、成本和体积的最佳折中,这才是工程设计的核心能力所在。
总而言之,这张SY7200AABC LED驱动原理图像是一本“电路工程教科书”,从芯片选型到元件协同,从保护设计到模块化思维,每一处细节都蕴含着电子工程的底层逻辑。它让我跳出了“理论公式”的局限,看到了电路设计“解决实际问题”的本质,也为我后续在电源设计、LED应用开发等方面的工作提供了扎实的实践参考和思维范式。