任务介绍
设计一款支持BLE5.0的开发板包含:USB接口、锂电池充电管理、PCB天线、LED和按键支持Zephyr/Arduino开发
模块介绍
根据任务要求本次我选用的是NRF52840芯片nRF52840 是 Nordic Semiconductor 公司推出的一款高性能、低功耗的多协议片上系统(SoC)
NRF52840DigiKey链接:NRF52840-CKAA-R7 Nordic Semiconductor ASA | 射频和无线 | DigiKey
其他还包括锂电池充电芯片BQ24072TRGTT: BQ24072TRGTT Texas Instruments | 集成电路(IC) | DigiKey
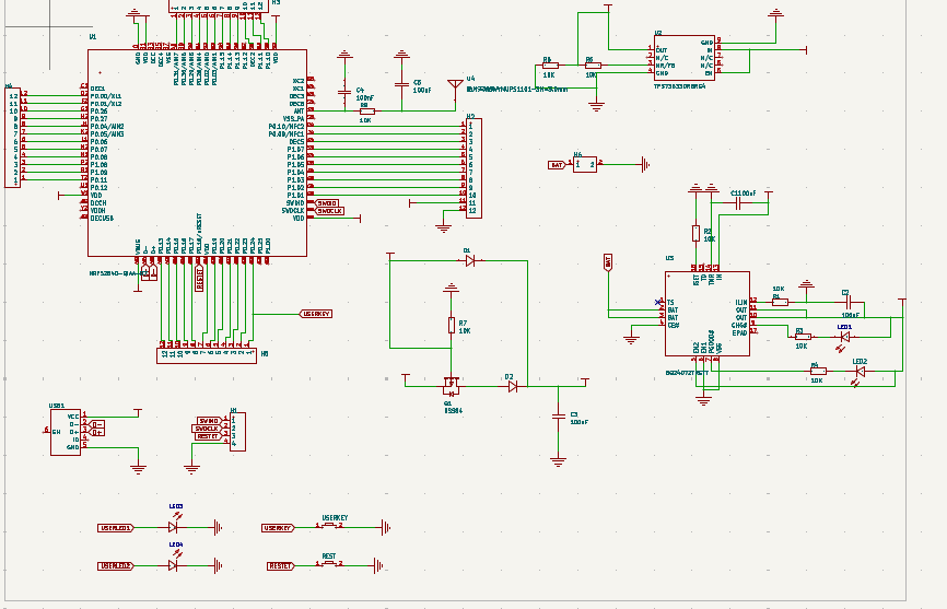
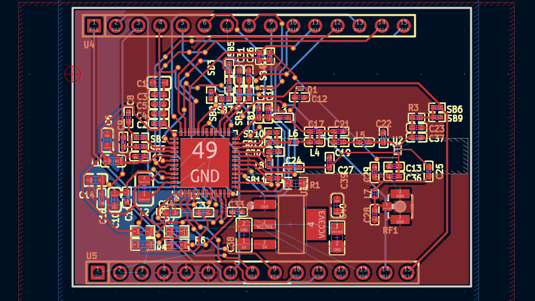
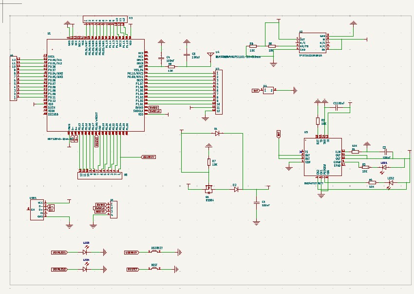
原理图和PCB模块介绍


一、核心控制模块(NRF52840,U1)
- 功能:NRF52840 是 Nordic 的蓝牙 5.2 SoC,内置 ARM Cortex-M4F 内核,支持蓝牙低功耗(BLE)、2.4GHz 私有协议等,兼具高性能与低功耗特性。
- 引脚连接:
- 左侧
H4为调试 / 编程接口(如 SWD 接口,含SWDIO、SWDCLK、RESET),用于下载程序和在线调试。 - 与其他模块(如蓝牙天线、电源管理、用户 IO)通过引脚互联,实现功能扩展。
- 左侧
二、蓝牙天线与射频模块
- 天线电路:
U4为 2.4GHz 贴片天线(如MUPS3104-5H-2.5mm),配合XC2(射频匹配网络,含电容、电阻),实现蓝牙信号的发射与接收,确保射频性能(阻抗匹配、信号增益)。
三、电源管理模块
- 充电与电池管理:
U3(如BQ24072)是单节锂电池充电管理芯片,支持 USB 或外部电源对锂电池(BAT)充电,同时通过LED1/LED2指示充电状态(如充电中、充满)。 - 电源转换:
Q1(BSS84,P 沟道 MOS 管)配合D1/D2、电容C3等,实现电源路径控制(如电池供电与外部供电的切换),保证系统在不同电源下稳定工作。
四、用户交互与指示模块
- 按键:
USERKEY为用户功能按键,可用于唤醒系统、触发操作等,通过上拉 / 下拉电阻(图中隐含)与 NRF52840 的 GPIO 连接。 - LED 指示灯:
LED3/LED4为用户指示灯,通过 NRF52840 的 GPIO 驱动,可用于显示系统状态(如蓝牙连接、工作模式)。
五、调试与扩展接口
- SWD 调试接口:
H1为 4 针 SWD 接口(SWDIO、SWDCLK、RESET、GND),配合 J-Link 等调试器,实现程序下载与在线调试。 - 扩展排针
H2:引出 NRF52840 的多个 GPIO,可用于外接传感器、显示屏等外设,扩展系统功能。
管脚定义
typec 进行USB通信 和下载程序
1 | VDD | 调试器供电输出(3.3V) | 调试器 VCC | 可选,为调试器提供电源(可不接,由调试器自供) |
2 | SWDIO | SWD 调试数据输入 / 输出 | J-Link SWDIO | 接 nRF52840 的 SWDIO 引脚 |
3 | SWDCLK | SWD 调试时钟 | J-Link SWDCLK | 接 nRF52840 的 SWDCLK 引脚 |
4 | RESET | 芯片复位控制(低有效) | J-Link RESET | 接 nRF52840 的 RESET 引脚 |
5 | GND | 调试地 | J-Link GND | 与系统地共地 |
eZ-PLM上新建物料和项目的截图
使用了eZ-PLM系统上传了自己的工程文件,方便保存记录各个版本,也可随时查阅,系统里查阅不到的物料也支持手动添加。


心得体会
设计 nRF52840 模块时,整合 Type-C、调试接口和锂电池插针让我体会到硬件设计需兼顾功能性与实用性。Type-C 的电源与数据复用需注意 CC 线下拉电阻配置,避免供电异常;SWD 调试接口布局要紧凑,减少信号干扰;锂电池接口需预留保护板空间,保障安全。
各接口间接地要共地处理,电源切换电路的逻辑需严谨,防止电压冲突。这些细节让我明白,嵌入式硬件设计不仅是元件堆砌,更是系统级的协调与优化,需平衡性能、可靠性与用户体验。
