KiCad文件
全屏
内容介绍
内容介绍
任务介绍
本次选择2025 Make Blocks第六期的任务4,设计一个蓝牙5.0的开发板,方便使用MCU进行蓝牙通信。
模块介绍
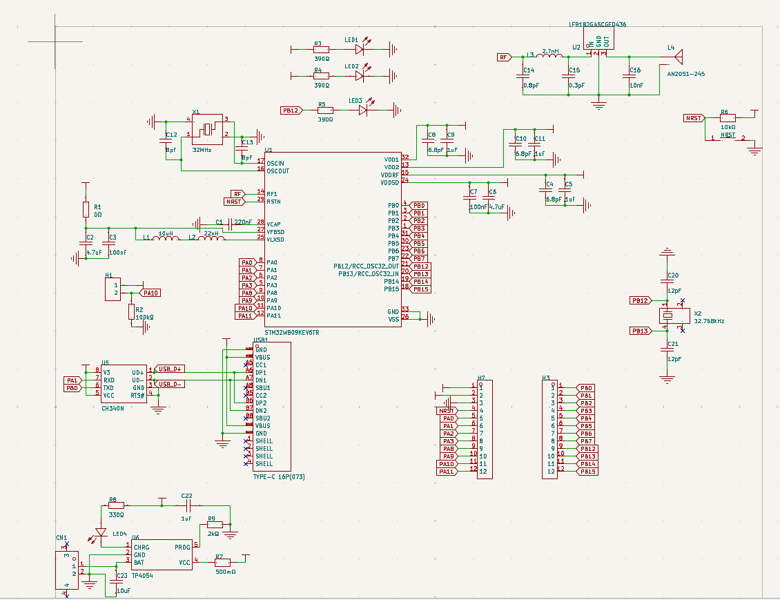
WB09是ST最新的,基于M0内核的蓝牙SOC,符合BLE5.3规范,内嵌有意法半导体先进的2.4 GHz射频无线外设,进行了超低功耗和出色无线电性能的优化,电池寿命遥遥领先。
本项目在WB09芯片的基础上,参考Nucleo-WB09KE开发板,绘制一个带CH340接口,锂电池充放电接口,引出全部IO的MCU核心板
原理图和PCB

PCB采用四层紧凑设计,L1和L2分别为独立的GND和3V3电源平面,USB网络才用包地设计,以提高通信质量。四层PCB采用大面积铺铜。板载天线下部采用挖槽设计。


模块主要性能
输入电压:4.5V~15V
内核:M0+
主频:64MHZ
FLASH:512KB
RAM:64KB
开发板射频协议:Bluetooth® LE 5.3
管脚定义

eZ-PLM新建物料和截图


心得体会
第六期了,学到了很多画板的小技巧。
附件下载
D-02-WB09-KICAD.zip
ProPrj_D-02-WB09_2025-10-26.kicad_sch
ProPrj_D-02-WB09_2025-10-26.kicad_pcb
团队介绍
由电子の兔完成
评论
0 / 100
查看更多
猜你喜欢
基于树莓派RP2040嵌入式系统学习平台设计俄罗斯方块通过树莓派RP2040以及microPython进行俄罗斯方块的开发,通过LCD屏显示,通过按键和四向摇杆控制游戏的动作;在游戏中要通过蜂鸣器播放背景音乐。
arbelat
2256
2025 Make Blocks阶段1 -BLE5.0的开发板该项目使用了NRF52840,实现了BLE5.0的开发板的设计,它的主要功能为:可以使用arduino进行开发。
errtefsd
196
2025 Make Blocks 阶段1 - STM32WL5开发板该项目使用了STM32WLE5,实现了LORA最小系统板的设计,它的主要功能为:可完成LORA通信,内置加密模块。
赛博の兔兔
165