KiCad文件
全屏
内容介绍
内容介绍
任务介绍
题目要求:
- 设计一款支持BLE5.0的开发板(芯片任选)
- 包含:USB接口、锂电池充电管理、PCB天线、LED和按键
- 支持Zephyr/Arduino开发
- 主要器件:需在DigiKey官网上有货且正常售卖
请注意:PCB设计工具需用KiCad(官方邮件赠送了课程),或最终提交的文件需是KiCad文件,详见大赛主页阶段1要求和项目提交内容。
模块介绍
根据任务要求本次我选用的是NRF52810-QCAA-R芯片设计了一款蓝牙5.0开发板,本电路设计基于nRF52810低功耗蓝牙SoC,结合2.4G射频天线、音频模块、USB-C供电与锂电池充电管理,适用于无线音频传输、低功耗物联网节点或蓝牙外设等应用场景。主要模块及功能如下:
1. 主控与射频部分
- U1: nRF52810-QCxx
作为核心MCU,集成2.4GHz射频收发器,支持BLE协议。外围包括32MHz主晶振(Y2)和32.768kHz低速晶振(Y1),保证系统时钟和低功耗运行。 - AE1: 2.4G天线
通过L3、C11、C12等匹配网络与nRF52810的ANT引脚连接,实现高效射频发射与接收。
2. 电源管理
- U2: ME6211C33M5
3.3V LDO稳压器,为主控及外围电路提供稳定电源。 - U3: TP4056-42-ESOP8
锂电池充电管理IC,支持USB-C(J1)输入,负责电池充电与保护。 - C1、C17、C18、C19等
多颗去耦电容,保证电源稳定,滤除高频噪声。
3. 接口与扩展
- J1: USB-C电源输入
仅供电功能,连接VBUS至TP4056和LDO。 - J2、J3: 扩展IO排针
方便外部信号输入输出,支持GPIO、调试、复位等功能。 - J4: 电池接口
连接外部锂电池。
4. 指示与控制
- D1~D4: LED指示灯
通过限流电阻R1、R2、R5等,显示电源、充电、状态等信息。 - SW2: 按键
连接至nRF52810的GPIO,可用于用户输入或功能切换。
5. 其他
- L1、L2、L3: 高频电感
用于射频匹配、电源滤波等。 - C5~C10等
用于射频、时钟、去耦等多种用途。
NRF52810-QCAA-R芯片DigiKey链接:https://www.digikey.cn/zh/products/detail/nordic-semiconductor-asa/NRF52810-QCAA-R/13572776
原理图和PCB模块介绍
一、原理图模块介绍
1. 主控与射频模块
- nRF52810(U1):核心MCU,负责蓝牙通信、主控逻辑和外设管理。
- 射频天线(AE1)及匹配网络(L3、C11、C12):实现2.4GHz信号的高效收发,匹配网络保证天线与芯片间阻抗匹配,提升射频性能。
- 时钟电路(Y1、Y2及C7~C10):32MHz主晶振用于射频和主系统时钟,32.768kHz晶振用于低功耗时钟。
2. 电源与充电管理
- USB-C接口(J1):为电路提供5V电源输入。
- 锂电池充电管理(U3: TP4056):负责电池充电、过充/过放保护,支持USB供电。
- LDO稳压(U2: ME6211C33M5):将电池或USB输入电压稳压为3.3V,供主控和外设使用。
- 电源去耦与滤波(C1、C2、C13、C14、C17、C18、C19等):保证电源稳定,抑制噪声。
3. IO与扩展接口
- 扩展排针(J2、J3):引出主控多路GPIO,便于外部模块扩展、调试和下载程序。
- 电池接口(J4):连接外部锂电池。
4. 指示与控制
- LED指示灯(D1~D4及R1、R2、R5):显示电源、充电、状态等信息。
- 按键(SW2):用户输入,连接至主控GPIO。

原理图
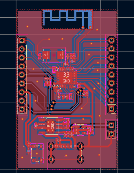
二、PCB模块布局建议
1. 射频区
- 天线与匹配网络:应靠近板边布置,天线走线尽量短直,匹配元件紧贴芯片ANT引脚,保证射频性能。
- 射频地平面:天线下方和射频区应有完整地平面,减少干扰。
2. 主控与时钟区
- nRF52810芯片:放置在PCB中央或靠近射频区,外围时钟、去耦电容紧贴芯片布置,减少引线电感。
- 时钟晶振:靠近芯片相关引脚,走线短且对称,避免干扰。
3. 电源与充电区
- USB-C、TP4056、LDO:建议集中布置在一侧,便于电源流向管理,减少高电流路径长度。
- 电源去耦电容:靠近各自供电引脚,优先放置在芯片和LDO、TP4056附近。
4. IO与扩展区
- 排针接口:布置在PCB边缘,便于外部连接和调试。
- 电池接口:靠近TP4056输出端,走线宽且短,保证大电流充放电安全。
5. 指示与按键区
- LED与按键:可布置在用户易于观察和操作的位置,LED限流电阻靠近LED。

PCB

3D效果图
模块主要性能指标和管脚定义
1. 主控与射频模块(nRF52810)
主要性能指标
- 主频:最高64 MHz
- 内存:192 KB Flash,24 KB RAM
- 射频频段:2.4 GHz ISM(支持BLE 4.2/5.0)
- 发射功率:-20 dBm ~ +4 dBm 可调
- 接收灵敏度:约-93 dBm(BLE模式)
- 低功耗特性:深度睡眠电流<1 μA
- 外设接口:GPIO、UART、SPI、I2C、PWM、ADC等
关键管脚定义
- ANT(Pin 19):射频天线输出
- XC1/XC2(Pin 23/24):32 MHz 晶振输入
- P0.00/XL1, P0.01/XL2(Pin 2/3):32.768 kHz 晶振输入
- SWDIO/SWDCLK(Pin 18/17):调试与下载接口
- /RES(Pin 16):复位输入
- 多路GPIO(Pin 4~15, 25~28, 32):通用输入输出,具体分配见原理图
2. 电源与充电管理
TP4056(U3)锂电池充电管理
- 输入电压:4.5V~5.5V(USB供电)
- 充电电流:可通过R6设置,典型1A
- 终止电压:4.2V
- 保护功能:过充、过放、短路保护
关键管脚
- VBUS(Pin 4/8):USB输入
- BAT(Pin 5):电池正极
- PROG(Pin 2):充电电流设定
- CHRG/STD(Pin 6/7):充电状态输出(可接LED)
ME6211C33M5(U2)LDO稳压
- 输入电压:最高6V
- 输出电压:3.3V
- 最大输出电流:500 mA
- 静态电流:低至35 μA
关键管脚
- IN(Pin 1/3):输入电压
- OUT(Pin 5):3.3V输出
- GND(Pin 2)
3. 射频天线与匹配网络
- AE1:2.4G天线,直接与ANT引脚通过L3、C11、C12等匹配元件连接
- L3、C11、C12:射频匹配,保证天线与芯片阻抗匹配
4. 时钟电路
- Y1:32.768 kHz 晶振,低功耗RTC
- Y2:32 MHz 晶振,主系统与射频时钟
- C7~C10:晶振负载电容,保证振荡稳定
5. IO与扩展接口
- J2/J3:多路GPIO扩展,具体分配如下(部分示例):
- J2.1~J2.8:P25、P28、P30、P04、P05、P06、P09、P10
- J3.1~J3.9:P12、P14、P15、P16、P18、P20、/RES、SWDCLK、SWDIO
- J4:锂电池接口
6. 指示与控制
- D1~D4:LED指示,分别用于电源、充电、状态等
- SW2:按键输入,连接至P09
eZ-PLM上新建物料和项目的截图
使用了eZ-PLM系统上传了自己的工程文件,方便保存记录各个版本,也可随时查阅,系统里查阅不到的物料也支持手动添加。

物料添加展示图

项目详情图
心得体会
本次低功耗蓝牙无线模块的原理图与PCB设计过程中,深刻体会到射频电路与电源管理在系统稳定性中的重要性。射频部分的天线匹配、地平面完整性直接影响通信性能,必须严格按照射频设计规范布线。电源与充电管理模块的合理布局和去耦处理,有效降低了噪声干扰,提升了整体可靠性。主控芯片nRF52810的多功能GPIO和低功耗特性,为后续功能扩展和产品升级提供了便利。通过本项目,进一步提升了对无线通信硬件设计、模块化布局和实际调试的综合能力,也为今后类似项目积累了宝贵经验。
软硬件
元器件
电路图
附件下载
蓝牙5.0开发板.kicad_sch
原理图文件
蓝牙5.0开发板.kicad_pcb
PCB文件
团队介绍
无
评论
0 / 100
查看更多
猜你喜欢
2025 Make Blocks阶段1 + 蓝牙5.2 LED照明开发板该项目使用了PB-03F,实现了开发板的设计,它的主要功能为:引出所有IO、蓝牙5.2、AT指令控制、LED照明电路。
鲍飞.
13
2025 Make Blocks阶段1 -BLE5.0的开发板该项目使用了NRF52840,实现了BLE5.0的开发板的设计,它的主要功能为:可以使用arduino进行开发。
errtefsd
23
2025 Make Blocks阶段1 - 基于NRF52840-QIAA-R7的蓝牙5.0开发板设计该项目使用了NRF52840-QIAA-R7,实现了蓝牙5.0开发板的设计,它的主要功能为:引出所有IO,板载4颗led和4个按键,板载蓝牙天线和nfc天线,板载锂电池充电管理,可用于蓝牙5.0评估与开发。
小雪-
6
