KiCad文件
全屏
内容介绍
内容介绍
任务和模块介绍
2025 Make Blocks第一阶段的主题是:网络与通信、照明及显示。所以打算结合无线和LED显示做一期自定义任务。
- 主要器件:需在DigiKey官网上有货且正常售卖
- 具有蓝牙5.2
- 支持MCU对其进行AT指令控制
- 4个IO控制8个LED
PB-03F芯片DigiKey链接:PB-03F Ai-Thinker | 射频和无线 | DigiKey。
PB-03F芯片具有以下的特性,应该是满足日常的使用的

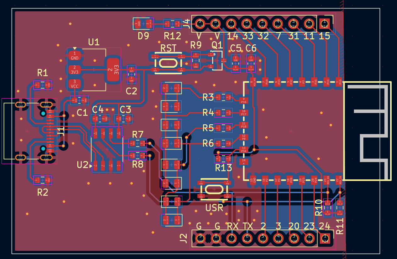
原理图和PCB模块介绍
1、集成了CH340,支持USB转串口进行调试
2、引出来了18个接口,包括电源和地
3、尺寸控制在6cm*3cm
4、电源指示灯一个
5、用户按键一个
6、复位按键一个
7、用于指示LED灯8个



模块主要性能指标和管脚定义
主要性能指标
类型 | MCU板/MCU扩展板 |
核心芯片 | PB-03F |
供电电压 | 2.7V~3.6V |
支持协议 | 蓝牙5.2 |
接口类型 | DMA;PDM;SPI;UART;I2C |
天线形式 | 板载PCB天线 |
板卡尺寸 | 6cm*4cm |
管脚定义
管脚编号 | 管脚属性 | 管脚名 | 管脚名 | 管脚属性 | 管脚编号 |
1 | P | VCC | GND | P | 18 |
2 | P | VCC | GND | P | 17 |
3 | I/O | P14 | RX | I/O | 16 |
4 | I/O | P33 | TX | I/O | 15 |
5 | I/O | P32 | P2 | I/O | 14 |
6 | I/O | P7 | P3 | I/O | 13 |
7 | I/O | P31 | P20 | I/O | 12 |
8 | I/O | P11 | P23 | I/O | 11 |
9 | I/O | P15 | P24 | I/O | 10 |
eZ-PLM上新建物料和项目的截图


心得体会
在使用eZ-PLM的时候,发现导入的时候某些内容填错,但是不能将其进行选择然后一起去除掉,需要一个一个点击进去才能删除,而且会出现库存非0还要再进一步的处理。
软硬件
附件下载
project.zip
团队介绍
个人
评论
0 / 100
查看更多
猜你喜欢
制作FPGA电子琴1. 存储一段音乐,并可以进行音乐播放,
2. 可以自己通过板上的按键进行弹奏,支持两个按键同时按下(和弦)并且声音不能失真,板上的按键只有13个,可以通过有上方的“上“、”下”两个按键对音程进行扩展
john
2377
2025 Make Blocks阶段1 - 基于NRF52810-QCAA-R的蓝牙5.0开发板设计该项目使用了NRF52810-QCAA-R,实现了蓝牙5.0开发板的设计,它的主要功能为:包含:USB接口、锂电池充电管理、PCB天线、LED和按键 ,支持Zephyr/Arduino开发。
金L
236
2025 Make Blocks阶段1 - 基于NRF52840-QIAA-R7的蓝牙5.0开发板设计该项目使用了NRF52840-QIAA-R7,实现了蓝牙5.0开发板的设计,它的主要功能为:引出所有IO,板载4颗led和4个按键,板载蓝牙天线和nfc天线,板载锂电池充电管理,可用于蓝牙5.0评估与开发。
小雪-
89