KiCad文件
全屏
内容介绍
内容介绍
任务与模块概述
- 设计一款直流电机驱动模块,可驱动常见的无刷或有刷电机,可提供至少2A电流
- 板卡尺寸:小于60mmx40mm
- 包含信号:信号输出口,电源接口、GND
- 主要器件:需在DigiKey官网上有货且正常售卖
电机分为好多种,比如直流、步进、有刷或无刷等等。我手头上刚好有一个微型小马达直流电机,于是打算驱动这个直流电机,电机驱动又分很多种方式:
1. 单向驱动
- 原理:使用一个开关器件控制电机的通断,只能让电机朝一个方向旋转
- 特点:电路简单、成本低。
- 应用:适用于只需要单向运转的场合,如风扇、水泵等。
2. H桥驱动
- 原理:由四个开关器件组成H形电路。通过控制不同开关的导通与关断,可以改变电流流过电机的方向,从而实现电机的正转、反转、制动和停转。
- 特点:可实现双向控制,是直流电机驱动的核心电路。
- 应用:机器人、电动车辆、伺服系统等需要正反转的场合。
3. PWM调速驱动
- 原理:通过调节加在电机上的电压脉冲的宽度来控制电机的平均电压,从而调节转速。PWM信号通常作用于H桥或单向驱动电路的开关器件。
- 特点:效率高(开关器件工作在开关状态,功耗小)。控制精度高,响应快。可以与H桥结合实现调速+换向。
- 应用:几乎所有需要调速的直流电机系统,如电动工具、玩具、工业设备等。
对于微型小马达直流电机,使用在第一种方式的基础上添加转速的控制即可实现对直流电机的驱动。
模块设计思路
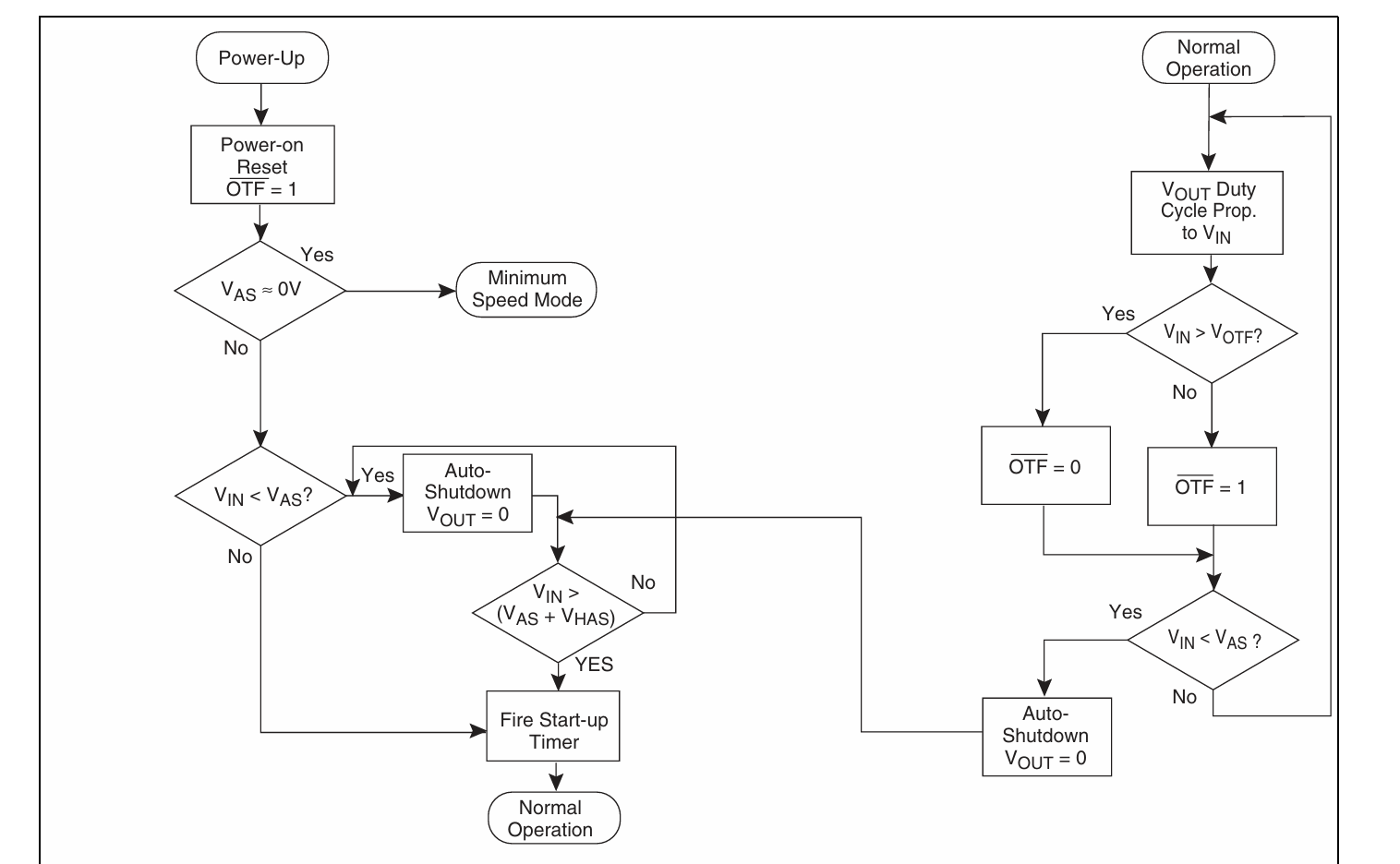
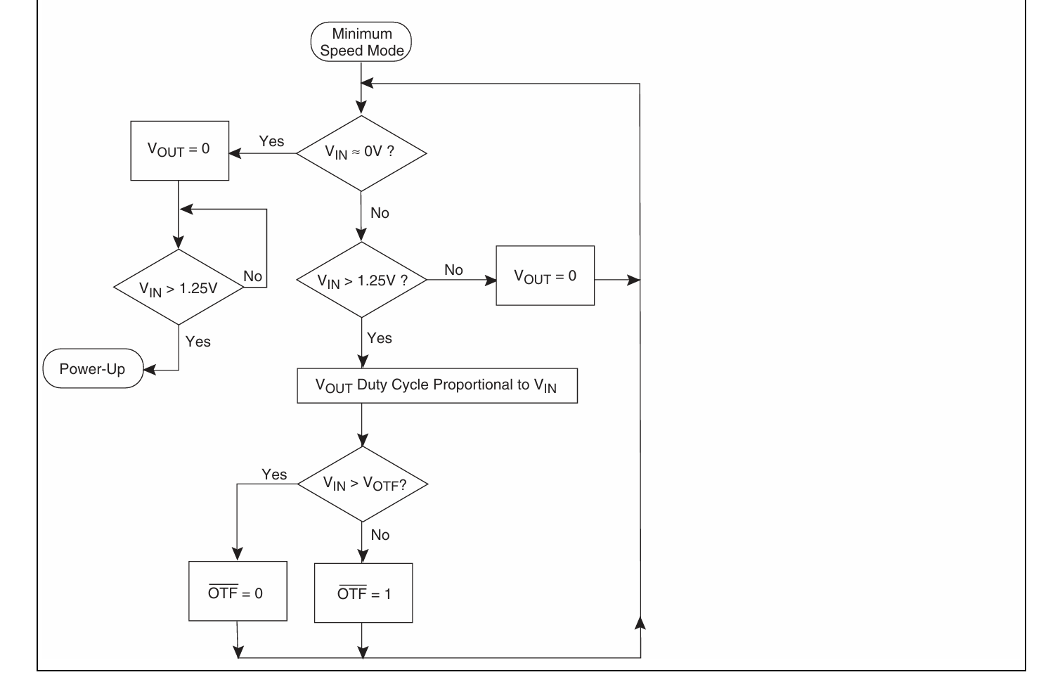
本次选择的芯片是TC648VOA713,下面是它的内部框图通过PWM来控制电机在转速,并且有过温过热保护,在日常使用的时候还是比较安全的。

原理图和PCB
题目中要求提供至少2A电流,这个芯片输出的电流明显不够,所以需要加一个三极管或者MOS管,并在预留电机的供电选择,F2可以连接到芯片的供电电源VDD上,也可以连接到外部输出的电压,通过2.54排针进行短接。通过两个电位器可以控制转速


软件功能
并不需要外部编写程序,在这里芯片内部已经有一套逻辑了,来控制转速/温度报警等等功能


实物展示
J2是电源输出端,J2是风扇的接口,本次测试中使用的是内部VDD的电压,所以需要在方面要加F2和VDD进行短接

短接后效果如下:(如果要使用外部电压的话,将F2和VFAN进行短接)

心得体会
芯片还是得选非QFN的芯片,在上一期焊接的时候排查的范围除了设计还有人为焊接的因素,在日常使用中感觉除了非特殊情况下,尽量使用好焊接的芯片,这是在测试和使用的时候会非常方便
软硬件
附件下载
project.zip
团队介绍
个人
评论
0 / 100
查看更多
猜你喜欢
2025 Make Blocks阶段1 -基于TC648VOA713的直流电机模块该项目使用了TC648VOA713,实现了电机驱动的设计,它的主要功能为:转速可调,故障提示。
--小灰灰--
35
2025 Make Blocks阶段1 - 设计一款直流电机驱动模块设计了一款电路,使用DRV8874,驱动了直流电机(未测试)
目标最大输出电流6A
pvfcd
352
2025 Make Blocks阶段1 - 基于TB6612的带稳压直流电机驱动模块设计该项目使用了KiCad软件,实现了直流电机驱动模块的设计,它的主要功能为:通过控制器输入的信号控制电机运动,并引出电机的编码器数据供主控读取。
osolemio
533