KiCad文件
全屏
内容介绍
内容介绍
任务介绍
设计一款直流电机驱动模块
- 设计一款直流电机驱动模块,可驱动常见的无刷或有刷电机,可提供至少2A电流
- 板卡尺寸:小于60mmx40mm
- 包含信号:信号输出口,电源接口、GND
- 主要器件:需在DigiKey官网上有货且正常售卖
模块介绍
根据任务要求本次我选用的是TC648VOA713芯片设计了一款直流电机驱动模块,TC648VOA713是一款用于无刷直流电机的开关模式风扇速度控制器,具有自动关机和过热警报功能,支持温度比例风扇速度控制,有助于声音控制和延长风扇寿命,采用高效的 PWM 风扇驱动。
电源供电管脚:
VDD:支持3.0~5.5V供电
VFAN:电机驱动供电
电机供电可通过跳线帽来选择是VDD还是VFAN供电
TC648VOA713:芯片DigiKey链接:TC648VOA713 Microchip Technology | 集成电路(IC) | DigiKey
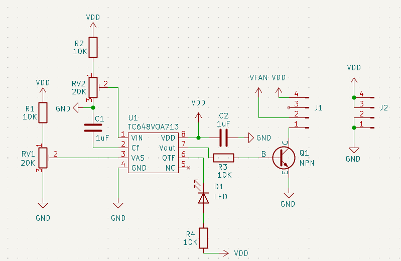
原理图和PCB模块介绍



该模块总过引出来了8个排针,已经预留了两个电位器就是模拟电机的温度,用于调试该模块。
其中F1和F2接的是电机,其余的都是电源信号,
尺寸为:25mm*25mm
模块主要性能指标和管脚定义
主要性能指标
类型 | MCU扩展板 |
核心芯片 | TC648VOA713 |
供电电压 | 3.0~5.5V |
电机供电 | 外部设备决定 |
输出信号 | PWM |
板卡尺寸 | 25mm*25mm |
管脚定义
管脚属性 | 管脚名 | 管脚编号 | 管脚名 | 管脚属性 | |
P | GND | 1 | 8 | VDD | P |
P | GND | 2 | 7 | F2 | I/O |
P | VDD | 3 | 6 | VFAN | P |
P | VDD | 4 | 5 | F1 | I/O |
板上设置及标识
当电机故障的时候,D1亮起
eZ-PLM上新建物料和项目的截图


心得体会
本次使用到的芯片在Kicad中并没有Symbol,并且从网络上下载的导入进去并不能正常显示,点亮手动绘制芯片的Symbol
软硬件
附件下载
project.zip
团队介绍
个人
评论
0 / 100
查看更多
猜你喜欢
2025 Make Blocks阶段1 - 设计一款直流电机驱动模块设计了一款电路,使用DRV8874,驱动了直流电机(未测试)
目标最大输出电流6A
pvfcd
352
2025 Make Blocks阶段1 - 基于TB6612的带稳压直流电机驱动模块设计该项目使用了KiCad软件,实现了直流电机驱动模块的设计,它的主要功能为:通过控制器输入的信号控制电机运动,并引出电机的编码器数据供主控读取。
osolemio
533
2025 Make Blocks阶段2 -基于TC648VOA713的直流电机模块该项目使用了TC648VOA713,实现了直流电机的设计,它的主要功能为:转速可以调,故障显示。
--小灰灰--
45