KiCad文件
全屏
内容介绍
内容介绍
任务介绍
本次任务是设计一个能从USB PD充电器诱骗出9V/12V/15V/20V电压的模块。带电压选择开关,出电流能力2A,具备输出电压指示LED。
模块介绍
HUSB238是一款高度集成的USB Power Delivery(PD)受电端控制芯片(PD Sink),支持高达100W的快充功率。HUSB238符合PD3.0与Type-C V1.4规范,也支持Apple divider 3、BC1.2 SDP、CDP、DCP充电协议。HUSB238可用于具有传统桶形连接器或USB micro-B连接器的电子设备,如物联网(IoT)设备、无线充电器、无人机、智能扬声器、电动工具和其他可充电设备。
如下链接是基于husb238芯片实现的模块:5991 Adafruit Industries LLC | 开发板,套件,编程器 | DigiKey
原理图和PCB模块介绍
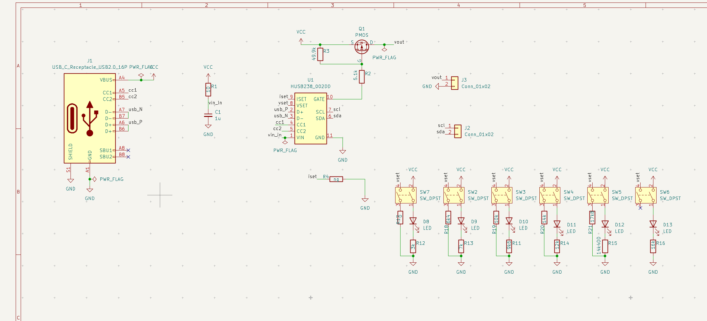
原理图如下,使用16p的typec,引出cc1/2脚,d+ d- 线,连接到husb238芯片,用于协商usb快充协议。

使用六个单刀双掷开关,实现控制两路电路,一个用于控制电阻的选择,另一个实现led的点亮,由于电压不同,故使用不同的电阻,防止led过流烧坏。
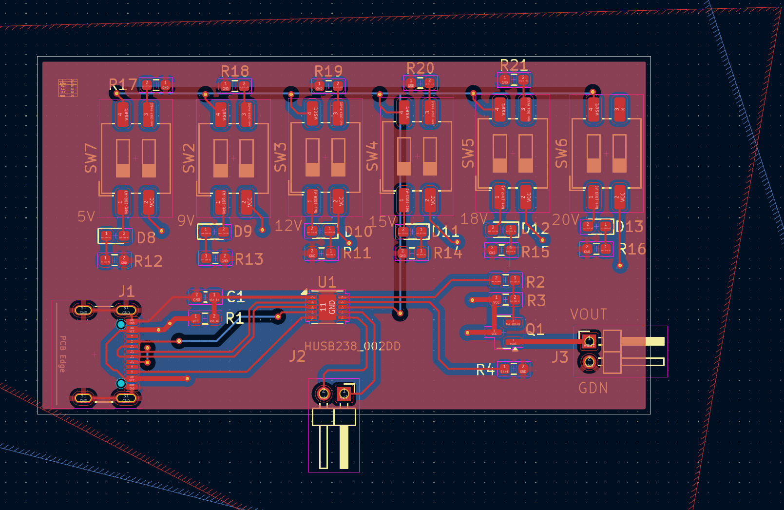
pcb模块如下。
pcb设计两层,底层是电源层,上层为地层。主要的电流使用了12mil线粗。右边是电流引出。下面是iic接口,可以接到其他开发板,用于通过iic接口实现对不同电压的配置。上面是六个开关,左下方是不同电压的开关选择。

模块主要性能指标和管脚定义
模块的引脚定义

模块的设计引脚
引脚 | 功能 |
|---|---|
1 11 | 电源 |
2 3 4 5 | 快充协议沟通 |
8 9 | 电压和电流配置 |
eZ-PLM上新建物料和项目的截图
项目详情图

bom详情

心得体会
本期活动涉及电压功率等设计,这部分是不太熟悉的方向,通过查找资料,学习到了很多,初次入门,以后就有一个很好的有兴趣的新方向。
非常感谢电子森林组织的活动,祝越来越好。
软硬件
电路图
附件下载
husb238-00dd.pdf
husb238-00dd.kicad_sch
团队介绍
暂无
评论
0 / 100
查看更多
猜你喜欢
2025 Make Blocks阶段1 - USB PD诱骗器模块这是一款能从USB PD充电器诱骗出5V/9V/12V/15V/20V/28V电压的模块,带电压选择开关,输出电流能力2A以上,且具备输出电压指示LED。
StreakingJerry
649
2025 Make Blocks阶段1 -USB PD诱骗器模块该项目使用了STUSB4710AQ1TR,实现了PD诱骗器模块的设计,它的主要功能为:STUSB4710AQ1TR实现了PD诱骗器模块。
小易w
280
2025 Make Blocks阶段2 - USB PD诱骗器模块这是一款能从USB PD充电器诱骗出5V/9V/12V/20V/28V电压的模块,带电压选择开关,输出电流能力2A以上,且具备输出电压指示LED。
StreakingJerry
214