KiCad文件
全屏
内容介绍
内容介绍
一、任务简介
题目要求:设计一个能够从 USB PD 充电器诱骗出 9V、12V、15V 和 20V 电压的模块,具备以下功能要求:
- 带电压选择开关
- 输出电流能力 2A
- 具备输出电压指示 LED
- PCB 尺寸建议控制在 40mm × 20mm 范围内
- 主要器件需在 DigiKey 官网有货且正常售卖
二、模块介绍
1. 芯片选择
为了实现 USB PD 诱骗和输出电压指示功能,我们选择了 AP33771 和 74HC138 两个芯片:
- AP33771:该芯片负责与 USB Type-C 电源进行通信,获取不同的 USB PD 输出电压(如 5V、9V、12V、15V 和 20V)。它能够实现 USB PD 充电器的电压切换,并支持高功率传输。DigiKey官网芯片链接:AP33771DKZ-13 Diodes Incorporated | 集成电路(IC) | DigiKey
- 74HC138:这是一个 3-to-8 解码器,用于根据选择的电压(通过电压选择开关)控制不同的输出 LED 指示灯,指示当前的输出电压。DigiKey官网芯片链接:74HC138D Toshiba Semiconductor and Storage | 集成电路(IC) | DigiKey
2. 功能说明
该模块设计了电压选择开关,可以通过不同的拨码选择输出不同的电压。根据选择的电压,模块会相应地点亮不同的 LED 指示灯。输出电压包括以下几种选择:
- 5V
- 9V
- 15V
- 20V
通过使用 AP33771 芯片与 74HC138 解码器的配合,能够实现对不同电压输出的精准选择和显示。
3. 应用领域
所设计的 USB PD 诱骗模块 可广泛应用于以下领域:
- 多端口 USB PD 充电系统:该模块可用于多端口 Type-C PD 充电系统,提供多种输出电压选项(如 9V、12V、15V、20V),实现不同设备的快速充电。
- 移动设备充电:该模块能够通过 USB PD 技术为移动设备(如智能手机、平板、笔记本电脑等)提供不同电压的充电方案,确保高效、安全的充电体验。
- 电源管理系统:在电源管理领域,USB PD 诱骗模块可用来管理电源分配,控制电压输出以适应不同的设备需求,确保系统的稳定性和安全性。
- 嵌入式系统与开发板:该模块可作为嵌入式系统或开发板中的电源管理组件,用于测试和开发支持 USB PD 技术的设备。
三、原理图和PCB设计

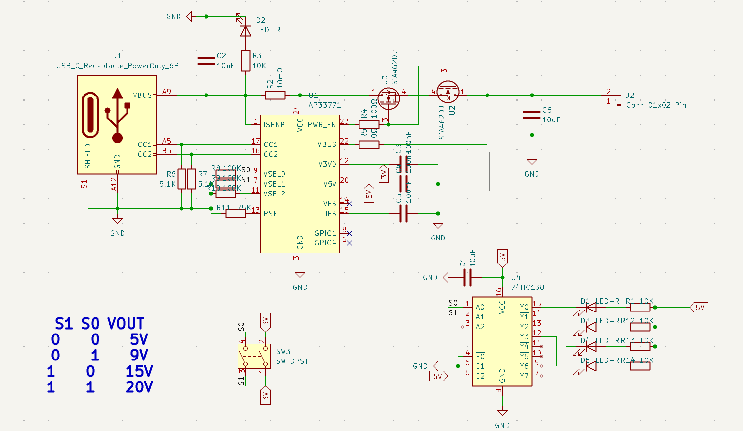
原理图

PCB正面

PCB正面(3D仿真图)

PCB背面(3D仿真图)
- 原理图规范:原理图与电路连接按照官方手册进行。
- PCB布局:PCB设计时采用双面板布局,紧凑布局使得模块尽可能小。
- 标识规范:添加引脚标识,反向显示方便用户快速确认引脚。
四、性能指标和管脚定义
性能指标:
- 输入电压范围: 支持 USB Type-C 输入,兼容 USB Power Delivery (PD),可提供 5V 至 20V 电压输入。
- 输出电流能力: 最大输出电流为 2A,适用于多种设备的充电需求。
- 输出电压选择: 通过 S0 和 S1 开关选择输出的电压,支持 5V、9V、15V、20V 四种电压输出。
管脚定义:
引脚名称 | 功能说明 |
|---|---|
V+ | 正电压输出引脚,提供根据 S0 和 S1 开关选择的输出电压(5V、9V、15V、20V)。 |
V- | 负电压输出引脚,协同 V+ 提供稳定的电压输出。 |
S0 | 电压选择开关引脚之一,用于选择输出电压,与 S1 配合使用。 |
S1 | 电压选择开关引脚之一,与 S0 配合选择输出电压,决定输出电压档位(5V、9V、15V、20V)。 |
五、物料及说明(eZ-PLM)

eZ-PLM系统BOM列表

eZ-PLM系统项目详情图
六、心得体会
- 通过本次 PD诱骗模块 的设计,我对 USB Power Delivery(PD)技术及其应用有了更深入的理解。
- 针对电压状态显示,可以通过3-to-8解码器来显示,如 74HC138。
- 在设计过程中,我解决了电压选择和输出电压指示的问题,确保了模块在不同电压输出下的稳定性和可靠性。
附件下载
USB_PD_Mod.kicad_sch
原理图
USB_PD_Mod.kicad_pcb
PCB文件
团队介绍
无
评论
0 / 100
查看更多
猜你喜欢
2025 Make Blocks阶段1 - USB PD诱骗器模块这是一款能从USB PD充电器诱骗出5V/9V/12V/15V/20V/28V电压的模块,带电压选择开关,输出电流能力2A以上,且具备输出电压指示LED。
StreakingJerry
646
2025 Make Blocks阶段1 - 基于AP33771的PD诱骗模块设计该项目使用了AP33771,实现了PD诱骗模块的设计,它的主要功能为:PD协议控制。
立冬的雪
110
2025 Make Blocks阶段1 -USB PD诱骗器模块该项目使用了STUSB4710AQ1TR,实现了PD诱骗器模块的设计,它的主要功能为:STUSB4710AQ1TR实现了PD诱骗器模块。
小易w
280