

本次设计的低噪声音频前置放大器模块,是一个基于±12V对称电源供电、具有双通道处理能力的音频电路。其核心设计理念是在满足基本电气指标的前提下,追求低噪声和高保真度。
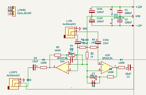
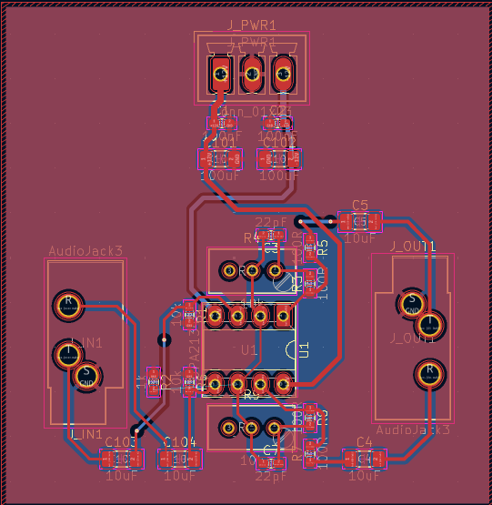
整体原理图与PCB板如图所示,尽量保证输入输出线路较短防止失真,同时在电源接口处设置了两组电容保障稳定,同时选择了正反面铺铜。
模块的主要技术特征如下:
核心架构:采用OPA2134作为核心放大元件。这是一款专为音频应用设计的JFET输入运算放大器,以其极低的失真、低噪声和高输入阻抗而闻名,非常适合作为前置放大。(digkey链接:https://www.digikey.cn/zh/products/filter/%E7%BA%BF%E6%80%A7/%E6%94%BE%E5%A4%A7%E5%99%A8/%E4%BB%AA%E5%99%A8-%E8%BF%90%E7%AE%97%E6%94%BE%E5%A4%A7%E5%99%A8-%E7%BC%93%E5%86%B2%E5%99%A8/687?s=N4IgTCBcDaIPIAUCCYCMBmALCAugXyA)


图中引脚1--3,5--7为OPA2134放大元件,此原件由两个放大器构成,1与7为输出端,3与5为信号输入端,2,6与输出端构成反馈回路,滑动变阻器用于调整增益;4,8引脚为放大器提供电源。
增益调节:每个声道使用一个精密多圈电位器(如Bourns 3269W)构成反馈网络的一部分,实现了约0.8dB至21dB的连续增益可调范围。用户可以根据输入信号电平灵活调整放大倍数。
频响特性:通过精心计算选择输入耦合电容与输入电阻的值,确保了通频带的低频下限低于50Hz(实际计算约1.6Hz)。而放大器的高频上限由OPA2134的高增益带宽积保证,远高于20kHz,完全满足高保真音频的要求。
电源设计:采用±12V对称电源供电。板上设计了分级电源滤波网络:包括全局的大容量电解电容(100μF)用于低频滤波和储能,以及紧靠每个运放电源引脚的100nF瓷片去耦电容,用于消除高频噪声,这是低噪声设计的基石。
接口与布局:
输入/输出:选用标准的3.5mm立体声耳机插孔(AudioJack3),符合通用音频设备接口规范。


J_IN为输入插孔,J_OUT为输出插孔,S引脚接地,R引脚为左声道输入/输出,T引脚为右声道输入/输出。
电源接口:使用3引脚螺丝端子,牢固可靠地接入±12V和GND。

主要性能指标
指标类别 | 参数 |
增益 | +0.8dB至+21dB |
频率响应 | 1.6Hz至100kHz |
输入阻抗 | 10k |
电源供电 | +-12V |
通道数 | 2 |
管脚
管脚编号 | 管脚属性 |
1、2、3、5、6、7、R、T | I/O |
GND、+12V、-12V | P |
心得:在这个活动中首次真正凭借自己设计并完成了一个能实现一定功能的pcb模块,在活动过程中觉得将理论知识转换成为一个项目也十分有挑战性,总之在此次活动中提高了自己的能力,也巩固了以往的理论知识。
eZ-PLM上新建物料和项目的截图
使用了eZ-PLM系统上传了自己的工程文件,方便保存记录各个版本,也可随时查阅,系统里查阅不到的物料也支持手动添加。

物料添加展示图

项目详情图
