任务介绍
设计⼀个低噪声⾳频前置放⼤器 PCB 模块
1. 增益可调
2. 通频带:50Hz~20kHz
3. 主要器件:需在DigiKey官网上有货且正常售卖
模块介绍
此模块主要用于目标通频带内的低噪音频信号的放大,通过调节电位器,可更改放大倍数。根据任务要求,本次我选用的是NJM4580E。这是一款日本生产的高性能双运算放大器,具有极低的总谐波失真加噪声和宽广的带宽,输入电压噪声密度低,且具备较高的转换速率和大输出驱动能力,是较为理想的音频放大器模块。
NJM4580的DigiKey链接:NJM4580E Nisshinbo Micro Devices Inc. | 集成电路(IC) | DigiKey
原理图和PCB模块介绍

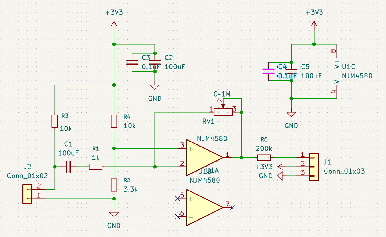
原理图

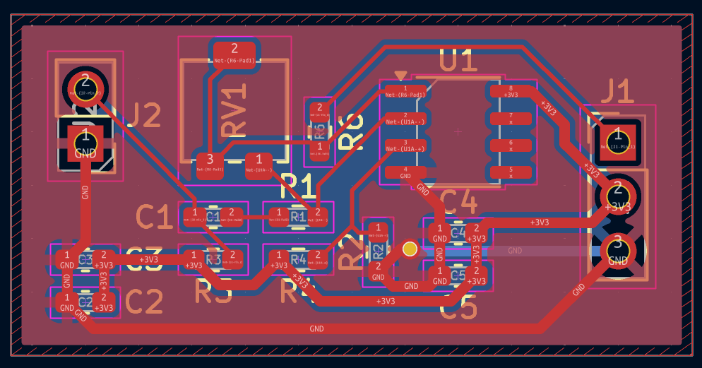
PCB

3D效果图
J1的pin1为信号输出端,pin2为3.3V电源,pin3接地。
J2的pin1接地,pin2为音频信号输入端。
电容C2、C3、C4、C5用于电源的去耦、滤波和储能。
调节电位器RV1即可更改模块的增益。
模块主要性能指标和管脚定义
主要性能指标
类型 | 音频前置放大器 |
核心芯片 | NJM4580 |
板卡尺寸 | 32mm*16mm |
供电电压 | 3.3V |
输入音频通频带 | 50Hz~20kHz |
电位器调节范围 | 0~1M |
管脚定义
管脚属性 | 管脚名 | 管脚 |
P | +3.3V | J1-2 |
P | GND | J1-3 |
P | GND | J2-1 |
I/O | IN | J2-2 |
I/O | OUT | J1-1 |
eZ-PLM上新建物料和项目的截图
使用了eZ-PLM系统上传了自己的工程文件,方便保存记录各个版本,也可随时查阅,系统里查阅不到的物料也支持手动添加。

物料添加展示图

项目详情图
心得体会
本次项目难度虽不高,于我却有些吃力。在此之前,接触过的电路方面知识仅大学时的模电这一门课。一周时间,从零开始学习KiCad的使用、原理图的设计、PCB的布局,还是有些紧凑。多亏硬禾提供的KiCad入门课,为我省去了许多找教程的麻烦。
完成过程中,遇到了不少头疼的问题,万幸最后都顺利解决了。万事开头难,走出了这第一步,后面自然也越熟练、得心应手。这次的活动带我打开了一扇电的大门,日后当勤加学习,争取补上这一块的知识漏洞。