任务介绍
⾳频前置放⼤器模块
题目要求:设计⼀个低噪声⾳频前置放⼤器 PCB 模块
- 增益可调
- 通频带:50Hz~20kHz
- 主要器件:需在DigiKey官网上有货且正常售卖
请注意:PCB设计工具需用KiCad(官方邮件赠送了课程),或最终提交的文件需是KiCad文件,详见大赛主页阶段1要求和项目提交内容
模块介绍
根据任务要求本次我选用的是OPA1656ID运算放大器设计了一款低噪声⾳频前置放⼤器 PCB 模块,此模块主要用于对音频小信号的处理和放大,可调节增益,并具有50Hz~20kHz的带通特性。OPA1656ID引脚:
Pin1 - 运放器A输出端
Pin2 - 运放器A负输入端
Pin3 - 运放器A正输入端
Pin4 - 接GND
Pin8 - 接VCC
OPA1656ID运算放大器链接:https://www.digikey.cn/zh/products/detail/texas-instruments/OPA1656ID/10434553
原理图和PCB模块介绍

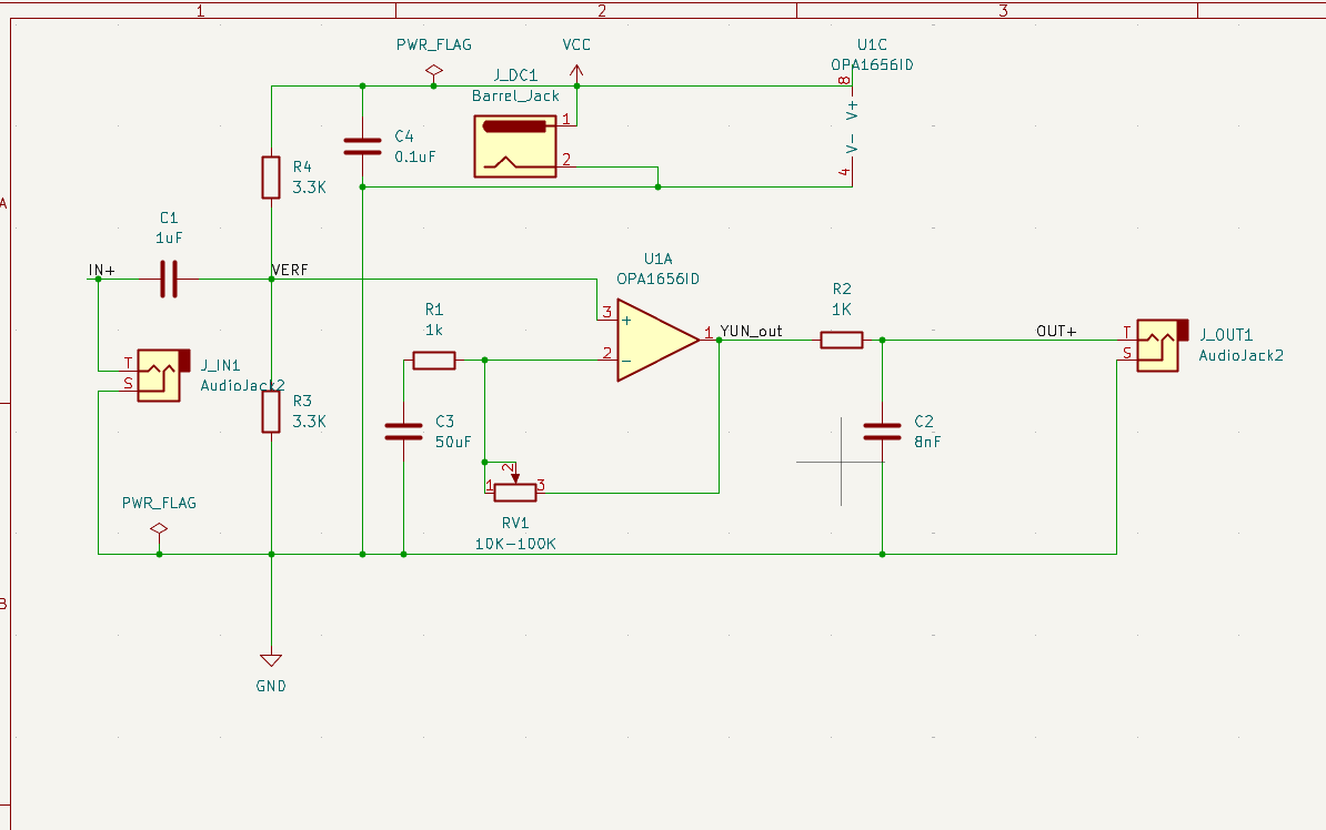
原理图

PCB
原理图
本模块原理图分为四个部分:
高通滤波器(HPF):输入端设计了一个高通滤波器,用于滤除直流电流和低于50Hz的交流电流。
直流偏置以及负引脚耦合电容:在HPF后设计了一个直流偏置以及在运放器负输入端设计了一个耦合电容,以防止运算放大器产生半波失真。
同相比例运算电路:将运算放大器搭建为同相比例运算电路进行同相放大,放大倍数约为滑动变阻器RV1与电阻R1的比值加1。调节滑动变阻器的大小即可调整放大增益。
高通滤波器(LPF):在输出前设计了设计了一个低通滤波器,用于滤除高于20KHz的交流电流。
PCB
PCB中将RV1滑动变阻器设计为打孔,以方便旋转式电位计焊接,防止元件过大。
模块主要性能指标和管脚定义
主要性能指标
主要性能为在具备良好的50Hz-20KHz的带通特性的同时,也具备了一定的增益调节功能。从设计上来讲本模块可将输入的音频小信号滤波并放大约11-101倍,设计供电电压为15V,但是由于运算放大器存在削波失真,具体最大放大倍数由输入小信号幅值和直流电源电压决定。
管脚定义
由于本次项目仅需一个运算放大器,故仅使用了OPA1656ID的A运算放大器部分的引脚,他们分别是:
- Pin1:运放A输出
- Pin2:运放A负极输入
- Pin3:运放A正极输入
- Pin4:接GND
- Pin5:-
- Pin6:-
- Pin7:-
- Pin8:接VCC
eZ-PLM上新建物料和项目的截图
使用了eZ-PLM系统上传了自己的工程文件,方便保存记录各个版本,也可随时查阅,系统里查阅不到的物料也支持手动添加。

物料添加展示图

项目详情图
心得体会
在本次项目中,本人使用 KiCad 完成了音频运放电路的原理图和 PCB 设计。通过实践,掌握了元件选择、封装分配、PCB 布局以及电气规则检查的方法。设计过程中,我学会了使用 Digi-Key 在售元件,绘制板框,处理悬空走线和丝印重叠等问题,确保 PCB 规范可制造。
此次设计不仅提升了我独立完成 PCB 项目的能力,也让我理解了原理图与 PCB 布局的关系和工程规范的重要性,为后续阶段的优化和功能扩展打下了基础。
