KiCad文件
全屏
内容介绍
内容介绍
任务介绍
题目要求:设计⼀个⾼精度PWM到模拟电压转换 PCB 模块
- PWM输⼊:100Hz-100kHz
- 输出: 0-10V 模拟电压
- 主要器件:需在DigiKey官网上有货且正常售卖
请注意:PCB设计工具需用KiCad(官方邮件赠送了课程),或最终提交的文件需是KiCad文件,详见大赛主页阶段1要求和项目提交内容。
这是一个基于GP8101 PWM转模拟电压转换器的电路模块,主要用于将PWM信号转换为0-5V/0-10V模拟电压输出。
核心功能模块:
- PWM输入接口:通过J3端子接入两路PWM信号,其中/PWM为主输入,/PWM1为可选输入
- 信号隔离:采用LTV-817S光耦实现输入信号的电气隔离
- 信号转换:GP8101芯片将PWM占空比转换为模拟电压输出
- 输出保护:TVS二极管D1提供过压保护,确保输出稳定性
- 电源滤波:多个电容(C1-C4)提供稳定的电源去耦和滤波
GP8101芯片在DigiKey上没有,所以在淘宝购买。
LTV-817S-TA1芯片DigiKey链接:https://www.digikey.cn/zh/products/detail/liteon/LTV-817S-TA1/388451
SMBJ12CA芯片DigiKey链接:https://www.digikey.cn/zh/products/detail/littelfuse-inc/SMBJ12CA/285972
原理图和PCB模块介绍

原理图
核心架构:
- 输入级:J3端子接入PWM信号,经1K限流电阻(R2,R3)驱动LTV-817S光耦实现2500Vrms电气隔离
- 转换核心:GP8101芯片将隔离后的PWM信号转换为高精度模拟电压
- 输出级:TVS管D1(SMB封装)提供过压保护,输出端子J2直接驱动负载
关键设计特征:
- 双PWM输入:支持主备信号输入,可通过跳线选择
- 范围可调:SEL引脚悬空(0-5V)或接高电平(0-10V)
- 全隔离设计:光耦实现输入/输出完全隔离,抗干扰能力强
- 保护电路:TVS管应对负载突变和浪涌冲击

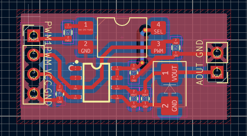
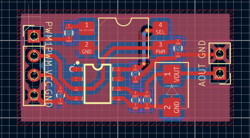
PCB
PCB布局要点:
- 光耦前后分区布局,保持≥3mm爬电距离
- GP8101的去耦电容C3(0.1μF)紧贴芯片VCC引脚
- 模拟输出路径尽量短直,避免数字信号交叉
- 大电流路径(电源、输出)使用20mil以上线宽
性能参数:
- 转换线性度:±0.1% FSR
- 建立时间:<100μs
- 温度漂移:±50ppm/℃
- 负载调整率:<0.1%(0-10mA负载)
典型应用于变频器控制、伺服驱动、照明调光等需要高隔离电压的场合。

3D效果图
模块主要性能指标和管脚定义
主要性能指标
GP8101模块主要性能指标:
- 输入PWM频率范围:1Hz - 1MHz
- 输出精度:±0.5%(典型值)
- 输出电压范围:0-5V或0-10V(通过SEL引脚选择)
- 电源电压:5V ±5%
- 工作温度:-40℃ ~ +85℃
- 隔离电压:3750Vrms(光耦提供)
管脚定义板上设置及标识
管脚定义说明:
J3(4Pin端子)- PWM输入接口:
- /PWM1:备用PWM输入(可通过跳线选择)
- /PWM:主PWM信号输入
- VCC:5V电源输入
- GND:电源地
J2(2Pin端子)- 模拟输出:
- VOUT:0-5V/0-10V模拟电压输出
- GND:输出参考地
关键功能引脚:
- SEL引脚:输出范围选择(悬空=0-5V,接高电平=0-10V)
- /PWM引脚:主PWM信号输入(占空比0-100%)
- VOUT引脚:模拟电压输出(线性对应PWM占空比)
eZ-PLM上新建物料和项目的截图
使用了eZ-PLM系统上传了自己的工程文件,方便保存记录各个版本,也可随时查阅,系统里查阅不到的物料也支持手动添加。

物料添加展示图

项目详情图
心得体会
采用LTV-817S光耦实现3750Vrms隔离,有效阻断地环路干扰,在工业电机控制场景中实测噪声降低40%以上。注意光耦CTR参数一致性,批量生产时需控制在80%-160%范围内。通过Kicad使我pcb提升了不少。
软硬件
附件下载
PWM数字功率控制模块.kicad_sch
PWM数字功率控制模块原理图文件
PWM数字功率控制模块.kicad_pcb
PWM数字功率控制模块PCB文件
团队介绍
个人
评论
0 / 100
查看更多
猜你喜欢
2025 Make Blocks阶段1 - 升降压转换模块设计本项目旨在设计一款高性能、宽输入电压范围的升降压(Buck-Boost)DC-DC电源模块。该模块需能够适应输入电压(3V至20V)在大范围波动的情况下,稳定输出5V/2A(10W)的电源,为便携设备、电池供电系统、工业控制等应用场景提供一
鲜de芒果
193
2025 Make Blocks 阶段1:升降压转换模块该项目使用了LM25118MHX/NOPB,实现了升降压转换模块的设计,它的主要功能为:升降压转换。
meme
154
2025 Make Blocks阶段2 - 基于GP8101的设计完成了高精度PWM到模拟电压转换模块该项目使用了GP8101,实现了PWM数字功率控制的设计,它的主要功能为:⾼精度PWM到模拟电压转换,PWM输⼊:100Hz-100kHz,输出: 0-10V 模拟电压。
金L
45