任务介绍
题目要求:设计一款距离检测模块
- 设计一款可以检测距离的传感器,可使用任意原理,例如红外、超声波、微波、光流等
- 板卡尺寸:小于60mmx40mm
- 包含信号:信号输出口,+3.3V、GND
模块介绍
根据本次任务要求我选择了VL53L5CX是一款飞行时间(ToF)传感器,由意法半导体(STMicroelectronics)生产。这款传感器是基于先进的飞行时间技术,适用于精确测量距离和进行三维空间检测。以下是VL53L5CX的一些主要特点:
- 多区域测量:VL53L5CX能够在单次测量中提供多个测量区域的数据,适合于场景深度绘制和障碍物检测。
- 高精度和远距离:该传感器能够在各种环境条件下提供高精度的测量,并具有较长的测量距离,通常可以达到数米。
- 低功耗:设计时考虑到电池供电设备,VL53L5CX具备低功耗特性,非常适合便携式应用。
- 小体积封装:其小型化设计使其易于集成到各种设备中,如智能手机、机器人和自动化系统。
- I²C接口:类似于PCF8574,VL53L5CX也使用I²C接口,这简化了与微控制器的通信。
得捷购买连接:VL53L5CXV0GC/1 STMicroelectronics | 传感器,变送器 | DigiKey
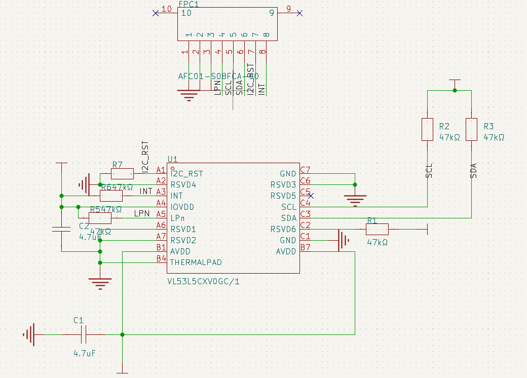
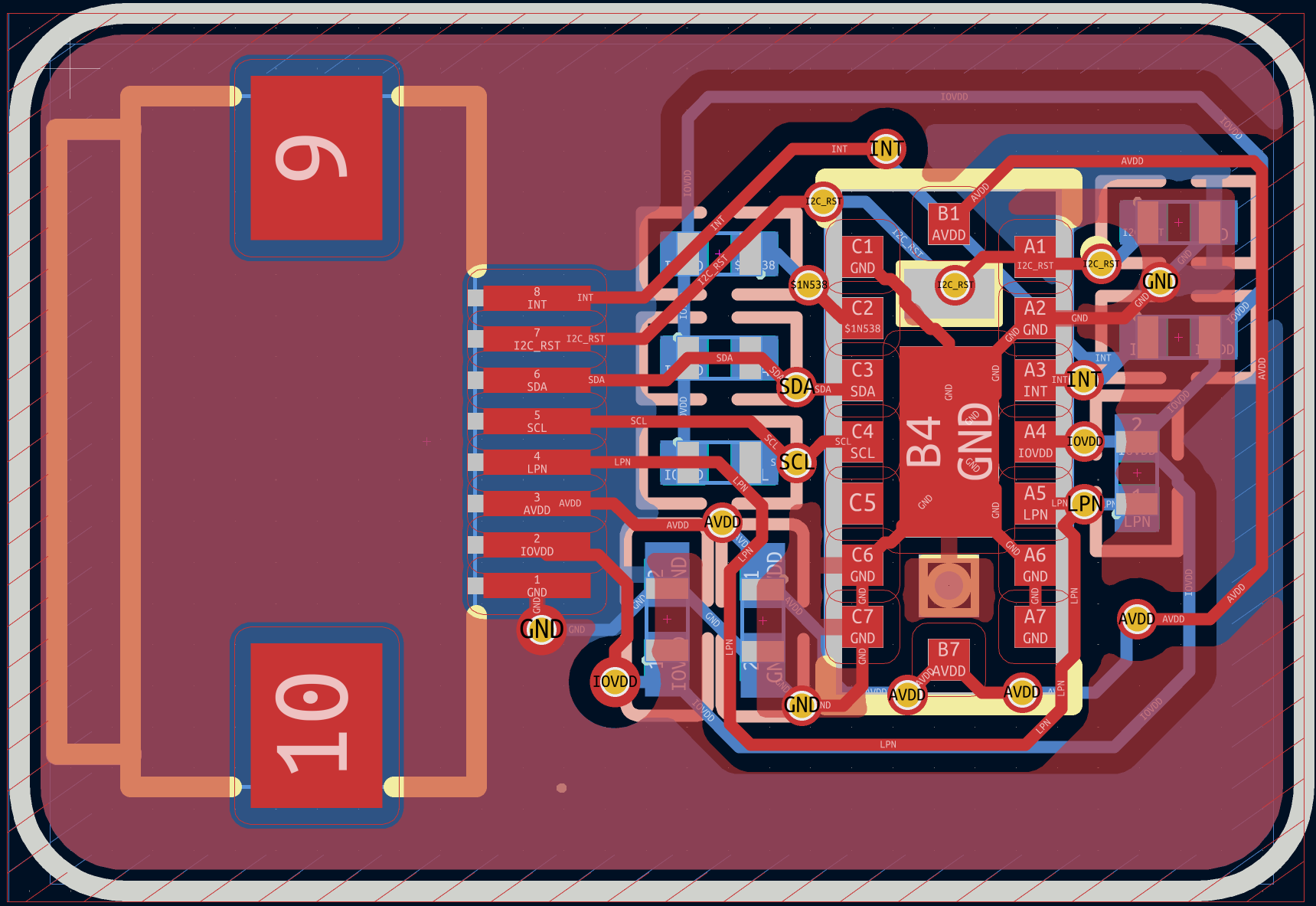
原理图和PCB模块介绍

原理图

PCB

3D显示图
本次的实现,是参考的ST的相关设计,但是我想添加一款能够便携的TOF测距,所以这里我采用了FPC的插座来实现我们的软排线的连接使用。
VL53L5CX主要性能指标
性能指标 | 规格值 | 技术说明 |
|---|---|---|
型号 | VL53L5CXV0GC/1 | ST FlightSense™ 第五代ToF传感器 |
测距范围 | 20cm - 10m(商品页标注0-4m,保守值)/ 实际支持 0.1cm - 10m | 动态范围优化模式(官方标称最大10m) |
测量精度 | ±1cm(0-1m) / ±3%(>1m) | 直方图算法抗串扰(环境光抑制>100k Lux) |
分辨率 | 8×8分区(64个独立测距点) | 多目标同步检测(最小分辨角2°) |
帧率 | 1-60Hz可编程(默认15Hz) | 低功耗模式下可降至1Hz |
接口类型 | I²C(400kHz高速模式) | 支持二次开发固件升级 |
工作电压 | 2.8V - 3.3V(商品页数据) | 兼容3.3V单片机系统 |
功耗 | 运行电流:20mA(峰值) | 硬件休眠唤醒时间<1ms |
光源特性 | 940nm VCSEL(Class 1人眼安全) | 不可见红外激光(发射功率1.5mW) |
光学特性 | 视场角:61°(对角线) | 内置光学串扰校准算法 |
数据输出 | - 距离值(mm) | 提供校验位确保数据可靠性 |
封装尺寸 | 6.4×3.0×1.5mm(LGA12封装) | 兼容回流焊工艺(峰值温度260℃) |
防护能力 | IP52防尘防水(商品页未标注,官方特性) | 适应工业环境应用 |
VL53L5CX管脚定义
管脚 | 名称 | 类型 | 功能描述 | 连接指南 |
|---|---|---|---|---|
1 | VDD | PWR | 主电源输入 (2.8V~3.3V) | 需并联10μF+0.1μF去耦电容 |
2 | GND | GND | 接地端 | 直接连接PCB地平面 |
3 | SCL | I/O | I²C时钟线 | 需接1.5kΩ上拉电阻至IOVDD |
4 | SDA | I/O | I²C数据线 | 需接1.5kΩ上拉电阻至IOVDD |
5 | GPIO1 | I/O | 可编程中断输出 (默认:测距完成中断) | 可直连MCU中断引脚 |
6 | LPn | I | 低功耗模式控制 (低电平激活睡眠模式) | 悬空时默认为高电平(不启用) |
7 | IOVDD | PWR | I/O电平适配电源 (范围: 1.8V~3.3V) | 通常与VDD并联 |
8 | GPIO2 | I/O | 辅助可编程IO (可配置为第二中断输出/通用IO) | 按需连接 |
9 | XSHUT | I | 硬件复位引脚 (低电平复位) | 建议通过10kΩ电阻上拉至IOVDD |
10 | GND | GND | 接地端 (与Pin2内部连通) | 必须双重接地 |
11 | NC | - | 保留管脚 (禁止连接) | | |
12 | VDD | PWR | 电源输入 (与Pin1并联) | 必须双重供电 |
eZ-PLM上新建物料和项目的截图

项目物料图

项目图
总结收获
此次也是自己根据ST的相关器件实现了TOF,实现我们的光学测距的实现其中的精度也是达到要求。