内容介绍
任务列表
项目报告
内容介绍
模块介绍:
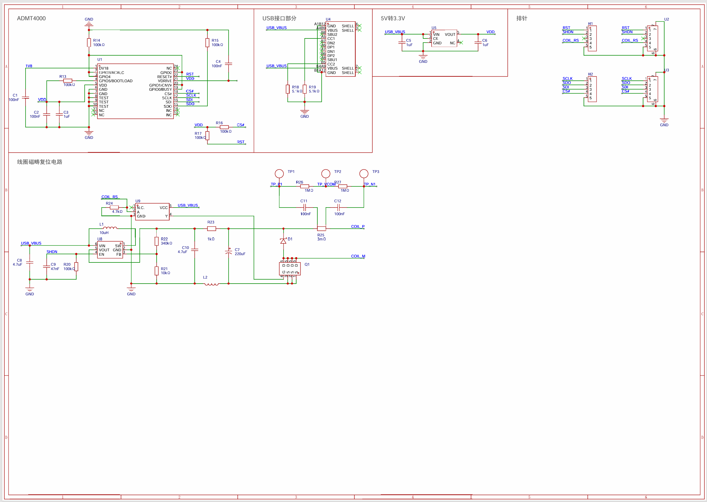
本模块是一款面向 ADMT4000 多圈磁角度(圈数)传感器 的最小系统核心板,集成了磁畴复位电路与完整的信号引出设计,旨在帮助开发者快速学习、验证和使用 ADMT4000 的核心特性,降低硬件搭建与调试门槛。


一、设计定位:
- 面向 学习 / 验证 / 原型开发
- 覆盖 ADMT4000 多圈角度测量、SPI 通信、磁畴复位等关键能力
该模块可作为:
- ADMT4000 学习与评估板
- 多圈磁角度应用的原型验证平台
- 上位 MCU / SBC(如 STM32、ESP32、树莓派) 的外设子模块
二、供电与接口设计
- USB 供电
- 模块采用 USB 接口供电(板载DCDC芯片,提供3.3V,最大500mA输出)
- 无需额外电源,即插即用,适合桌面调试与实验环境
- GH1.25 标准座子引出
- 模块通过 GH1.25 间距连接器 引出了 ADMT4000 的关键控制与通信引脚:
- SPI 通信信号
- 片选(CS)
- 复位控制相关引脚
- 地
- 配合随附的转接线,用户可以快速连接到:
- MCU 开发板(STM32 / ESP32 / NXP 等)
- 树莓派等 SBC 平台
- 自制控制板或逻辑分析设计
- 无需焊接,极大提升试验效率。
三、磁畴复位电路设计
磁畴复位是 ADMT4000 使用过程中的关键且容易踩坑的部分,本模块对此进行了完整、规范的实现。
1.复位控制引脚组
模块引出了以下复位相关信号:
- 复位电源使能引脚
- 复位 MOS 管开启控制引脚
用户可通过 MCU 精确控制:
- 复位触发时机
- 脉冲持续时间
非常适合用于研究官方推荐的复位流程,或进行参数实验。
2. 复位线圈探头接点(官方推荐布局)
模块严格按照官方说明放置了 复位线圈探头测试点:
- 可直接连接示波器探头
- 用于观测复位瞬间的电压变化
- 间接评估复位线圈中的峰值电流是否满足磁畴复位要求
这对于以下场景尤为重要:
- 验证复位电路是否设计合理
- 调整 MOS 管、供电能力或脉冲参数
- 排查“复位不稳定 / 圈数异常”的根因
芯片介绍:
ADMT4000 是一种磁转数传感器,即使在设备断电时也能够记录磁系统的旋转次数。通电时可以查询该套件,以报告系统的绝对位置。绝对位置通过串行外设接口 (SPI) 报告。ADMT4000 最多可计数 46 圈外部磁场,以顺时针 (CW) 方向递增绝对位置计数。
该套件包括三个磁传感器,一个用于计数系统旋转次数的巨磁电阻(GMR)转数计数传感器,一个 GMR 象限检测传感器和一个各向异性磁阻(AMR)角度传感器。AMR 角度传感器与 GMR 象限检测传感器结合使用,可确定系统在 360° 范围内的绝对位置。将 GMR 转数计数传感器输出与 AMR 角度传感器输出相结合,该套件就能以高角度精度报告系统的位置。


产品特性:
- 真正通电多圈计数器
- 46 圈磁传感器
- >16k° 数字输出
- ±0.25° 精度
- 测量更新率 100 kSPS
- 16 mT 至 31 mT 操作范围
- 内部温度传感器
- IC 电源,3.3 V
- SPI 接口,1.8 V 至 5 V
- 结温范围:-40°C 至 +150°C
- 24 引脚 TSSOP
- 工业应用
产品特色:
- 真正通电多圈计数器
- 角度传感器 ±0.25°
- SPI 接口
- 欠压和过压检测
芯片资料:
- 真通电多圈传感器ADMT4000官网:https://www.analog.com/cn/products/admt4000.html
- 数据手册:ADMT4000: True Power-On Multiturn Sensor Data Sheet (Rev.A)
- 用户手册:UG-2069: Evaluating the ADMT4000 Zero Power Multiturn Sensor (Rev.0)
- 用户手册:UG-2271: ADMT4000 Software Package Overview and Getting Started (Rev.0)
- 用户手册:UG-2323: ADMT4000 Calibration Routine Guide (Rev.0)
- 应用笔记:AN-2610: ADMT4000 Magnetic Reset
- ESP32驱动(提供 ESP-IDF 版本示例):https://gitee.com/walker2048/eetree-occurrence/tree/master/funpack-4-3-admt4000
软硬件
电路图
附件下载
模块原理图.pdf
ADMT4000模块原理图
团队介绍
暂无
评论
0 / 100
查看更多
猜你喜欢
Funpack4-3 - 基于ADMT4000的磁转数传感器模块的设计该项目使用了ADMT4000,实现了磁转数传感器模块的设计,它的主要功能为:采集磁转数数据。
孤独的单行者
215
2026 ADI机器控制设计竞赛 - 基于ADMT4000多圈角度读取与断电记忆设计该项目使用了ADMT4000,实现了多圈角度读取与断电记忆的设计,它的主要功能为:多圈角度读取与断电记忆。
空耳-
19
ADMT4000的多圈角度读取与断电多圈验证该项目使用了ADMT4000模块和伺服电机平台,实现了ADMT4000的多圈角度读取与断电多圈验证的设计,它的主要功能为:ADMT4000的多圈角度读取与断电多圈验证。
小明0714
14