项目总结报告(MAX32655FTHR:按键控制 RGB 灯效切换)
1. 项目描述(项目介绍与设计思路)
本项目基于 Analog Devices / Maxim 的 MSDK(MaximSDK)示例工程 Hello_World,在原有“串口打印 + LED 闪烁”的基础上,扩展实现了“使用板载按键控制板载 RGB LED,并支持多种灯效切换”的功能。项目的目标不仅是点亮 LED,而是以最小依赖、清晰结构的方式,把一个典型嵌入式交互式小应用所需的关键点串起来:GPIO 驱动封装、按键输入获取与去抖、有限状态机(模式管理)、基于时间片(tick)的灯效渲染,以及通过 UART 输出运行状态用于调试。
1.1 需求分解
- 输入:板载按键(至少一个)
- 输出:板载 RGB LED(至少实现两种灯效;本项目实现三种:颜色循环、彩虹、呼吸)
- 交互:通过按键在不同灯效之间切换,并可调整速度
- 可观测性:串口输出当前模式/速度,便于验收和调试
1.2 总体设计思路
- 采用“模式(Mode)+ 渲染(Render)”的结构:
mode表示当前灯效类型(颜色循环/彩虹/呼吸)。- 每个 tick(本项目取 10ms)执行一次按键采样、去抖判断、模式切换,然后执行对应灯效的渲染逻辑。
- 按键采用“轮询 + 去抖 + 边沿触发”方案:
- 直接调用 MSDK 的
PB_Get()获取当前按键是否按下。 - 通过连续多次采样一致确认“稳定态”,从而滤掉机械抖动。
- 以“稳定态从 0->1 的跃迁”作为一次有效按键事件(按下边沿)。
- RGB LED 采用 MSDK BSP 的
LED_On/LED_Off封装:
- 对于 FTHR_Apps_P1,BSP 提供
LED_RED/LED_GREEN/LED_BLUE三通道宏。 - 由于板载 RGB LED 本质上是三路 GPIO 控制(开/关),本项目以“1-bit RGB”进行颜色组合(7 色 + 白色)。
- 呼吸灯采用“软件 PWM”实现亮度渐变:
- RGB LED 没有直接的模拟亮度控制接口时,可用短周期 PWM(例如 2ms 周期)在 10ms tick 中循环若干次,形成占空比变化,从而达到视觉上的明暗变化。
2. 简短的硬件介绍
2.1 开发板与核心器件
本项目使用的硬件平台为 **MAX32655FTHR(BSP:`FTHR_Apps_P1`)**。MAX32655 属于低功耗 MCU 系列,MSDK 提供了完整的 BSP、外设驱动(PeriphDrivers)以及常用杂项驱动(MiscDrivers,如 LED/PushButton)。
2.2 本项目用到的板载资源
- RGB LED:由红/绿/蓝三路 LED 组成,对应三路 GPIO 输出控制(在 BSP 中抽象为 `LED_RED`、`LED_GREEN`、`LED_BLUE`)。
- 用户按键:板载两枚按键,对应 BSP 抽象为 `BUTTON1`、`BUTTON2`。
- Console UART:用于输出调试信息(默认 115200,8-N-1)。
2.3 连接与现象
- 将 USB 线连接到 FTHR 的 USB 口供电。
- PC 端打开串口终端(115200 8-N-1),可看到启动信息与模式/速度变化提示。
- 按
BUTTON1切换灯效;按BUTTON2切换灯效速度(周期)。
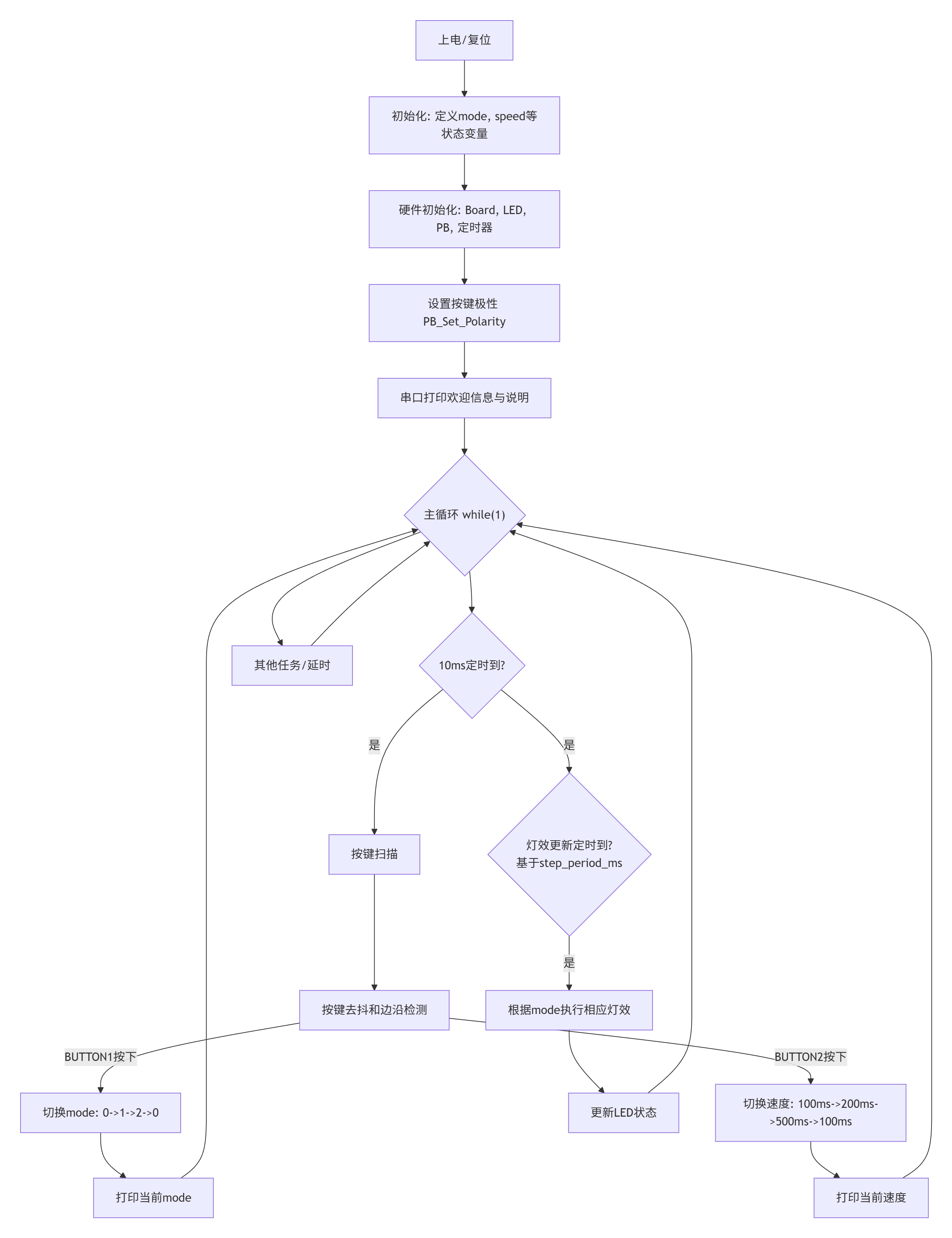
3. 软件流程图与主要代码片段说明
3.1 软件总体流程图(主循环)

3.2 关键模块与代码片段
说明:以下代码片段摘自 main.c,用于解释实现思路。3.2.1 模式定义(状态机的“状态”)
typedef enum {
MODE_COLOR_CYCLE = 0,
MODE_RAINBOW,
MODE_BREATH,
MODE_COUNT,
} led_mode_t;
MODE_COLOR_CYCLE:按步进在 7 色/白色中循环。MODE_RAINBOW:逻辑上与颜色循环类似(同样使用 7 色序列),保留为独立模式便于后续扩展不同“彩虹策略”。MODE_BREATH:软件 PWM + 亮度值递增/递减实现呼吸。
3.2.2 RGB 输出封装(把“颜色”映射到 LED 通道)
static void set_rgb(uint8_t r, uint8_t g, uint8_t b)
{
r ? LED_On(LED_RED) : LED_Off(LED_RED);
g ? LED_On(LED_GREEN) : LED_Off(LED_GREEN);
b ? LED_On(LED_BLUE) : LED_Off(LED_BLUE);
}
这一层封装的意义是:上层灯效逻辑只关心“我想要什么颜色/亮度”,而不直接散落 LED_On/Off 调用。后续若更换硬件(例如 LED 为高电平点亮/低电平点亮差异,或改为 PWM 外设控制),只需调整这一层或替换实现。
3.2.3 按键去抖(稳定态 + 边沿触发)
static int debounce_pressed_edge(debounce_t *d, uint8_t raw_pressed)
{
if (raw_pressed == d->last_raw) {
if (d->same_count < 255) d->same_count++;
} else {
d->last_raw = raw_pressed;
d->same_count = 0;
}
// 3 consecutive identical samples (with 10ms tick) ~= 30ms debounce
if (d->same_count == 3) {
uint8_t prev = d->stable;
d->stable = d->last_raw;
if (!prev && d->stable) return 1; // released -> pressed
}
return 0;
}
- 机械按键在按下/抬起时会产生抖动,导致一次按压被识别为多次。
- 这里使用“连续 N 次采样一致”确认稳定态(N=3,tick=10ms,对应约 30ms)。
- 仅当稳定态由“未按下 -> 按下”时触发一次事件,保证每次按压只切换一次模式/速度。
3.2.4 颜色/彩虹灯效(1-bit RGB 的 7 色序列)
static void render_color_by_index(uint8_t idx)
{
switch (idx % 7) {
case 0: set_rgb(1,0,0); break; // R
case 1: set_rgb(1,1,0); break; // Y
case 2: set_rgb(0,1,0); break; // G
case 3: set_rgb(0,1,1); break; // C
case 4: set_rgb(0,0,1); break; // B
case 5: set_rgb(1,0,1); break; // M
default:set_rgb(1,1,1); break; // W
}
}
由于板载 RGB LED 通道是“开/关”控制,本项目用最直观的 7 色组合(RGB 三基色 + 混色)构成彩虹序列。通过 step_period_ms 控制步进速度,即可得到“颜色切换/彩虹滚动”的效果。
3.2.5 呼吸灯效(软件 PWM + 亮度渐变)
static void render_breath_white(uint8_t brightness_percent)
{
const uint32_t pwm_period_us = 2000;
const uint32_t tick_budget_us = 10000;
uint32_t cycles = tick_budget_us / pwm_period_us;
uint32_t on_us = (pwm_period_us * (uint32_t)brightness_percent) / 100U;
uint32_t off_us = pwm_period_us - on_us;
for (uint32_t i = 0; i < cycles; i++) {
if (on_us) { set_rgb(1,1,1); MXC_Delay(on_us); }
if (off_us){ set_rgb(0,0,0); MXC_Delay(off_us); }
}
}
该实现将 10ms 的时间片拆成若干个短 PWM 周期(2ms),通过占空比(亮度百分比)变化实现“渐亮/渐暗”。这样在不引入额外外设(如定时器 PWM)的前提下,也能得到清晰可见的呼吸效果。
3.3 功能映射(按键与灯效)
BUTTON1:切换灯效模式(颜色循环 -> 彩虹 -> 呼吸 -> 循环)。BUTTON2:切换速度档位(例如 500ms / 200ms / 1000ms)。- 串口输出:
- 启动打印:
Hello World!与按键说明。 - 切换打印:
mode = x、speed period_ms = y。
- 启动打印:
4. 功能展示图片及说明(占位符)
4.1 硬件连接与运行环境

说明:展示 USB 供电连接、串口打开方式(115200 8-N-1),标注 RGB LED 与 BUTTON1/BUTTON2 的位置。
4.2 灯效模式展示
见视频
说明:按 BUTTON1 切换到颜色循环,RGB 颜色按固定序列切换,按 BUTTON2 可明显看到切换速度变快/变慢。
说明:展示 7 色序列滚动效果,强调“彩虹”是由 RGB 组合色构成。
说明:展示亮度从暗到亮再到暗的周期变化,说明该效果由软件 PWM 近似实现。
4.3 串口输出截图

说明:展示模式切换打印、速度切换打印,便于验收。
5. 项目中遇到的难题与解决方法
5.1 板卡 BSP 切换(EvKit_V1 -> FTHR_Apps_P1)
难点:不同板卡的 LED/按键宏定义、引脚映射不同。直接复用 EvKit 示例可能导致“找不到 LED_BLUE / BUTTON 宏”或硬件现象不符合预期。
解决:
- 明确目标板卡为
MAX32655FTHR,选择 BSP:FTHR_Apps_P1。 - 依赖 BSP 提供的统一抽象(
LED_RED/GREEN/BLUE、BUTTON1/2),代码尽量不写死具体 GPIO 引脚。
5.2 安装SDK
难点:win11系统下安装的document有点问题
解决:管理员身份运行(否则无法取消下载安装document的选项),取消勾选下载安装document的选项
6. 对本活动的心得体会(意见与建议)
通过本次活动,我最大的收获是把“驱动 API 的调用”提升到“可交互的嵌入式小系统”的思路:输入需要去抖与事件化,输出需要抽象与可扩展,逻辑需要用模式/状态机组织,时间需要用 tick 或定时器进行统一调度。相比单纯点灯,本项目更接近实际产品中“按键控制灯效/指示状态”的小功能模块。
我也有几点建议:
- 建议在示例工程中提供“按键去抖”的标准范式(轮询与中断两种),避免新手反复踩坑。按键抖动是非常典型的问题,但很多入门示例不会覆盖。
- 建议在 BSP 文档或 README 中更明确地列出“本板卡 LED/按键资源映射”(例如 LED1/2/3 分别对应 RGB 哪一路,BUTTON1/2 的极性),这样在切换板卡(EvKit/FTHR)时更直观。
- 对于呼吸灯等需要亮度变化的效果,后续可以进一步探索硬件 PWM/定时器方案:软件 PWM 简单直接,但会占用 CPU 时间片;硬件 PWM 方案更节能、更平滑,也更贴近产品化实现。
- 在活动验收层面,建议同时提供“可视化现象 + 串口日志”的双证据:LED 效果用于直观展示,串口日志用于定量确认模式/速度切换是否正确,减少主观误判。
附:本项目在 MAX32655FTHR 的使用说明(简要)
- 串口:115200 8-N-1
BUTTON1:切换灯效BUTTON2:切换速度
构建(示例):
make -r -j 8 TARGET=MAX32655 BOARD=FTHR_Apps_P1 MAXIM_PATH=C:/MaximSDK