KiCad文件
全屏
内容介绍
内容介绍
任务介绍
题目要求:设计一个支持USB-C接口的单节锂电池充电模块
- 具备充电状态指示LED
- 充电电流可调(100mA-1A)
- 包含过充过放保护
- PCB尺寸建议控制在30mm×20mm范围内
- 主要器件:需在DigiKey官网上有货且正常售卖
请注意:PCB设计工具需用KiCad(官方邮件赠送了课程),或最终提交的文件需是KiCad文件,详见大赛主页阶段1要求和项目提交内容。
模块介绍
根据任务要求本次我选用的是TP4056芯片设计了一款USB-C接口的单节锂电池充电模块,此电路模块基于TP4056锂电池充电管理芯片,设计用于通过USB-C接口为单节锂电池进行安全高效的充电。主要功能如下:
主要功能:
- 通过USB-C接口(J1)输入5V电源,为单节锂电池(J2)充电。
- TP4056(U1)实现恒流/恒压充电管理,具备过充保护、充满自动停止等功能。
- 充电状态指示:D1、D2为LED,分别指示充电中和充满状态。
- 可调充电电流:通过R2和可调电位器RV1设定PROG脚的充电电流,适应不同容量电池需求。
- 输出端(J2)可直接连接锂电池,C1、C3为输出滤波,提升电池端电源质量。
1. 设计思路
- 供电输入:采用USB-C接口(J1),仅用于电源输入,兼容常见5V适配器。
- 充电管理:核心芯片TP4056(U1),负责锂电池的恒流/恒压充电控制,具备过充、过流、过温保护。
- 充电电流调节:通过外部电阻(R2)和可调电位器(RV1)设定PROG脚,实现充电电流灵活调整,适配不同容量电池。
- 状态指示:双LED(D1、D2)分别指示充电中和充满状态,便于用户直观了解充电进度。
- 输出接口:螺丝端子(J2)输出电池电压,方便后级系统接入。
- 滤波与稳定:输入/输出端配置多颗贴片电容(C1、C2、C3),提升电源稳定性,抑制纹波。
2. 主要器件选型
- TP4056:主流锂电池线性充电IC,支持最大1A充电电流,外围电路简单,性价比高。
- USB-C接口(J1):GCT USB4125系列,6Pin简化型,适合仅供电场合,易于焊接。
- 电位器(RV1):Bourns 3296W,精密可调,便于现场设定充电电流。
- LED(D1、D2):0603封装,体积小,适合高密度PCB。
- 电容/电阻:0603封装,常规选型,便于自动化贴片。
- 螺丝端子(J2):标准2.54mm间距,便于外部电池连接。
3. 设计框图
+-------------------+ +-------------------+ +-------------------+
| | | | | |
| USB-C 输入 (J1) +----->+ TP4056 充电IC +----->+ 电池输出 (J2) |
| | | | | |
+-------------------+ +-------------------+ +-------------------+
| | |
| | |
v v v
输入滤波电容 (C2) 充电电流设定 (R2, RV1) 输出滤波电容 (C1, C3)
|
v
状态指示LED (D1, D2, R1)
4. 设计目标
- 安全可靠:满足锂电池充电安全规范,防止过充、过流。
- 灵活适配:充电电流可调,适应不同容量电池。
- 易用性强:USB-C供电,LED状态直观,端子输出便于集成。
- 小型化:全部采用0603贴片器件,适合紧凑型PCB设计。
TPB4056A20-ES1R芯片DigiKey链接:https://www.digikey.cn/zh/products/detail/3peak/TPB4056A20-ES1R/22228644
原理图和PCB模块介绍
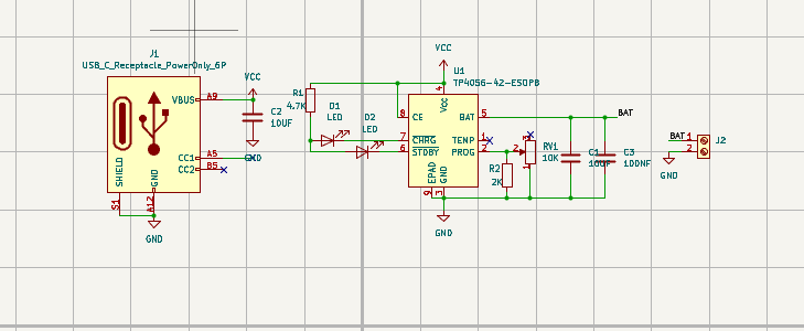
1. 原理图简介
- 输入部分:USB-C接口(J1)引入5V电源,经C2滤波后供给TP4056。
- 充电管理:TP4056(U1)负责对电池充电,PROG脚通过R2和RV1设定充电电流,BAT脚连接电池输出端(J2)。
- 状态指示:TP4056的STAT1、STAT2脚分别驱动D1、D2两颗LED,通过R1限流,分别指示“充电中”和“充满”状态。
- 滤波与保护:C1、C3分别对电池端和信号端做滤波,提升系统稳定性。
- 输出端:J2螺丝端子,方便电池或后级负载连接。

原理图
主要电路结构
- 输入部分:USB-C接口J1,C2为输入滤波电容,确保输入电源稳定。
- 充电管理:TP4056芯片负责整个充电过程的控制,外围电阻电容设定充电参数。
- 状态指示:R1限流,D1、D2分别连接到TP4056的STAT1/STAT2脚,直观显示充电状态。
- 电流调节:R2与RV1串联,连接到PROG脚,可根据实际需求调整充电电流。
- 输出部分:J2为电池连接端,C1、C3为输出滤波,保证电池端电压稳定。
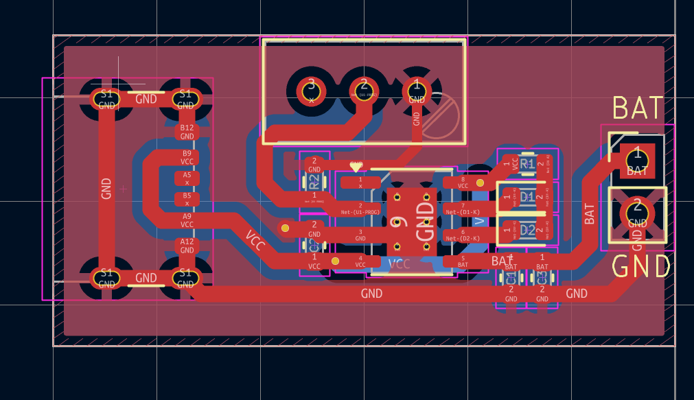
2. PCB设计简介
- 布局紧凑:采用0603封装器件,整体尺寸小巧,适合便携式或嵌入式应用。
- 信号完整性:电源与地线宽度适当加粗,关键节点(如BAT、GND)采用大面积铜皮,降低压降和发热。
- 热管理:TP4056底部EP焊盘通过多孔导热至底层铜皮,提升散热能力,保证高电流充电时芯片温度可控。
- 调试便利:电位器(RV1)布局于板边,便于调节;LED靠近板边,便于观察状态。
- 接口清晰:USB-C和螺丝端子分布于两端,便于走线和实际接线操作。

PCB
板载主要元件分布
- 输入端(USB-C接口J1):位于PCB一侧,方便外部5V电源接入。输入端附近布置有输入滤波电容C2,抑制电源噪声。
- 充电管理芯片(U1):TP4056位于板中央,便于与各外围元件的短距离连接,减少走线阻抗和干扰。
- 状态指示LED(D1、D2)及限流电阻(R1):靠近板边缘,便于外部观察充电状态。
- 充电电流调节(R2、RV1):靠近U1的PROG脚,便于调节和测试。
- 电池输出端(J2):位于另一侧,方便与锂电池连接。输出端附近布置有滤波电容C1、C3,提升输出稳定性。

3D效果图
3. 设计特色与迭代说明
- 多次打样优化:
- 第一版:初步实现功能,但发现USB-C接口与TP4056输入地线回路过长,导致高电流时压降偏大,LED指示偶有误动作。
- 第二版:优化地线走向,增加铜皮面积,调整LED限流电阻值,提升指示准确性和整体稳定性。
- 第三版:进一步缩小PCB尺寸,优化电位器和端子布局,提升用户调节和接线体验;增加丝印标识,便于装配和维护。
- 特色亮点:
- 充电电流可调:通过电位器灵活设定,适配多种电池。
- USB-C供电:兼容性强,适合现代设备。
- 状态直观:双LED指示,充电状态一目了然。
- 高可靠性:多点滤波、优化散热,适合长时间工作。
模块主要性能指标和管脚定义
主要性能指标
- 输入电压范围:4.5V ~ 5.5V(通过USB-C接口供电,推荐标准5V输入)
- 充电电流范围:可调,最大支持1A(通过R2与RV1调节PROG脚设定)
- 适用电池类型:单节3.7V锂离子/锂聚合物电池
- 充电终止电压:4.2V(TP4056内部设定)
- 充电状态指示:双LED指示(充电/充满)
- 过温保护:TP4056内置
- 电池输出端口:螺丝端子,便于外接电池
- 板载滤波电容:输入/输出均有滤波,提升稳定性
- 体积小巧:适合便携式设备集成
管脚定义
- J1(USB-C电源输入)
- A9/B9:VCC(5V输入)
- A12/B12/S1:GND
- A5/B5:CC1/CC2(未连接)
- J2(电池输出端)
- 1:/BAT(电池正极)
- 2:GND(电池负极)
- U1(TP4056-42-ESOP8)
- 1:TEMP(电池温度检测,未连接)
- 2:PROG(充电电流设定,外接R2与RV1)
- 3:GND
- 4:VCC(5V输入)
- 5:/BAT(电池正极输出)
- 6:STDBY(充满指示,接D2)
- 7:CHRG(充电指示,接D1)
- 8:VCC(5V输入)
- 9:EP(散热焊盘,接GND)
- LED指示
- D1:CHRG(充电状态,红灯)
- D2:STDBY(充满状态,绿灯)
- 电流调节
- R2、RV1:与U1的PROG脚相连,用于设定充电电流.
模块调通后,功能展示图通常包括实物照片、连接示意和状态指示效果。以下为典型的功能展示说明及调试过程中用到的主要硬件/工具介绍:
1. 功能展示图说明

功能展示图
(1)模块实物连接图
+-------------------+ +-------------------+ +-------------------+
| | | | | |
| USB-C 适配器 +----->+ 充电模块实物 +----->+ 单节锂电池 |
| | | (本设计PCB) | | (3.7V) |
+-------------------+ +-------------------+ +-------------------+
| | |
| | |
v v v
USB-C线缆 LED1/LED2状态指示 螺丝端子连接
(2)功能状态展示

模块实物
- 充电中:插入USB-C电源,连接锂电池,D1(红色LED)点亮,表示正在充电。
- 充满电:充电完成后,D1熄灭,D2(绿色LED)点亮,表示电池已充满。
- 充电电流调节:旋转RV1电位器,可观察充电电流变化(需配合万用表测量BAT端电流)。
2. 调试用到的其他硬件/工具
- USB-C电源适配器:5V输出,1A以上,保证充电电流需求。
- USB-C线缆:连接适配器与模块。
- 单节锂电池:3.7V常规18650或聚合物锂电池,容量建议500mAh~2000mAh。
- 万用表:测量BAT端输出电压、电流,辅助调节充电电流。
- 螺丝刀:调节RV1电位器,连接/拆卸螺丝端子。
- 焊台/热风枪(如需更换元件或修复):用于贴片器件焊接。
- 电流计:观察输入电压和充电时的电压电流。
3. 展示要点总结
- 模块通电后LED状态正常切换,充电过程直观可见。
- 充电电流可调,适配不同电池,调节过程配合万用表读数。
- USB-C供电,连接简便,适合多种场合。
- 模块体积小巧,布局合理,便于集成到各类项目中。
心得体会
本电路采用TP4056芯片实现锂电池充电管理,设计简洁,功能实用。USB-C接口便于现代设备供电,LED状态指示清晰直观。通过可调电阻和电阻并联设置充电电流,适应不同容量电池需求。滤波电容提升了系统稳定性,整体布局紧凑,便于集成。实际调试过程中,充电过程平稳,安全性高,适合小型便携设备的锂电池充电应用。
软硬件
附件下载
USB-C锂电池充电模块.kicad_sch
原理图文件
USB-C锂电池充电模块.kicad_pcb
PCB文件
团队介绍
个人
评论
0 / 100
查看更多
猜你喜欢
2025 Make Blocks阶段1 - 基于TP4056的USB-C锂电池充电模块设计该项目使用了TP4056,实现了USB-C锂电池充电模块的设计,它的主要功能为:具备充电状态指示LED 充电电流可调(100mA-1A) 包含过充过放保护。
勾结s
203
2025 Make Blocks阶段2 - 基于TPB4056的USB-C锂电池充电模块该项目使用了TPB4056,实现了USB-C锂电池充电模块的设计,它的主要功能为:锂电池充电(1A)。
立冬的雪
48
2025 Make Blocks阶段2 - 基于TPB4056的USB-C锂电池充电模块该项目使用了TPB4056,实现了USB-C锂电池充电模块的设计,它的主要功能为:锂电池充电。
孤独的单行者
59