KiCad文件
全屏
内容介绍
内容介绍
任务介绍
题目要求:设计一个支持USB-C接口的单节锂电池充电模块
- 具备充电状态指示LED
- 充电电流可调(100mA-1A)
- 包含过充过放保护
- PCB尺寸建议控制在30mm×20mm范围内
- 主要器件:需在DigiKey官网上有货且正常售卖
请注意:PCB设计工具需用KiCad(官方邮件赠送了课程),或最终提交的文件需是KiCad文件,详见大赛主页阶段1要求和项目提交内容。
模块介绍
根据任务要求本次我选用的是TP4056芯片设计了一款USB-C接口的单节锂电池充电模块,此电路模块基于TP4056锂电池充电管理芯片,设计用于通过USB-C接口为单节锂电池进行安全高效的充电。主要功能如下:
主要功能:
- 通过USB-C接口(J1)输入5V电源,为单节锂电池(J2)充电。
- TP4056(U1)实现恒流/恒压充电管理,具备过充保护、充满自动停止等功能。
- 充电状态指示:D1、D2为LED,分别指示充电中和充满状态。
- 可调充电电流:通过R2和可调电位器RV1设定PROG脚的充电电流,适应不同容量电池需求。
- 输出端(J2)可直接连接锂电池,C1、C3为输出滤波,提升电池端电源质量。
TPB4056A20-ES1R芯片DigiKey链接:https://www.digikey.cn/zh/products/detail/3peak/TPB4056A20-ES1R/22228644
原理图和PCB模块介绍

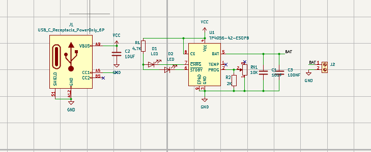
原理图
主要电路结构
- 输入部分:USB-C接口J1,C2为输入滤波电容,确保输入电源稳定。
- 充电管理:TP4056芯片负责整个充电过程的控制,外围电阻电容设定充电参数。
- 状态指示:R1限流,D1、D2分别连接到TP4056的STAT1/STAT2脚,直观显示充电状态。
- 电流调节:R2与RV1串联,连接到PROG脚,可根据实际需求调整充电电流。
- 输出部分:J2为电池连接端,C1、C3为输出滤波,保证电池端电压稳定。

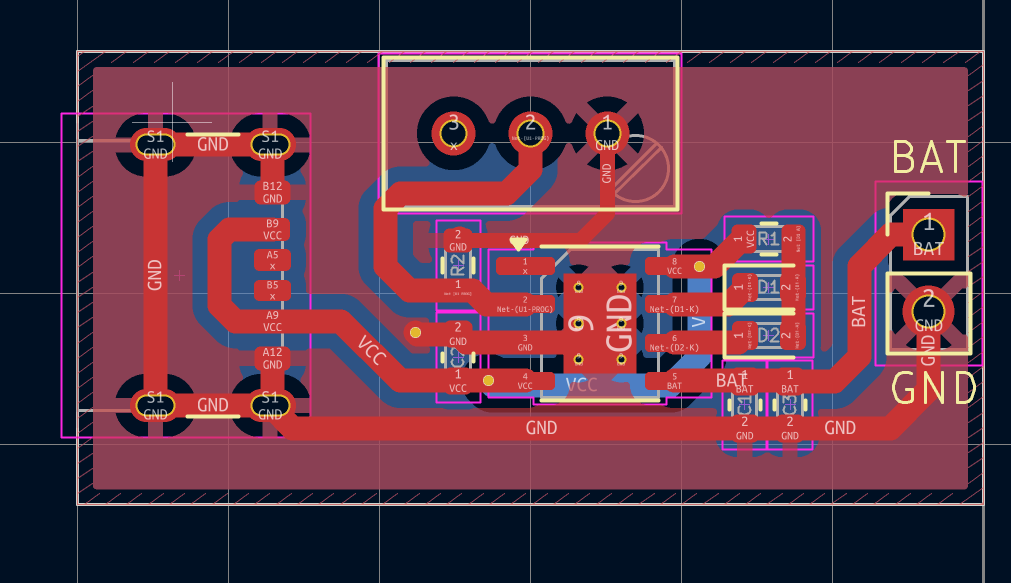
PCB
板载主要元件分布
- 输入端(USB-C接口J1):位于PCB一侧,方便外部5V电源接入。输入端附近布置有输入滤波电容C2,抑制电源噪声。
- 充电管理芯片(U1):TP4056位于板中央,便于与各外围元件的短距离连接,减少走线阻抗和干扰。
- 状态指示LED(D1、D2)及限流电阻(R1):靠近板边缘,便于外部观察充电状态。
- 充电电流调节(R2、RV1):靠近U1的PROG脚,便于调节和测试。
- 电池输出端(J2):位于另一侧,方便与锂电池连接。输出端附近布置有滤波电容C1、C3,提升输出稳定性。

3D效果图
模块主要性能指标和管脚定义
主要性能指标
- 输入电压范围:4.5V ~ 5.5V(通过USB-C接口供电,推荐标准5V输入)
- 充电电流范围:可调,最大支持1A(通过R2与RV1调节PROG脚设定)
- 适用电池类型:单节3.7V锂离子/锂聚合物电池
- 充电终止电压:4.2V(TP4056内部设定)
- 充电状态指示:双LED指示(充电/充满)
- 过温保护:TP4056内置
- 电池输出端口:螺丝端子,便于外接电池
- 板载滤波电容:输入/输出均有滤波,提升稳定性
- 体积小巧:适合便携式设备集成
管脚定义
- J1(USB-C电源输入)
- A9/B9:VCC(5V输入)
- A12/B12/S1:GND
- A5/B5:CC1/CC2(未连接)
- J2(电池输出端)
- 1:/BAT(电池正极)
- 2:GND(电池负极)
- U1(TP4056-42-ESOP8)
- 1:TEMP(电池温度检测,未连接)
- 2:PROG(充电电流设定,外接R2与RV1)
- 3:GND
- 4:VCC(5V输入)
- 5:/BAT(电池正极输出)
- 6:STDBY(充满指示,接D2)
- 7:CHRG(充电指示,接D1)
- 8:VCC(5V输入)
- 9:EP(散热焊盘,接GND)
- LED指示
- D1:CHRG(充电状态,红灯)
- D2:STDBY(充满状态,绿灯)
- 电流调节
- R2、RV1:与U1的PROG脚相连,用于设定充电电流.
eZ-PLM上新建物料和项目的截图
使用了eZ-PLM系统上传了自己的工程文件,方便保存记录各个版本,也可随时查阅,系统里查阅不到的物料也支持手动添加。

物料添加展示图

项目详情图
心得体会
本电路采用TP4056芯片实现锂电池充电管理,设计简洁,功能实用。USB-C接口便于现代设备供电,LED状态指示清晰直观。通过可调电阻和电阻并联设置充电电流,适应不同容量电池需求。滤波电容提升了系统稳定性,整体布局紧凑,便于集成。实际调试过程中,充电过程平稳,安全性高,适合小型便携设备的锂电池充电应用。
软硬件
附件下载
USB-C锂电池充电模块.kicad_sch
原理图文件
USB-C锂电池充电模块.kicad_pcb
PCB文件
团队介绍
个人
评论
0 / 100
查看更多
猜你喜欢
2025 Make Blocks阶段1 - 基于TPB4056的USB-C锂电池充电模块的设计该项目使用了TPB4056,实现了USB-C锂电池充电模块的设计,它的主要功能为:锂电池充电。
孤独的单行者
138
2025 Make Blocks阶段1 - 基于TPB4056的USB-C锂电池充电模块设计该项目使用了TPB4056,实现了USB-C锂电池充电模块的设计,它的主要功能为:锂电池充电。
立冬的雪
135
2025 Make Blocks阶段2 - 基于TP4056的设计完成USB-C锂电池充电模块该项目使用了TP4056,实现了USB-C锂电池充电模块的设计,它的主要功能为:具备充电状态指示LED 充电电流可调(100mA-1A) 包含过充过放保护。
勾结s
156