任务介绍
- 设计一款单路恒流LED驱动模块
- 输入6-40V,输出1A恒流
- 支持PWM调光和模拟调光
- 主要器件:需在DigiKey官网上有货且正常售卖
请注意:PCB设计工具需用KiCad(官方邮件赠送了课程),或最终提交的文件需是KiCad文件,详见大赛主页阶段1要求和项目提交内容。
模块介绍
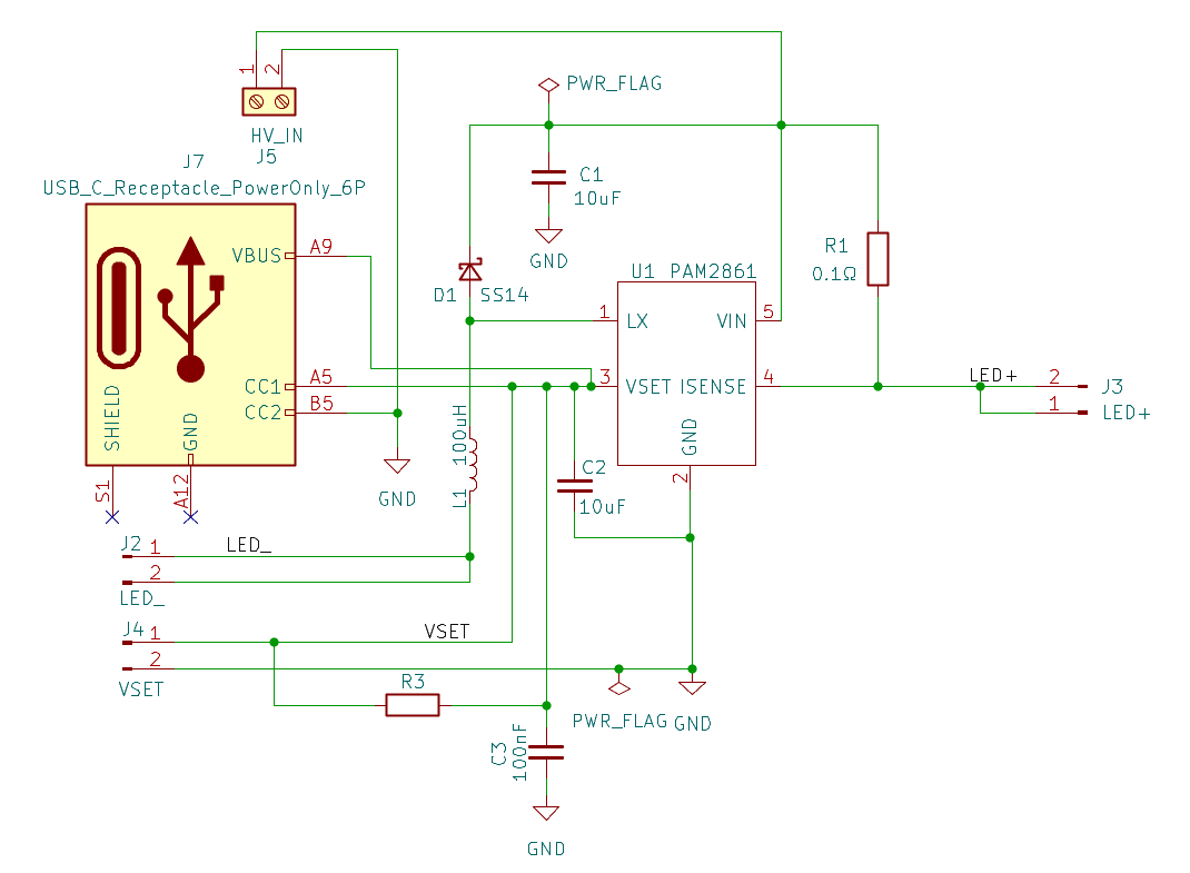
本项目核心为基于PAM2861的单路LED恒流驱动模块,适配6-40V宽输入电压,输出1A恒流,支持PWM与模拟双调光模式驱动LED。输入电源通过USBC接口或HV_IN接口输入,驱动LED负载,通过VSET接口实现亮度或开关控制。

图1 模块框图
PAM2861芯片DigiKey链接:
以下是每个引脚以及对应的功能
引脚编号 | 引脚名称 | 功能 |
1 | LX | NDMOS 开关的漏极 |
2 | GND | 接地 |
3 | VSET | 多功能开 / 关及亮度控制引脚:正常工作时悬空。驱动至低于 0.2V 的电压以关断输出电流 |
4 | ISENSE | 连接电阻 RS 从此引脚到 VIN,以定义标称平均输出电流 |
5 | VIN | 输入电压范围为 6V 至 40V。需在靠近器件处用 10μF 或容量更大的 X7R 陶瓷电容对地去耦 |
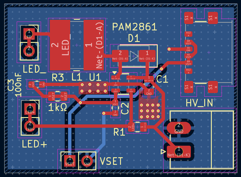
原理图和PCB Layout图
主控芯片选用PAM2861,其内置MOS管简化设计,0.1V低采样电压降低电阻损耗,1MHz开关频率缩小电感体积。

图2 PAM2861的调光LED原理图
器件 | 功能 |
L1 | 饱和电流适配1A输出 |
C1 | 对输入电压去耦,滤除低频噪声 |
C2 | 抑制高频纹波,稳定电路电压 |
C3 | 提升信号稳定性 |
D1 | 实现续流功能 |
R1 | 连接ISENSE与VIN,定义输出电流规格 |
R3 | 用于亮度调节或开关控制 |
J7 | USB电源输入接口 |
J2、J3 | LED负载的正、负极接口 |
J4 | 调光控制信号接口,可输入PWM或模拟电压信号 |
HV_IN | 宽压输入扩展接口,支持6-40V电压输入 |

图3 PCB Layout
PAM2861位于PCB中央,周围紧邻电感L1、电容C2、电阻R1等器件,缩短高频信号路径,减少电磁干扰。采用宽铜箔布线,保证大电流回路载流能力。
eZ-PLM上项目于新建物料截图

图3 项目详情图

图4 物料添加展示图
心得体会
收获:掌握了恒流原理,理解了PWM调光的要点,学会结合芯片手册快速完成器件选型。