KiCad文件
全屏
内容介绍
内容介绍
任务介绍
- 设计一款单路恒流LED驱动模块
- 输入6-40V,输出1A恒流
- 支持PWM调光和模拟调光
- 主要器件:需在DigiKey官网上有货且正常售卖
请注意:PCB设计工具需用KiCad(官方邮件赠送了课程),或最终提交的文件需是KiCad文件,详见大赛主页阶段1要求和项目提交内容。
模块介绍
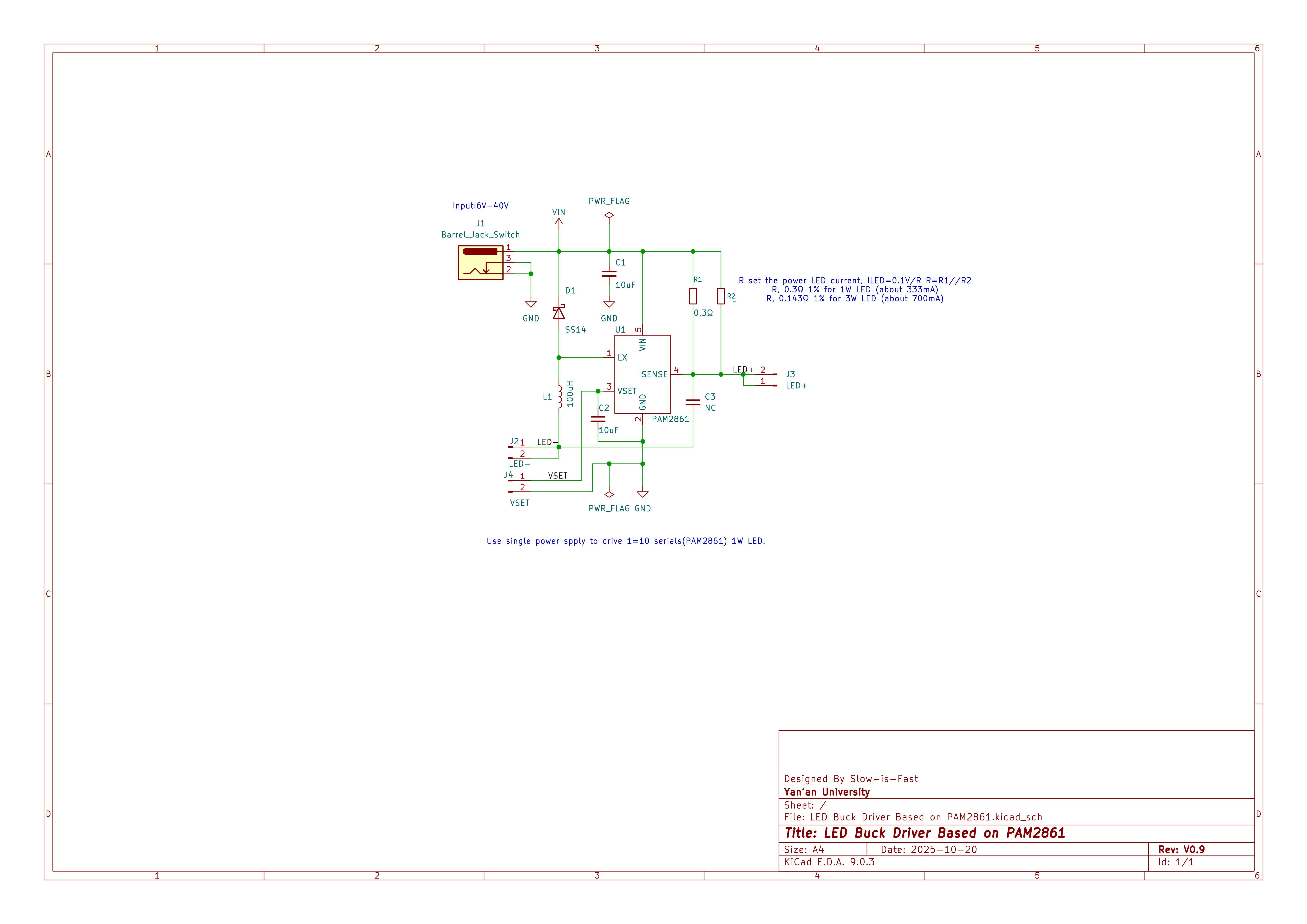
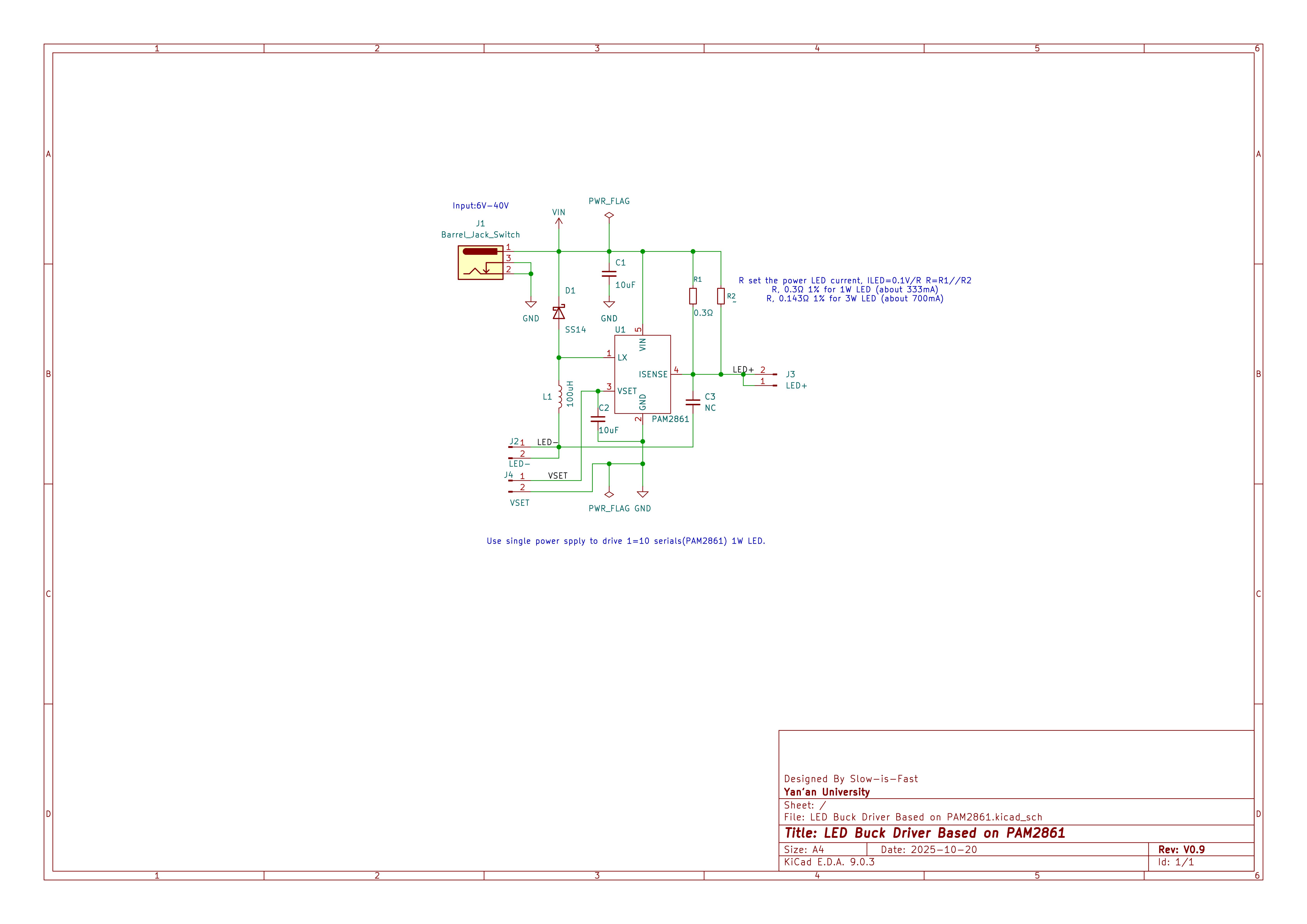
基于设计需求,芯片选用PAM2861ABR(SOT-23-5封装),工作电压范围6V-40V,最大可输出1A电流,支持PWM调光(f<500Hz)与模拟调光(0.3V-2.5V)。该模使用单电源供电可驱动1-10个串联的功率为1W的LED。
PAM2861ABR芯片DigiKey链接:
原理图和PCB Layout图

图1 LED恒流驱动模块原理图

图2 PCB Layout
模块规格和管脚定义
项目 | 参数 |
LED驱动芯片 | PAM2861ABR |
电源接口 | Barrel Jack(6V-40V) |
支持模拟与PWM调光 | 模拟(0.3V-2.5V)PWM(f<500Hz) |
输出电流(A) | ILED = 0.1V/R R = R1//R2 |
最大输出电流(A) | L = 100uH(0.7A); L = 47uH(1.2A) |
尺寸 | 35.7mm X 24.9mm |
管脚定义
管脚属性 | 管脚名称 | 管脚编号 |
Power | VIN | 1 |
Power | GND | 2、3 |
I | LED+(LED anode) | |
I | LED-(LED cathode) | |
I | VSET(信号控制) | 1 |
eZ-PLM上项目与新建物料截图

图3 项目详情图

图4 物料添加展示图
心得体会
通过LED恒流驱动模块的设计,认识了一款LED驱动芯片PAM2861ABR特性,掌握了Layout布局注意事项。
软硬件
元器件
电路图
附件下载
LED Buck Driver Based on PAM2861.kicad_sch
LED Buck Driver Based on PAM2861.kicad_pcb
团队介绍
个人
评论
0 / 100
查看更多
猜你喜欢
2025 Make Blcoks 第六期 阶段1:单路PWM调光LED恒流驱动该项目使用了TPS92512HVDGQR,实现了单路PWM调光LED恒流驱动的设计,它的主要功能为:输入6-40V,输出1A恒流 支持PWM调光和模拟调光。
memo
198
2025 Make Blocks第六期 阶段1-单路PWM调光LED恒流驱动该项目使用了KiCad软件,实现了单路PWM调光LED恒流驱动的设计,它的主要功能为:基于PT4115E,实现了输出电流≤1.5A,利用PWM或模拟的方式对LED调光的装置。
Xu Dachui
158
2025 Make Blocks第六期阶段1-任务5 单路PWM调光LED恒流驱动该项目使用了KiCad软件,实现了PAM2861的单路PWM调光LED恒流驱动的设计,它的主要功能为:适配6-40V宽输入电压,输出1A恒流,支持PWM与模拟双调光模式驱动LED。
无穷物
93
