KiCad文件
全屏
内容介绍
内容介绍
1. 所选任务介绍
本次任务是设计一款四位七段数码管驱动模块。七段数码管作为一种经典的信息显示器件,因其亮度高、显示清晰、成本低廉而被广泛应用于各种电子设备,如时钟、仪表、家电控制面板等。本次设计的核心目标是创建一个简洁高效、易于控制的数码管显示模块,采用串行总线进行控制,以节约主控器的I/O资源。
该模块需具备以下特点:
- 易用性:提供标准的4针接口,仅需两根信号线即可完成所有显示控制。
- 功能性:支持4位数字或字符的显示,并包含亮度调节功能,以适应不同环境光线下的使用需求。
- 通用性:采用主流的2线串行接口(I2C/类I2C),方便与各类微控制器(如Arduino, ESP32, STM32等)快速连接和编程。
2. 设计的模块介绍
模块概述
本设计是一款集成的四位七段数码管显示模块。它将数码管显示器和一个专用的驱动芯片集成在一块紧凑的PCB上。用户通过模块上的4针接口(电源、地、时钟、数据)即可实现对4个七段数码管的全面控制,包括显示内容更新和亮度等级设定,极大地简化了传统数码管动态扫描所需的复杂硬件连接和软件编程。
主要芯片/元器件选择
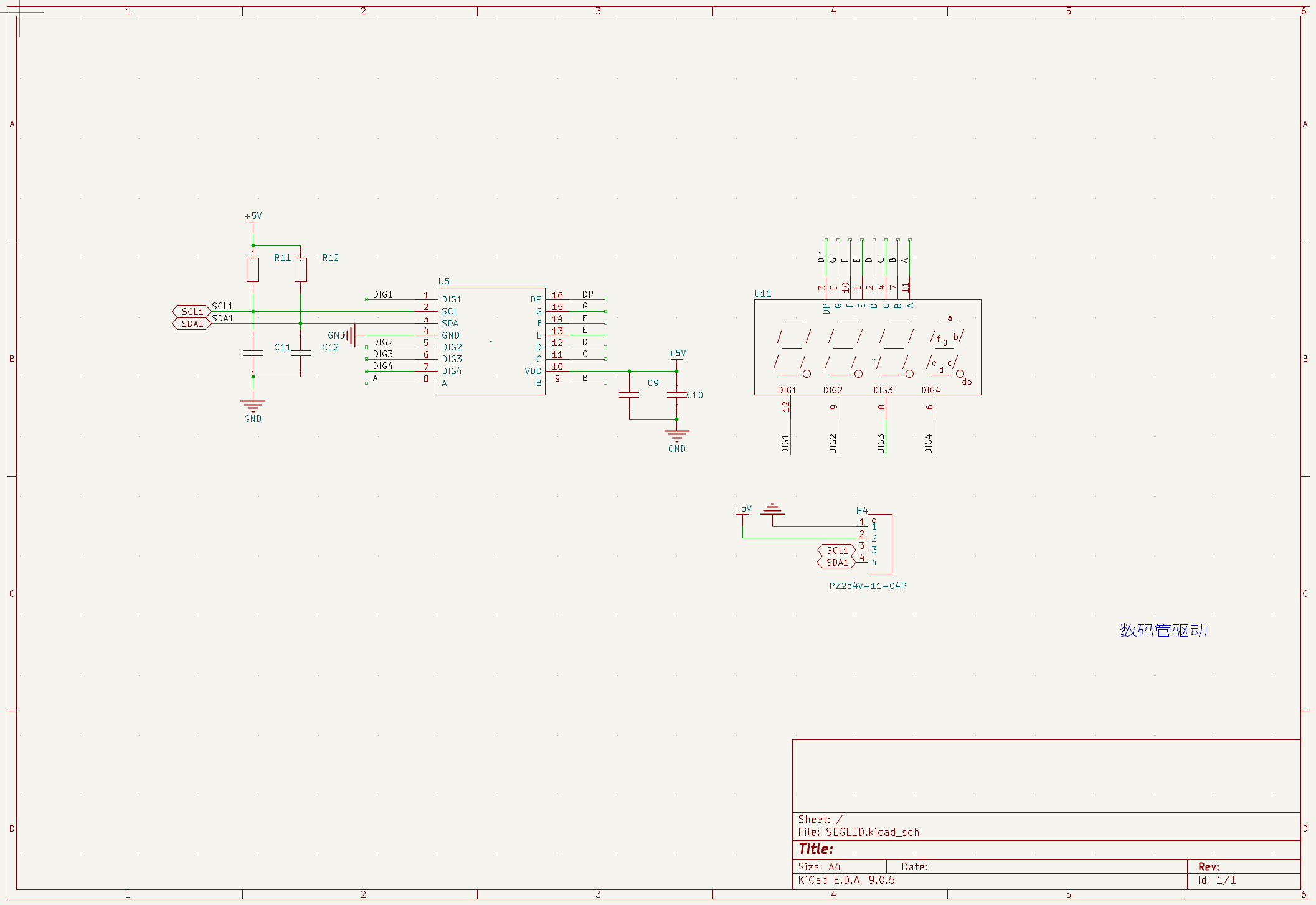
模块使用 TM650 LED显示驱动芯片,它通过标准的I2C总线与主控器通信,仅需两根信号线(SCL和SDA)即可控制多个数码管。对于四位七段数码管(含小数点,共8段),该芯片可以轻松实现驱动。支持8级亮度调节,大大减轻了主控器的负担。
链接:LDQ-N516RI Lumex Opto/Components Inc. | 光电器件 | DigiKey
3. 原理图和PCB模块设计介绍
原理图部分

- 电源部分: 外部通过接口传入+5V电源和GND。在驱动芯片(U5)的电源引脚附近并联了C9和C10等滤波电容,用于滤除电源噪声,确保芯片稳定工作。
- 驱动核心电路: LED驱动芯片(U5)是电路的核心。其SCL和SDA引脚连接到外部接口,用于接收主控器的指令。DIG1至DIG4引脚用于逐位选通四位数码管,而A至DP引脚则输出对应的段码信号。
- 通信接口:
- 2线接口: H1接口提供了VCC, GND, SCL(时钟线), SDA(数据线)四个引脚。
- 上拉电阻: R11和R12是SCL和SDA总线的上拉电阻,这是保证I2C等开漏总线正常通信所必需的。
- 显示部分: U11是一个四位共阳或共阴的七段数码管。驱动芯片的DIG引脚控制公共端,Segment引脚控制段选端,通过高速的动态扫描实现稳定显示。
PCB布局设计
- 顶层 (Top Layer): 主要放置了数码管(U11)和4针的连接器(Header)。顶层布局简洁,主要为显示器件提供安装位置。

- 底层 (Bottom Layer): 底层放置了核心的驱动芯片(U5)以及所有的外围无源器件,包括电阻和电容。大部分信号走线也布在底层。为了增强抗干扰能力和散热,底层采用了大面积的GND铺铜,为信号提供了良好的回流路径和屏蔽。

4. 模块主要性能指标和管脚定义
- 工作电压: +5V DC
- 通信接口: 2线串行接口 (I2C或类I2C)
- 模块尺寸: 约 42mm x 24mm
- 管脚定义:

5. eZ-PLM上新建物料和项目的截图
使用了eZ-PLM系统上传了自己的工程文件,方便保存记录各个版本,也可随时查阅,系统里查阅不到的物料也支持手动添加。

6. 心得体会
通过本次基于专用驱动芯片的数码管模块设计,我深刻体会到了集成电路在现代电子设计中的巨大优势。相比于传统的使用单片机I/O口直接驱动或通过74HC595等逻辑芯片扩展驱动的方式,采用TM1650这类专用驱动芯片,不仅大幅简化了外围电路设计,节约了宝贵的PCB空间和主控器资源,更通过其内置的亮度控制和自动扫描功能,极大地降低了软件开发的复杂度。
软硬件
附件下载
SEGLED.kicad_sch
SEGLED.kicad_pcb
团队介绍
JSNU
团队成员
iex123
评论
0 / 100
查看更多
猜你喜欢
2025 Make Blocks阶段1 - 进行四位数码管驱动模块的设计该项目使用了ET6226M,实现了四位数码管驱动模块的设计,它的主要功能为:数位数码管显示控制。
Bymyself
61
2025 Make Blocks阶段1 - 四位数码管驱动模块设计该项目使用了KiCad软件,实现了四位数码管驱动模块的设计,它的主要功能为:四位七段数码管驱动模块、线串行接口控制、包含亮度调节功能。
C WJ
74
2025 Make Blocks_第六期_阶段1_四位数码管驱动模块该项目使用了PCF8574P I²C I/O扩展芯片,实现了标准I²C通信的数码管驱动的设计,它的主要功能为:通过2线串行接口接收主控制器指令,控制4位数码管的段选和位选信号,将串行数据转换为并行驱动信号,实现数字和字符的稳定显示。。
该项目使用了CD4017计数器和NE555定时器组合,实现了硬件PWM亮度调节的设计,它的主要功能为:通过实体按键控制CD4017产生8级亮度编码,经电阻网络调节NE555的PWM输出占空比,独立于软件实现平滑的亮度等级调节,提供直观的用户交互体验。。
该项目使用了P-MOSFET功率开关电路,实现了高效的数码管电源管理的设计,它的主要功能为:通过P-MOSFET控制数码管整体的供电通断,配合跳线选择硬件PWM控制或全亮模式,在保证驱动能力的同时实现灵活的亮度控制策略,提升系统可靠性。。
RHJ木工
25
