任务介绍
本次所选择的任务是位于任务栏第一栏的USB-C锂电池充电模块设计。
模块介绍
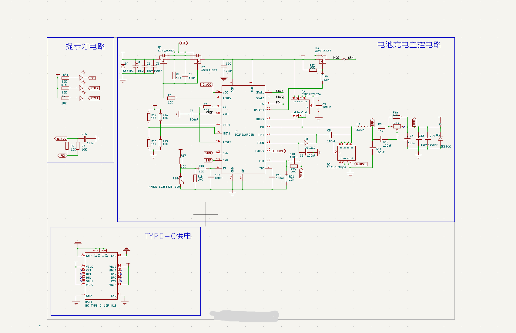
根据任务要求我设了计一款高效、智能的锂电池充电模块,核心控制芯片采用德州仪器(TI)的BQ24610同步降压电池充电器控制器。该模块支持电位器进行充电电流调节范围(100mA至1A),适配USB-C输入接口,并配备直观的红绿双色状态指示灯,实现充电过程与状态完成的明确提示,使用是仅需插上type-c,然后将电池正极接入VBAT引脚,负极接入GND即可实现充电。
这里附上BQ24610ic的DigiKey链接:BQ24610RGER Texas Instruments | 集成电路(IC) | DigiKey 市场
原理图和PCB设计介绍

图1.模块原理图设计
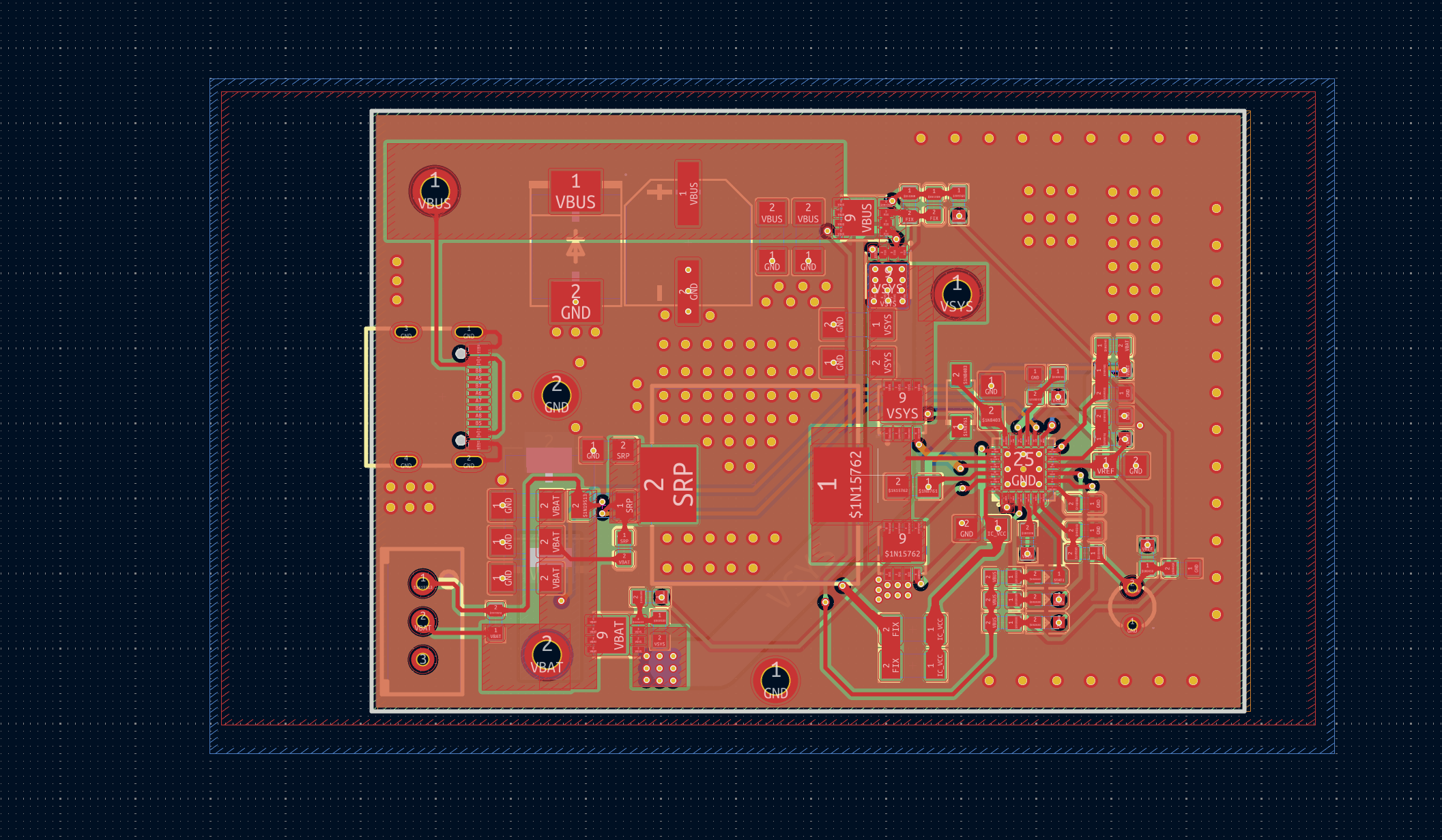
图2.模块PCB设计
为增强散热和减小寄生阻抗,PCB方面采用四层PCB设计和加宽走线并添加过孔进行处理,既可以选择USB-c进行充电,也可以选择直接使用焊盘进行供电。
eZ-PLM上新建物料和项目的截图
使用了eZ-PLM系统上传了自己的工程文件,方便保存记录各个版本,也可随时查阅,系统里查阅不到的物料也支持手动添加。


主要性能指标
BQ24610
类型 | 1至6节锂离子/锂聚合物电池同步降压开关式充电控制器 |
芯片型号 | BQ24610 |
供电电压 | 5V 至 28V |
最大可充电电流 | 1000mA |
开关频率 | 600kHz |
工作环境温度 | -40°C to +85°C |
输入输出引脚
管脚编号 | 名称 | 属性 | 说明 |
1 | GND | P | 模块地 |
2 | VBUS | P | 5V输入 |
1 | GND | P | 模块地 |
2 | VSYS | P | 独立通道电l流输出 |
核心芯片介绍
BQ24610是一款高度集成的独立同步降压充电控制器,专为1至6节串联的锂离子或锂聚合物电池设计。其关键特性包括:
- 过充及过放的防范:芯片持续监测充电电流。当电流减小到设定的终止电流时会自动停止充电
- 宽输入电压范围(5V-28V):完美适配常见的5V USB Type-C电源,并留有充足余量。
- 高精度调节:充电电压精度±0.5%,充电电流精度±3%,确保了充电过程的安全与电池寿命。
- 全面保护机制:具备输入过压(ACOV)、电池过压、热关断、安全定时器等多重保护功能,安全可靠。
总结与心得体会
再次感谢由电子森林提供的本次机会和DigiKey提供的芯片市场让我对BQ24610这款功能强大的充电管理芯片有了更深入的理解。本次设计适当的高度集成化特性极大地减少了外围元件数量,降低了设计和BOM成本,同时其官方数据手册内容详尽,为设计提供了强有力的理论支持。
在设计过程中,深刻体会到以下几点:
- 精度与可靠性:TI产品的高精度和内置多重保护机制,是设计一款安全耐用消费类产品的坚实基础。
- 布局决定性能:开关电源电路的PCB布局至关重要,良好的布局是稳定性和EMC性能的保证,必须严格参考官方建议。
- 细节定成败:诸如电流检测电阻的Kelvin连接、
VREF旁路电容的放置等细节,都会直接影响充电电流的准确性和系统稳定性。
总而言之,基于BQ24610的充电模块设计是一个将经典理论与工程实践相结合的过程。最终成功实现了一款性能优异、安全可靠且用户交互直观的锂电池充电解决方案。
