KiCad文件
全屏
内容介绍
内容介绍
任务介绍
题目要求:设计⼀个 NTC 热敏电阻温度传感器信号调理 PCB 模块
- 输出0-3.3V 对应 0°C 到 40°C
- PCB尺⼨: 40mm x 25mm
- 主要器件:需在DigiKey官网上有货且正常售卖
模块介绍
OPA333 是德州仪器(TI)推出的一款高性能、微功耗、精密零漂移运算放大器。得捷购买链接OPA333AID Texas Instruments | 集成电路(IC) | DigiKey
这里根据TI的相关介绍实现,然后根据计算电阻,来实现我们的其中,0-40°需要经过换算。所以这里的电阻的阻值都是需要经过计算得出。

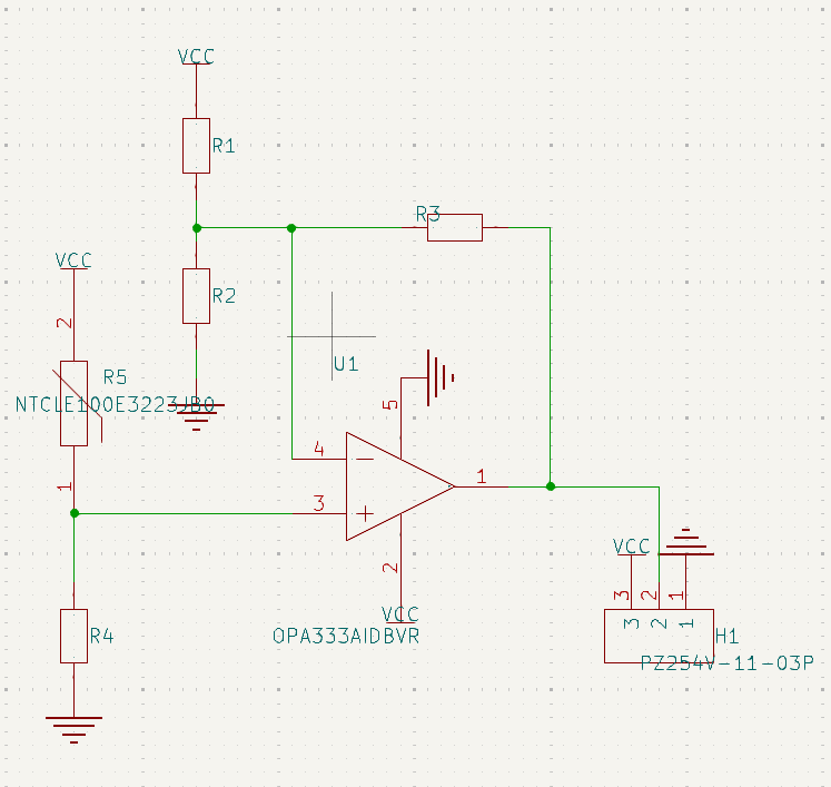
原理图和PCB模块介绍

原理图

PCB图

3D效果图
模块主要性能指标
引脚名称 | SOT-23-5 (DBV) | SC70-5 (DCK) | SOIC-8 (D) | 功能描述 |
|---|---|---|---|---|
+IN | 3 | 1 | 3 | 同相输入。高阻抗输入端,共模输入范围可超出电源轨 100 mV 。 |
-IN | 4 | 3 | 2 | 反相输入。高阻抗输入端,共模输入范围可超出电源轨 100 mV 。 |
OUT | 1 | 4 | 6 | 输出端。轨到轨输出,摆幅可达电源轨 50 mV 以内 。 |
V- | 2 | 2 | 4 | 负电源或接地(单电源供电时)。 |
V+ | 5 | 5 | 7 | 正电源。供电范围 1.8 V 至 5.5 V 。 |
NC | — | — | 1, 5, 8 | 无连接。这些引脚内部未连接,可悬空或用于机械固定 。 |
eZ-PLM上新建物料和项目的截图

新建物料

项目图
附件下载
温度.kicad_pcb
温度.kicad_sch
NTC RT Calculation Vishay_NTCLE100E3224JB0.pdf
zhcacu2.pdf
团队介绍
个人
评论
0 / 100
查看更多
猜你喜欢
2025 Make Blocks阶段1 - 基于OP07和NTC热敏电阻的温度传感器信号调理模块设计该项目使用了OP07和NTC热敏电阻,实现了NTC 热敏电阻温度传感器信号调理的设计,它的主要功能为:输出0-3.3V 对应 0°C 到 40°C。
勾结s
93
2025 Make Blocks阶段1 - 温度传感器信号调理模块设计该项目使用了KiCad软件、LM358D、10K NTC,实现了温度传感器信号调理模块的设计,它的主要功能为:将热敏电阻的阻值变化,转化为电压变化,输出0-3.3V 对应 0°C 到 40°C。
豆腐Orz
337
2025 Make Blocks阶段1 - 温度传感器信号调理模块设计该项目使用了TLV9002IDSGR 运放,实现了NTC 热敏电阻温度传感器信号调理 PCB 模块的设计,它的主要功能为:通过运放将输出的0-3.3V 对应到 0°C 到 40°C。
空耳-
223